Suppr超能文献

核仁磷酸蛋白 1 通过调节 H3K27me3 水平和 DNA 重复序列的表达,与甲基转移酶 DOT1L 合作,维持核仁周异染色质的组织。

Nucleophosmin 1 cooperates with the methyltransferase DOT1L to preserve peri-nucleolar heterochromatin organization by regulating H3K27me3 levels and DNA repeats expression.

机构信息

Department of Molecular Embryology, Institute of Anatomy and Cell Biology, Department of Molecular Embryology, Medical Faculty, Albert-Ludwigs-University Freiburg, 79104, Freiburg, Germany.

Faculty of Biology, Albert-Ludwigs-University of Freiburg, 79104, Freiburg, Germany.

出版信息

Epigenetics Chromatin. 2023 Sep 28;16(1):36. doi: 10.1186/s13072-023-00511-9.

Abstract

BACKGROUND

NPM1 is a phosphoprotein highly abundant in the nucleolus. However, additional nuclear functions have been attributed to NPM1, probably through interaction with other nuclear factors. DOT1L is one interaction partner of NPM1 that catalyzes methylation of histone H3 at lysine 79 (H3K79). DOT1L, playing functional roles in several biological processes, is known for its capability to organize and regulate chromatin. For example, DOT1L modulates DNA repeats expression within peri-nucleolar heterochromatin. NPM1 also affects peri-nucleolar heterochromatin spatial organization. However, it is unclear as of yet whether NPM1 and DOT1L functionally synergize to preserve nucleoli organization and genome stability, and generally, which molecular mechanisms would be involved.

RESULTS

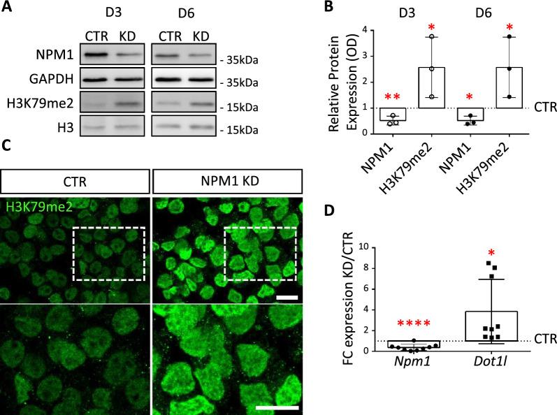
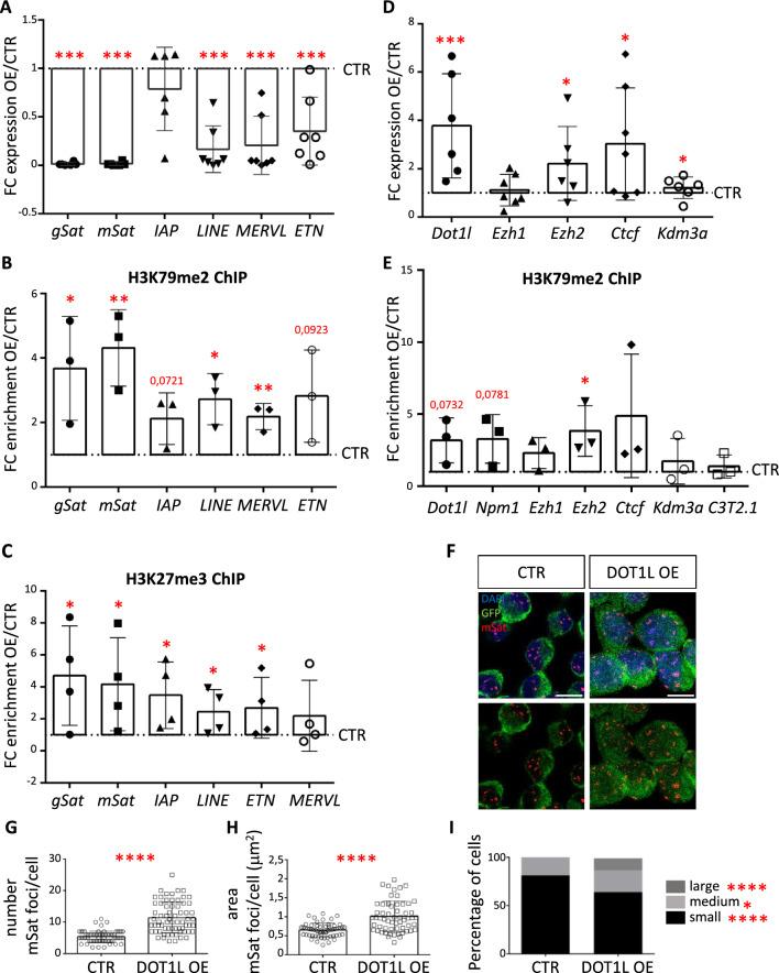
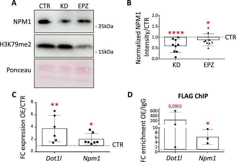
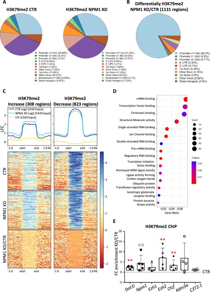
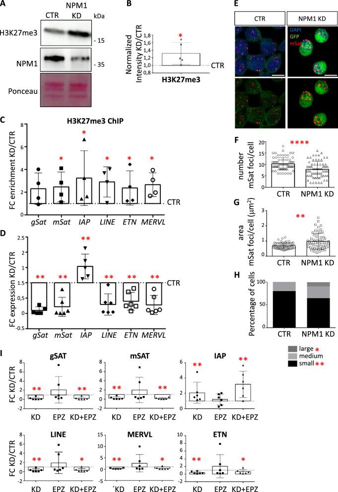
We characterized the nuclear function of NPM1 on peri-nucleolar heterochromatin organization. We show that (i) monomeric NPM1 interacts preferentially with DOT1L in the nucleus; (ii) NPM1 acts in concert with DOT1L to maintain each other's protein homeostasis; (iii) NPM1 depletion results in H3K79me2 upregulation and differential enrichment at chromatin binding genes including Ezh2; (iv) NPM1 and DOT1L modulate DNA repeats expression and peri-nucleolar heterochromatin organization via epigenetic mechanisms dependent on H3K27me3.

CONCLUSIONS

Our findings give insights into molecular mechanisms employed by NPM1 and DOT1L to regulate heterochromatin activity and structural organization around the nucleoli and shed light on one aspect of the complex role of both proteins in chromatin dynamics.

摘要

背景

NPM1 是一种在核仁中高度丰富的磷酸蛋白。然而,已经将 NPM1 的其他核功能归因于其与其他核因子的相互作用。DOT1L 是 NPM1 的一个相互作用伙伴,它催化组蛋白 H3 在赖氨酸 79 上的甲基化(H3K79)。DOT1L 在几个生物学过程中发挥功能作用,以其组织和调节染色质的能力而闻名。例如,DOT1L 调节核仁周围异染色质中 DNA 重复序列的表达。NPM1 也影响核仁周围异染色质的空间组织。然而,目前尚不清楚 NPM1 和 DOT1L 是否在功能上协同作用以维持核仁组织和基因组稳定性,以及通常涉及哪些分子机制。

结果

我们研究了 NPM1 在核仁周围异染色质组织中的核功能。我们表明:(i)单体 NPM1 在核内优先与 DOT1L 相互作用;(ii)NPM1 与 DOT1L 协同作用以维持彼此的蛋白质稳态;(iii)NPM1 耗竭导致 H3K79me2 上调,并在包括 Ezh2 在内的染色质结合基因上出现差异富集;(iv)NPM1 和 DOT1L 通过依赖于 H3K27me3 的表观遗传机制调节 DNA 重复序列的表达和核仁周围异染色质的组织。

结论

我们的研究结果为 NPM1 和 DOT1L 调节异染色质活性和核仁周围结构组织的分子机制提供了深入了解,并揭示了这两种蛋白质在染色质动力学中复杂作用的一个方面。

https://cdn.ncbi.nlm.nih.gov/pmc/blobs/cd89/10537513/e77f3dab3205/13072_2023_511_Fig1_HTML.jpg

文献AI研究员

20分钟写一篇综述,助力文献阅读效率提升50倍。

立即体验

用中文搜PubMed

大模型驱动的PubMed中文搜索引擎

马上搜索

文档翻译

学术文献翻译模型,支持多种主流文档格式。

立即体验