Suppr超能文献

G 蛋白偶联雌激素受体 1 激活在多发性骨髓瘤中发挥抗肿瘤活性。

GPER1 Activation Exerts Anti-Tumor Activity in Multiple Myeloma.

机构信息

Department of Experimental and Clinical Medicine, Magna Graecia University, 88100 Catanzaro, Italy.

Laboratory of Cellular and Molecular Cardiovascular Pathophysiology, Department of Biology, Ecology and Earth Sciences (DiBEST), University of Calabria, Arcavacata di Rende, 87036 Cosenza, Italy.

出版信息

Cells. 2023 Sep 7;12(18):2226. doi: 10.3390/cells12182226.

Abstract

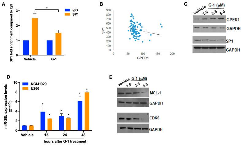
G protein-coupled estrogen receptor 1 (GPER1) activation is emerging as a promising therapeutic strategy against several cancer types. While GPER targeting has been widely studied in the context of solid tumors, its effect on hematological malignancies remains to be fully understood. Here, we show that GPER1 mRNA is down-regulated in plasma cells from overt multiple myeloma (MM) and plasma cell leukemia patients as compared to normal donors or pre-malignant conditions (monoclonal gammopathy of undetermined significance and smoldering MM); moreover, lower GPER1 expression associates with worse overall survival of MM patients. Using the clinically applicable GPER1-selective agonist G-1, we demonstrate that the pharmacological activation of GPER1 triggered in vitro anti-MM activity through apoptosis induction, also overcoming the protective effects exerted by bone marrow stromal cells. Noteworthy, G-1 treatment reduced in vivo MM growth in two distinct xenograft models, even bearing bortezomib-resistant MM cells. Mechanistically, G-1 upregulated the miR-29b oncosuppressive network, blunting an established miR-29b-Sp1 feedback loop operative in MM cells. Overall, this study highlights the druggability of GPER1 in MM, providing the first preclinical framework for further development of GPER1 agonists to treat this malignancy.

摘要

G 蛋白偶联雌激素受体 1(GPER1)的激活被认为是一种有前途的治疗多种癌症的策略。虽然 GPER 的靶向治疗在实体肿瘤中得到了广泛的研究,但它对血液恶性肿瘤的影响仍有待充分了解。在这里,我们发现与正常供体或前期恶性疾病(未确定意义的单克隆丙种球蛋白血症和冒烟型多发性骨髓瘤)相比,明显多发性骨髓瘤(MM)和浆细胞白血病患者的浆细胞中 GPER1mRNA 下调;此外,较低的 GPER1 表达与 MM 患者的总生存率较差相关。使用临床上可应用的 GPER1 选择性激动剂 G-1,我们证明 GPER1 的药理学激活通过诱导细胞凋亡在体外发挥抗 MM 活性,还克服了骨髓基质细胞的保护作用。值得注意的是,G-1 治疗在两种不同的异种移植模型中减少了体内 MM 的生长,甚至对携带硼替佐米耐药 MM 细胞也有效。从机制上讲,G-1 上调了抑癌 microRNA-29b 网络,削弱了 MM 细胞中已建立的 microRNA-29b-Sp1 反馈回路。总的来说,这项研究强调了在 MM 中 GPER1 的可药性,为进一步开发治疗这种恶性肿瘤的 GPER1 激动剂提供了首个临床前框架。

https://cdn.ncbi.nlm.nih.gov/pmc/blobs/751b/10526814/1d5346155f5a/cells-12-02226-g001.jpg

文献AI研究员

20分钟写一篇综述,助力文献阅读效率提升50倍。

立即体验

用中文搜PubMed

大模型驱动的PubMed中文搜索引擎

马上搜索

文档翻译

学术文献翻译模型,支持多种主流文档格式。

立即体验