Suppr超能文献

缺失 / 座位改变非经典 Wnt 信号传导和 Meckel 软骨形态。

Loss of / Locus Alters Non-Canonical Wnt Signaling and Meckel's Cartilage Morphology.

机构信息

Department of Biology, University of Ottawa, Marie-Curie Private, Ottawa, ON K1N 94A, Canada.

出版信息

Biomolecules. 2023 Sep 5;13(9):1347. doi: 10.3390/biom13091347.

Abstract

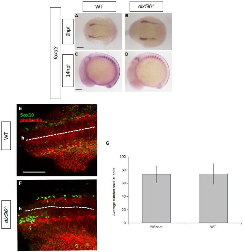
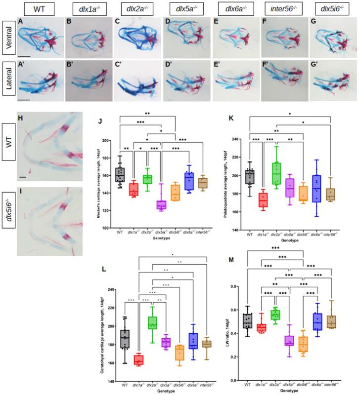
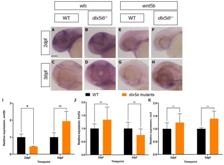
The genes encode transcription factors that establish a proximal-distal polarity within neural crest cells to bestow a regional identity during craniofacial development. The expression regions of paralogs are overlapping yet distinct within the zebrafish pharyngeal arches and may also be involved in progressive morphologic changes and organization of chondrocytes of the face. However, how each paralog of , , and affects craniofacial development is still largely unknown. We report here that the average lengths of the Meckel's, palatoquadrate and ceratohyal cartilages in different mutants were altered. Mutants for and , where the entire locus was deleted, have the shortest lengths for all three structures at 5 days post fertilization (dpf). This phenotype was also observed in 14 dpf larvae. Loss of also resulted in increased proliferation of neural crest cells and expression of chondrogenic markers. Additionally, altered expression and function of non-canonical Wnt signaling were observed in these mutants suggesting a novel interaction between locus and non-canonical Wnt pathway regulating ventral cartilage morphogenesis.

摘要

这些基因编码转录因子,在神经嵴细胞中建立近端-远端极性,在颅面发育过程中赋予区域特征。 旁系同源物的表达区域在斑马鱼咽弓中重叠但又明显不同,也可能参与了面部软骨细胞的渐进形态变化和组织。 然而,每个 、 、 和 的旁系同源物如何影响颅面发育在很大程度上仍然未知。 我们在这里报告说,在不同的 突变体中, Meckel's、palatoquadrate 和 ceratohyal 软骨的平均长度发生了改变。 整个 基因座缺失的 和 突变体中,所有这三种结构在受精后 5 天(dpf)的长度最短。 这种表型也在 14 dpf 幼虫中观察到。 缺失也导致神经嵴细胞增殖增加和软骨生成标记物的表达。 此外,在这些突变体中还观察到非经典 Wnt 信号的表达和功能改变,表明 基因座和非经典 Wnt 途径之间存在新的相互作用,调节腹侧软骨形态发生。

https://cdn.ncbi.nlm.nih.gov/pmc/blobs/6f19/10526740/631d02bf4952/biomolecules-13-01347-g001.jpg

文献AI研究员

20分钟写一篇综述,助力文献阅读效率提升50倍。

立即体验

用中文搜PubMed

大模型驱动的PubMed中文搜索引擎

马上搜索

文档翻译

学术文献翻译模型,支持多种主流文档格式。

立即体验