Suppr超能文献

他克莫司通过抑制动力相关蛋白1(DRP1)介导的线粒体分裂提高脐带血间充质干细胞对糖尿病视网膜病变的治疗效果。

Tacrolimus Improves Therapeutic Efficacy of Umbilical Cord Blood-Derived Mesenchymal Stem Cells in Diabetic Retinopathy by Suppressing DRP1-Mediated Mitochondrial Fission.

作者信息

Jo Hang Hyo, Goh Yeong Seok, Kim Hye Jih, Kim Dae Hyun, Kim Hyemin, Hwang Jiyi, Jung Ji Seung, Kang Nanyoung, Park Sang Eun, Park Kyung Mee, Lee Hyun Jik

机构信息

Laboratory of Veterinary Physiology, College of Veterinary Medicine and Veterinary Medicine Center, Chungbuk National University, Cheongju 28644, Republic of Korea.

Institute for Stem Cell & Regenerative Medicine (ISCRM), Chungbuk National University, Cheongju 28644, Republic of Korea.

出版信息

Antioxidants (Basel). 2023 Sep 6;12(9):1727. doi: 10.3390/antiox12091727.

Abstract

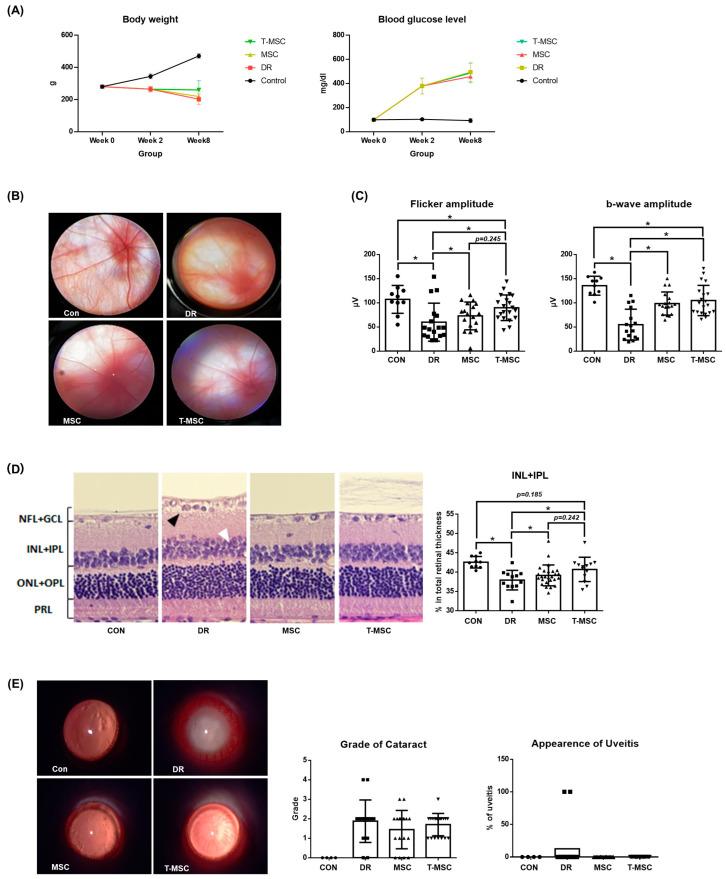
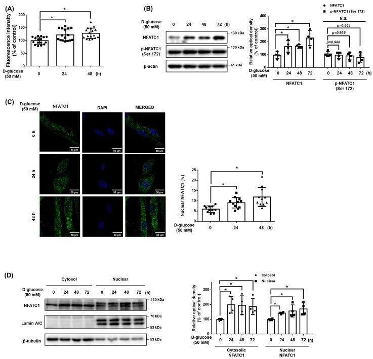
Diabetic retinopathy (DR) is a leading cause of blindness in diabetic patients. Umbilical cord blood-derived mesenchymal stem cells (UCB-MSCs) are emerging as a promising new drug for degenerative disease associated with diabetes. Recent studies have shown that high glucose-increased excessive calcium levels are a major risk factor for mitochondrial reactive oxygen species (mtROS) accumulation and apoptosis. This study aimed to investigate the role of high glucose-induced NFATC1 signaling in mitochondrial oxidative stress-stimulated apoptosis and the effect of tacrolimus on the therapeutic efficacy of subconjunctival transplantation of UCB-MSCs in a DR rat model. High glucose increased mtROS and cleaved caspase-9 expression in UCB-MSCs. High glucose conditions increased O-GlcNAcylated protein expression and nuclear translocation of NFATC1. Tacrolimus pretreatment recovered high glucose-induced mtROS levels and apoptosis. In the DR rat model, subconjunctival transplantation of tacrolimus-pretreated MSCs improved retinal vessel formation, retinal function, and uveitis. In high glucose conditions, tacrolimus pretreatment reduced protein and mRNA expression levels of DRP1 and inhibited mitochondrial fission. In conclusion, we demonstrated that high glucose-induced O-GlcNAcylation activates NFATC1 signaling, which is important for DRP1-mediated mitochondrial fission and mitochondrial apoptosis. Finally, we proposed NFATC1 suppression by tacrolimus as a promising therapeutic strategy to improve the therapeutic efficacy of UCB-MSC transplantation for DR treatment.

摘要

糖尿病视网膜病变(DR)是糖尿病患者失明的主要原因。脐带血间充质干细胞(UCB-MSCs)正成为一种治疗与糖尿病相关退行性疾病的新型有前景药物。最近的研究表明,高糖导致的钙水平过度升高是线粒体活性氧(mtROS)积累和细胞凋亡的主要危险因素。本研究旨在探讨高糖诱导的NFATC1信号在线粒体氧化应激刺激的细胞凋亡中的作用,以及他克莫司对DR大鼠模型中UCB-MSCs结膜下移植治疗效果的影响。高糖增加了UCB-MSCs中的mtROS和裂解的caspase-9表达。高糖条件增加了O-GlcNAc化蛋白表达和NFATC1的核转位。他克莫司预处理可恢复高糖诱导的mtROS水平和细胞凋亡。在DR大鼠模型中,他克莫司预处理的MSCs结膜下移植改善了视网膜血管形成、视网膜功能和葡萄膜炎。在高糖条件下,他克莫司预处理降低了DRP1的蛋白和mRNA表达水平并抑制了线粒体分裂。总之,我们证明高糖诱导的O-GlcNAc化激活了NFATC1信号,这对DRP1介导的线粒体分裂和线粒体凋亡很重要。最后,我们提出他克莫司抑制NFATC1作为一种有前景的治疗策略,以提高UCB-MSC移植治疗DR的疗效。

https://cdn.ncbi.nlm.nih.gov/pmc/blobs/9f9a/10525315/c9b4d4aadd4d/antioxidants-12-01727-g001.jpg

文献AI研究员

20分钟写一篇综述,助力文献阅读效率提升50倍。

立即体验

用中文搜PubMed

大模型驱动的PubMed中文搜索引擎

马上搜索

文档翻译

学术文献翻译模型,支持多种主流文档格式。

立即体验