Suppr超能文献

棕榈酸通过抑制人蜕膜自然杀伤细胞的细胞毒活性并促进其黏附功能来上调CD96表达,从而介导母胎界面免疫耐受。

Palmitic Acid Upregulates CD96 Expression to Mediate Maternal-Foetal Interface Immune Tolerance by Inhibiting Cytotoxic Activity and Promoting Adhesion Function in Human Decidual Natural Killer Cells.

作者信息

Wang Yingjie, Wang Yun

机构信息

Department of Assisted Reproduction, School of Medicine, Shanghai Ninth People's Hospital Affiliated to Shanghai Jiao Tong University, No. 500 Zhizaoju Road, Huangpu District, Shanghai 200025, China.

出版信息

Bioengineering (Basel). 2023 Aug 25;10(9):1008. doi: 10.3390/bioengineering10091008.

Abstract

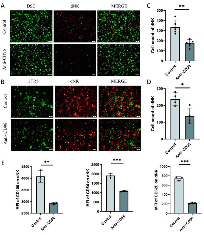
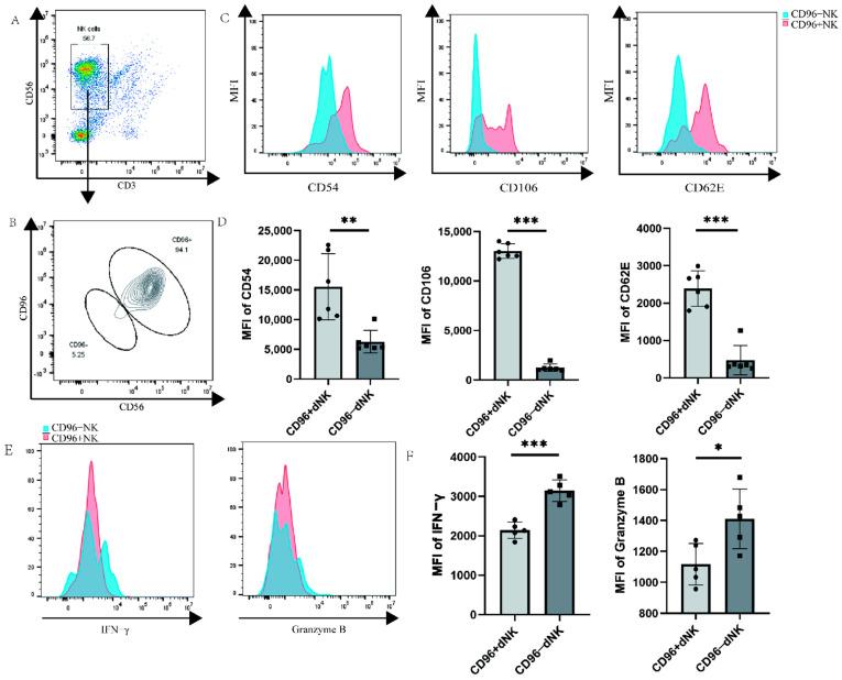
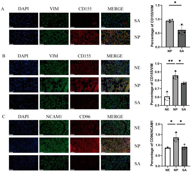
Decidual natural killer cells (dNK cells) are an essential component of the immune cells present at the maternal-foetal interface during early pregnancy, and they play a vital role in various physiological processes. Abnormalities in the ratio or function of dNK cells have been linked to recurrent miscarriages. CD96 has been previously shown to regulate NK cell function in the tumour microenvironment; however, its role and mechanism at the maternal-foetal interface remains unclear. The present study aimed to investigate the immunomodulatory role of CD96 in dNK cells and its function at the maternal-foetal interface. Immunofluorescence staining and flow cytometry were used to detect the expression of cellular markers such as CD96. Furthermore, the secretory function, adhesion-function-related molecules, and cell proliferation markers of CD96+ and CD96- dNK cells were detected using flow cytometry. In addition, we performed cell culture experiments via the magnetic bead sorting of NK cells to detect changes in the expression of the aforementioned functional molecules in dNK cells after the CD96 blockade. Furthermore, we examined the functional characteristics of dNK cells after palmitic acid treatment at a concentration of 10 μM. We also examined the changes in dNK cell function when subjected to the combined effect of palmitic acid and CD96 antagonists. The results indicated that CD96, TIGIT, CD155, and CD112 were highly expressed at the maternal-foetal interface, with dNK cells predominantly expressing CD96, whereas TIGIT was mainly expressed on T cells, and CD155 and CD112 were mainly present in metaphase stromal and trophoblast cells. CD96+ dNK cells displayed low cytotoxic activity and a high adhesion phenotype, which mediated the immunosuppressive effect on dNK cells at the maternal-foetal interface. Palmitic acid upregulated CD96 expression on the surface of dNK cells in the coculture system, inhibiting dNK cell activity and increasing their adhesion molecule expression. CD96 antagonist treatment blocked the inhibitory effect of trophoblasts on dNK cells, resulting in enhanced cytokine secretion and reduced adhesion. The results of this study provide valuable insight into the immunomodulatory role of CD96 in dNK cells and its mechanism at the maternal-foetal interface, particularly in metaphase NK cells. This study sheds light on the mechanisms of immune regulation at the maternal-foetal interface and their implications for the study of recurrent miscarriages of unknown origin.

摘要

蜕膜自然杀伤细胞(dNK细胞)是早孕期母胎界面处存在的免疫细胞的重要组成部分,它们在各种生理过程中发挥着至关重要的作用。dNK细胞的比例或功能异常与复发性流产有关。先前已表明CD96可调节肿瘤微环境中的NK细胞功能;然而,其在母胎界面的作用和机制仍不清楚。本研究旨在探讨CD96在dNK细胞中的免疫调节作用及其在母胎界面的功能。采用免疫荧光染色和流式细胞术检测CD96等细胞标志物的表达。此外,使用流式细胞术检测CD96 +和CD96 - dNK细胞的分泌功能、黏附功能相关分子和细胞增殖标志物。此外,我们通过NK细胞的磁珠分选进行细胞培养实验,以检测CD96阻断后dNK细胞中上述功能分子表达的变化。此外,我们检测了10 μM浓度棕榈酸处理后dNK细胞的功能特性。我们还研究了棕榈酸和CD96拮抗剂联合作用时dNK细胞功能的变化。结果表明,CD96、TIGIT、CD155和CD112在母胎界面高度表达,dNK细胞主要表达CD96,而TIGIT主要表达于T细胞,CD155和CD112主要存在于中期基质细胞和滋养层细胞中。CD96 + dNK细胞表现出低细胞毒性活性和高黏附表型,介导了母胎界面处对dNK细胞的免疫抑制作用。棕榈酸上调了共培养系统中dNK细胞表面的CD96表达,抑制了dNK细胞活性并增加了其黏附分子表达。CD96拮抗剂处理阻断了滋养层细胞对dNK细胞的抑制作用,导致细胞因子分泌增加和黏附减少。本研究结果为CD96在dNK细胞中的免疫调节作用及其在母胎界面的机制,特别是在中期NK细胞中的机制提供了有价值的见解。本研究揭示了母胎界面的免疫调节机制及其对不明原因复发性流产研究的意义。

https://cdn.ncbi.nlm.nih.gov/pmc/blobs/56dd/10525720/f12662908014/bioengineering-10-01008-g001.jpg

文献AI研究员

20分钟写一篇综述,助力文献阅读效率提升50倍。

立即体验

用中文搜PubMed

大模型驱动的PubMed中文搜索引擎

马上搜索

文档翻译

学术文献翻译模型,支持多种主流文档格式。

立即体验