Suppr超能文献

脑机接口抗癌特性及其在化疗联合治疗中的潜力的体外和计算机模拟研究

In Vitro and In Silico Investigation of BCI Anticancer Properties and Its Potential for Chemotherapy-Combined Treatments.

作者信息

Marciniak Beata, Kciuk Mateusz, Mujwar Somdutt, Sundaraj Rajamanikandan, Bukowski Karol, Gruszka Renata

机构信息

Department of Molecular Biotechnology and Genetics, University of Lodz, Banacha 12/16, 90-237 Lodz, Poland.

Doctoral School of Exact and Natural Sciences, University of Lodz, 90-237 Lodz, Poland.

出版信息

Cancers (Basel). 2023 Sep 6;15(18):4442. doi: 10.3390/cancers15184442.

Abstract

BACKGROUND

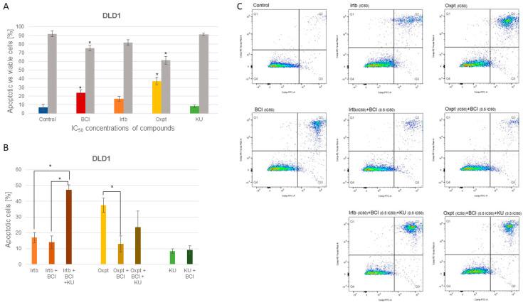
DUSP6 phosphatase serves as a negative regulator of MAPK kinases involved in numerous cellular processes. BCI has been identified as a potential allosteric inhibitor with anticancer activity. Our study was designed to test the anticancer properties of BCI in colon cancer cells, to characterize the effect of this compound on chemotherapeutics such as irinotecan and oxaliplatin activity, and to identify potential molecular targets for this inhibitor.

METHODS

BCI cytotoxicity, proapoptotic activity, and cell cycle distribution were investigated in vitro on three colon cancer cell lines (DLD1, HT-29, and Caco-2). In silico investigation was prepared to assess BCI drug-likeness and identify potential molecular targets.

RESULTS

The exposure of colorectal cancer cells with BCI resulted in antitumor effects associated with cell cycle arrest and induction of apoptosis. BCI exhibited strong cytotoxicity on DLD1, HT-29, and Caco-2 cells. BCI showed no significant interaction with irinotecan, but strongly attenuated the anticancer activity of oxaliplatin when administered together. Analysis of synergy potential further confirmed the antagonistic interaction between these two compounds. In silico investigation indicated CDK5 as a potential new target of BCI.

CONCLUSIONS

Our studies point to the anticancer potential of BCI but note the need for a precise mechanism of action.

摘要

背景

双特异性磷酸酶6(DUSP6)作为丝裂原活化蛋白激酶(MAPK)的负调控因子,参与众多细胞过程。BCI已被确定为一种具有抗癌活性的潜在变构抑制剂。我们的研究旨在测试BCI在结肠癌细胞中的抗癌特性,表征该化合物对伊立替康和奥沙利铂等化疗药物活性的影响,并确定该抑制剂的潜在分子靶点。

方法

在体外对三种结肠癌细胞系(DLD1、HT - 29和Caco - 2)研究了BCI的细胞毒性、促凋亡活性和细胞周期分布。通过计算机模拟研究评估BCI的类药性并确定潜在分子靶点。

结果

用BCI处理结肠癌细胞会导致与细胞周期停滞和凋亡诱导相关的抗肿瘤作用。BCI对DLD1、HT - 29和Caco - 2细胞表现出很强的细胞毒性。BCI与伊立替康无明显相互作用,但与奥沙利铂联合使用时会强烈减弱其抗癌活性。协同潜力分析进一步证实了这两种化合物之间的拮抗相互作用。计算机模拟研究表明细胞周期蛋白依赖性激酶5(CDK5)是BCI的潜在新靶点。

结论

我们的研究指出了BCI的抗癌潜力,但也指出需要明确其作用机制。

https://cdn.ncbi.nlm.nih.gov/pmc/blobs/c809/10526149/3a79fa2e30f6/cancers-15-04442-g001.jpg

文献AI研究员

20分钟写一篇综述,助力文献阅读效率提升50倍。

立即体验

用中文搜PubMed

大模型驱动的PubMed中文搜索引擎

马上搜索

文档翻译

学术文献翻译模型,支持多种主流文档格式。

立即体验