Suppr超能文献

高强度间歇训练通过环鸟苷酸-腺苷酸合成酶-干扰素基因信号通路刺激物改善高脂肪饮食诱导的代谢紊乱。

High-Intensity Interval Training Ameliorates High-Fat Diet-Induced Metabolic Disorders via the Cyclic GMP-AMP Synthase-Stimulator of Interferon Gene Signaling Pathway.

机构信息

Key Laboratory of Adolescent Health Assessment and Exercise Intervention, Ministry of Education, East China Normal University, Shanghai 200241, China.

College of Physical Education and Health, East China Normal University, Shanghai 200241, China.

出版信息

Int J Mol Sci. 2023 Sep 8;24(18):13840. doi: 10.3390/ijms241813840.

Abstract

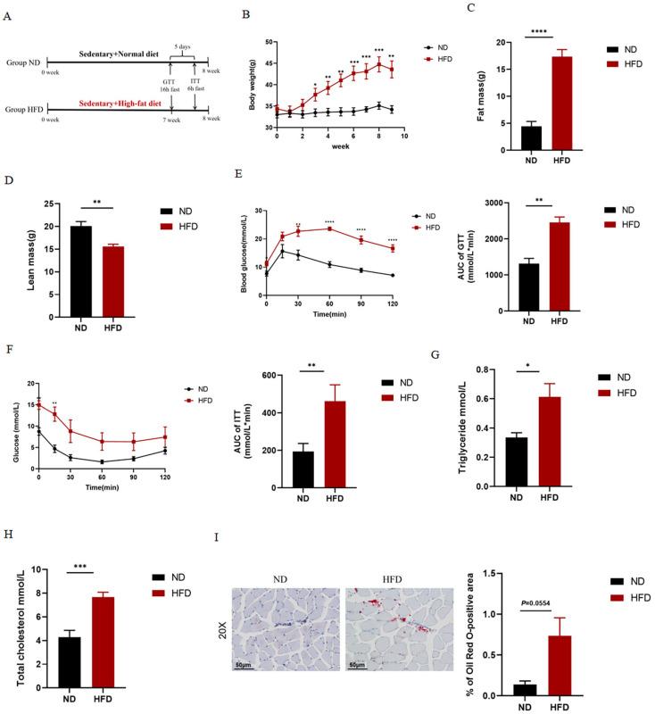
Metabolic diseases are growing in prevalence worldwide. Although the pathogenesis of metabolic diseases remains ambiguous, the correlation between cyclic GMP-AMP synthase (cGAS)-stimulator of interferon gene (STING) and metabolic diseases has been identified recently. Exercise is an effective intervention protecting against metabolic diseases, however, the role of the cGAS-STING signaling pathway in this process is unclear, and the effect and mechanism of different exercise intensities on metabolic disorders are still unknown. Thus, we explored the association between exercise to ameliorate HFD-induced metabolic disorders and the cGAS-STING signaling pathway and compared the effects of high-intensity interval training (HIIT) and moderate-intensity continuous training (MICT). Male C57BL/6 mice (6-8 weeks old) were fed HFD for 8 weeks to establish a metabolic disease model and were subjected to 8-week MICT or HIIT training. Glucose tolerance tests (GTT) and insulin tolerance tests (ITT) were used to assess glucose metabolism. Serum triglyceride (TG) and total cholesterol (TC) were measured to evaluate lipid metabolism. Oil red staining was used to observe the lipid droplets in the gastrocnemius muscle. An enzyme-linked immunosorbent assay was used to detect the serum inflammatory factors IL-6 and IFN-β. The protein expression of the cGAS-STING signaling pathway was detected by the Wes automatic protein expression analysis system. We reported that HFD induced metabolic disorders with obesity, abnormal glucolipid metabolism, and significant inflammatory responses. Both HIIT and MICT ameliorated the above adverse reactions, but MICT was superior to HIIT in improving glucolipid disorders. Additionally, HIIT significantly increased the expression of STING protein, as well as the phosphorylation of TBKI and the ratio of p-IRF3/IRF3. MICT only increased the expression of STING protein. Our findings suggest that HIIT may alleviate HFD-induced metabolic disorder phenotype through the cGAS-STING signaling pathway. However, the improvement of MICT on metabolic disorder phenotype is less associated with the cGAS-STING pathway, which needs to be further explored.

摘要

代谢性疾病在全球范围内的发病率不断上升。尽管代谢性疾病的发病机制仍不明确,但最近已经确定环鸟苷酸-腺苷酸合成酶(cGAS)-干扰素基因刺激物(STING)与代谢性疾病之间存在相关性。运动是预防代谢性疾病的有效干预手段,然而,cGAS-STING 信号通路在这一过程中的作用尚不清楚,不同运动强度对代谢紊乱的影响及其机制仍不清楚。因此,我们探讨了运动改善高脂饮食(HFD)诱导的代谢紊乱与 cGAS-STING 信号通路的关系,并比较了高强度间歇训练(HIIT)和中等强度持续训练(MICT)的效果。雄性 C57BL/6 小鼠(6-8 周龄)用 HFD 喂养 8 周建立代谢性疾病模型,然后进行 8 周的 MICT 或 HIIT 训练。葡萄糖耐量试验(GTT)和胰岛素耐量试验(ITT)用于评估葡萄糖代谢。血清甘油三酯(TG)和总胆固醇(TC)用于评估脂质代谢。油红染色观察比目鱼肌中的脂质滴。酶联免疫吸附试验(ELISA)用于检测血清炎症因子 IL-6 和 IFN-β。通过 Wes 自动蛋白表达分析系统检测 cGAS-STING 信号通路的蛋白表达。我们报告 HFD 诱导代谢紊乱,表现为肥胖、糖脂代谢异常和明显的炎症反应。HIIT 和 MICT 均改善了上述不良反应,但 MICT 在改善糖脂代谢紊乱方面优于 HIIT。此外,HIIT 显著增加了 STING 蛋白的表达,以及 TBKI 的磷酸化和 p-IRF3/IRF3 的比值。MICT 仅增加了 STING 蛋白的表达。我们的研究结果表明,HIIT 可能通过 cGAS-STING 信号通路缓解 HFD 诱导的代谢紊乱表型。然而,MICT 对代谢紊乱表型的改善与 cGAS-STING 途径的相关性较小,这需要进一步探索。

https://cdn.ncbi.nlm.nih.gov/pmc/blobs/a15f/10531371/ac04d9c571e2/ijms-24-13840-g001.jpg

文献AI研究员

20分钟写一篇综述,助力文献阅读效率提升50倍。

立即体验

用中文搜PubMed

大模型驱动的PubMed中文搜索引擎

马上搜索

文档翻译

学术文献翻译模型,支持多种主流文档格式。

立即体验