Suppr超能文献

系统应用靶向骨肽聚糖水解酶作为一种治疗葡萄球菌骨感染的新方法。

Systemic application of bone-targeting peptidoglycan hydrolases as a novel treatment approach for staphylococcal bone infection.

机构信息

Institute of Food, Nutrition and Health, ETH Zurich , Zurich, Switzerland.

Department of Infectious Diseases and Hospital Epidemiology, University Hospital Zurich, University of Zurich , Zurich, Switzerland.

出版信息

mBio. 2023 Oct 31;14(5):e0183023. doi: 10.1128/mbio.01830-23. Epub 2023 Sep 28.

Abstract

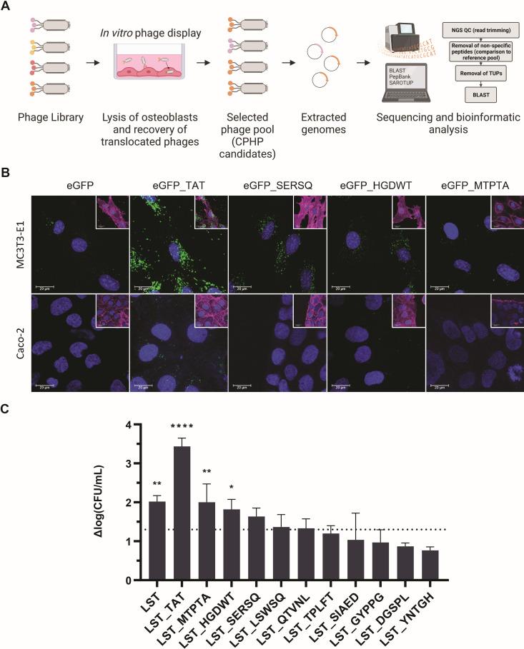
The rising prevalence of antimicrobial resistance in has rendered treatment of staphylococcal infections increasingly difficult, making the discovery of alternative treatment options a high priority. Peptidoglycan hydrolases, a diverse group of bacteriolytic enzymes, show high promise as such alternatives due to their rapid and specific lysis of bacterial cells, independent of antibiotic resistance profiles. However, using these enzymes for the systemic treatment of local infections, such as osteomyelitis foci, needs improvement, as the therapeutic distributes throughout the whole host, resulting in low concentrations at the actual infection site. In addition, the occurrence of intracellularly persisting bacteria can lead to relapsing infections. Here, we describe an approach using tissue-targeting to increase the local concentration of therapeutic enzymes in the infected bone. The enzymes were modified with a short targeting moiety that mediated accumulation of the therapeutic in osteoblasts and additionally enables targeting of intracellularly surviving bacteria.

摘要

的抗菌药物耐药性日益普遍,使得葡萄球菌感染的治疗变得越来越困难,因此迫切需要寻找替代的治疗方法。糖肽水解酶是一组多样化的细菌裂解酶,由于其对细菌细胞的快速和特异性裂解,与抗生素耐药性无关,因此具有很高的应用前景。然而,将这些酶用于局部感染(如骨髓炎病灶)的全身治疗还需要改进,因为治疗剂会分布在整个宿主中,导致实际感染部位的浓度较低。此外,细胞内持续存在的细菌可能导致感染复发。在这里,我们描述了一种使用组织靶向的方法来增加感染骨中治疗酶的局部浓度。这些酶被一个短的靶向结构域修饰,该结构域介导治疗剂在成骨细胞中的积累,并能够靶向细胞内存活的细菌。

https://cdn.ncbi.nlm.nih.gov/pmc/blobs/05aa/10653945/8650b8b542e5/mbio.01830-23.f001.jpg

文献AI研究员

20分钟写一篇综述,助力文献阅读效率提升50倍。

立即体验

用中文搜PubMed

大模型驱动的PubMed中文搜索引擎

马上搜索

文档翻译

学术文献翻译模型,支持多种主流文档格式。

立即体验