Suppr超能文献

量化糖尿病并发症与 COVID-19 结局之间的关联和差异:一项使用电子健康记录的回顾性研究。

Quantifying association and disparities between diabetes complications and COVID-19 outcomes: A retrospective study using electronic health records.

机构信息

Operations Research Graduate Program, North Carolina State University, Raleigh, North Carolina, United States of America.

School of Mechanical, Industrial, and Manufacturing Engineering, Oregon State University, Corvallis, Oregon, United States of America.

出版信息

PLoS One. 2023 Sep 28;18(9):e0286815. doi: 10.1371/journal.pone.0286815. eCollection 2023.

Abstract

BACKGROUND

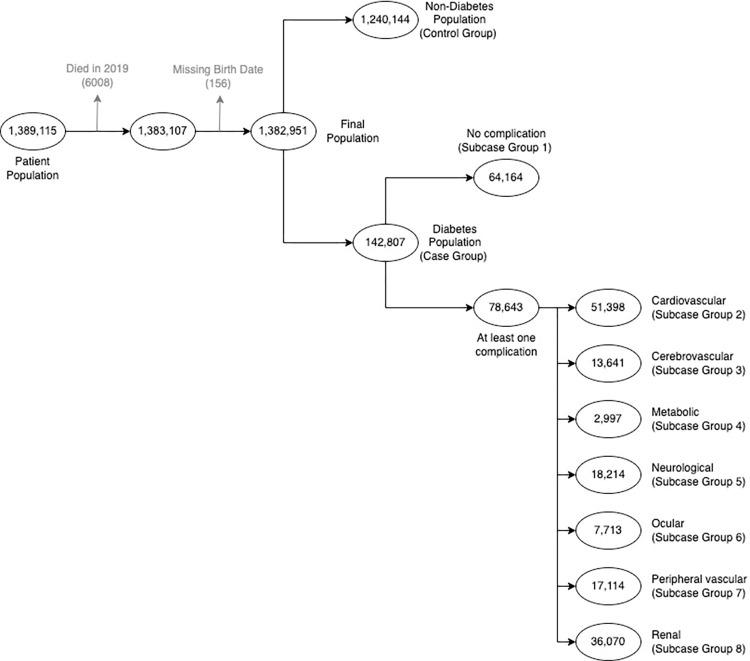
Despite established relationships between diabetic status and an increased risk for COVID-19 severe outcomes, there is a limited number of studies examining the relationships between diabetes complications and COVID-19-related risks. We use the Adapted Diabetes Complications Severity Index to define seven diabetes complications. We aim to understand the risk for COVID-19 infection, hospitalization, mortality, and longer length of stay of diabetes patients with complications.

METHODS

We perform a retrospective case-control study using Electronic Health Records (EHRs) to measure differences in the risks for COVID-19 severe outcomes amongst those with diabetes complications. Using multiple logistic regression, we calculate adjusted odds ratios (OR) for COVID-19 infection, hospitalization, and in-hospital mortality of the case group (patients with diabetes complications) compared to a control group (patients without diabetes). We also calculate adjusted mean difference in length of stay between the case and control groups using multiple linear regression.

RESULTS

Adjusting demographics and comorbidities, diabetes patients with renal complications have the highest odds for COVID-19 infection (OR = 1.85, 95% CI = [1.71, 1.99]) while those with metabolic complications have the highest odds for COVID-19 hospitalization (OR = 5.58, 95% CI = [3.54, 8.77]) and in-hospital mortality (OR = 2.41, 95% CI = [1.35, 4.31]). The adjusted mean difference (MD) of hospital length-of-stay for diabetes patients, especially those with cardiovascular (MD = 0.94, 95% CI = [0.17, 1.71]) or peripheral vascular (MD = 1.72, 95% CI = [0.84, 2.60]) complications, is significantly higher than non-diabetes patients. African American patients have higher odds for COVID-19 infection (OR = 1.79, 95% CI = [1.66, 1.92]) and hospitalization (OR = 1.62, 95% CI = [1.39, 1.90]) than White patients in the general diabetes population. However, White diabetes patients have higher odds for COVID-19 in-hospital mortality. Hispanic patients have higher odds for COVID-19 infection (OR = 2.86, 95% CI = [2.42, 3.38]) and shorter mean length of hospital stay than non-Hispanic patients in the general diabetes population. Although there is no significant difference in the odds for COVID-19 hospitalization and in-hospital mortality between Hispanic and non-Hispanic patients in the general diabetes population, Hispanic patients have higher odds for COVID-19 hospitalization (OR = 1.83, 95% CI = [1.16, 2.89]) and in-hospital mortality (OR = 3.69, 95% CI = [1.18, 11.50]) in the diabetes population with no complications.

CONCLUSIONS

The presence of diabetes complications increases the risks of COVID-19 infection, hospitalization, and worse health outcomes with respect to in-hospital mortality and longer hospital length of stay. We show the presence of health disparities in COVID-19 outcomes across demographic groups in our diabetes population. One such disparity is that African American and Hispanic diabetes patients have higher odds of COVID-19 infection than White and Non-Hispanic diabetes patients, respectively. Furthermore, Hispanic patients might have less access to the hospital care compared to non-Hispanic patients when longer hospitalizations are needed due to their diabetes complications. Finally, diabetes complications, which are generally associated with worse COVID-19 outcomes, might be predominantly determining the COVID-19 severity in those infected patients resulting in less demographic differences in COVID-19 hospitalization and in-hospital mortality.

摘要

背景

尽管糖尿病与 COVID-19 严重后果之间存在既定关系,但研究糖尿病并发症与 COVID-19 相关风险之间关系的研究数量有限。我们使用改良的糖尿病并发症严重程度指数来定义七种糖尿病并发症。我们旨在了解患有并发症的糖尿病患者感染 COVID-19、住院、死亡和住院时间延长的风险。

方法

我们使用电子健康记录(EHR)进行回顾性病例对照研究,以衡量患有糖尿病并发症的患者 COVID-19 严重后果的风险差异。使用多变量逻辑回归,我们计算病例组(患有糖尿病并发症的患者)与对照组(无糖尿病的患者)相比 COVID-19 感染、住院和院内死亡率的调整后优势比(OR)。我们还使用多变量线性回归计算病例组和对照组之间住院时间差异的调整平均差。

结果

调整人口统计学和合并症后,患有肾脏并发症的糖尿病患者感染 COVID-19 的几率最高(OR = 1.85,95%CI = [1.71,1.99]),而患有代谢并发症的患者感染 COVID-19 的几率最高住院(OR = 5.58,95%CI = [3.54,8.77])和院内死亡率(OR = 2.41,95%CI = [1.35,4.31])。患有糖尿病的患者,尤其是患有心血管疾病(MD = 0.94,95%CI = [0.17,1.71])或外周血管疾病(MD = 1.72,95%CI = [0.84,2.60])并发症的患者,住院时间的调整平均差异(MD)明显高于非糖尿病患者。非裔美国患者感染 COVID-19 的几率(OR = 1.79,95%CI = [1.66,1.92])和住院(OR = 1.62,95%CI = [1.39,1.90])高于一般糖尿病患者中的白人患者。然而,白人糖尿病患者 COVID-19 院内死亡率较高。西班牙裔患者感染 COVID-19 的几率(OR = 2.86,95%CI = [2.42,3.38])和住院时间短于一般糖尿病患者中的非西班牙裔患者。尽管一般糖尿病患者中西班牙裔和非西班牙裔患者 COVID-19 住院和院内死亡率之间没有显著差异,但西班牙裔患者 COVID-19 住院(OR = 1.83,95%CI = [1.16,2.89])和院内死亡率(OR = 3.69,95%CI = [1.18,11.50])的几率较高一般糖尿病患者中没有并发症的患者。

结论

糖尿病并发症的存在增加了 COVID-19 感染、住院和更差的健康结果(包括院内死亡率和住院时间延长)的风险。我们在我们的糖尿病患者群体中展示了 COVID-19 结果方面存在的人口统计学差异。一个这样的差异是,非裔美国人和西班牙裔糖尿病患者感染 COVID-19 的几率分别高于白人和非西班牙裔糖尿病患者。此外,由于糖尿病并发症需要更长的住院时间,西班牙裔患者可能比非西班牙裔患者获得医院护理的机会更少。最后,一般与 COVID-19 结果较差相关的糖尿病并发症可能是导致感染患者 COVID-19 严重程度的主要因素,导致 COVID-19 住院和院内死亡率的人口统计学差异较小。

https://cdn.ncbi.nlm.nih.gov/pmc/blobs/3ce0/10538747/f17527dae22d/pone.0286815.g001.jpg

文献AI研究员

20分钟写一篇综述,助力文献阅读效率提升50倍。

立即体验

用中文搜PubMed

大模型驱动的PubMed中文搜索引擎

马上搜索

文档翻译

学术文献翻译模型,支持多种主流文档格式。

立即体验