Suppr超能文献

京尼平通过线粒体代谢相关信号通路下调晚期糖基化终产物来缓解糖尿病视网膜病变。

Genipin relieves diabetic retinopathy by down-regulation of advanced glycation end products via the mitochondrial metabolism related signaling pathway.

作者信息

Sun Ke-Xin, Chen Yan-Yi, Li Zhen, Zheng Shi-Jie, Wan Wen-Juan, Ji Yan, Hu Ke

机构信息

Department of Ophthalmology, The First Affiliated Hospital of Chongqing Medical University, Chongqing 400016, China.

Department of Ophthalmology, The People's Hospital of Leshan, Leshan 400000, Sichuan Province, China.

出版信息

World J Diabetes. 2023 Sep 15;14(9):1349-1368. doi: 10.4239/wjd.v14.i9.1349.

Abstract

BACKGROUND

Glycation is an important step in aging and oxidative stress, which can lead to endothelial dysfunction and cause severe damage to the eyes or kidneys of diabetics. Inhibition of the formation of advanced glycation end products (AGEs) and their cell toxicity can be a useful therapeutic strategy in the prevention of diabetic retinopathy (DR). Gardenia jasminoides Ellis (GJE) fruit is a selective inhibitor of AGEs. Genipin is an active compound of GJE fruit, which can be employed to treat diabetes.

AIM

To confirm the effect of genipin, a vital component of GJE fruit, in preventing human retinal microvascular endothelial cells (hRMECs) from AGEs damage in DR, to investigate the effect of genipin in the down-regulation of AGEs expression, and to explore the role of the CHGA/UCP2/glucose transporter 1 (GLUT1) signal pathway in this process.

METHODS

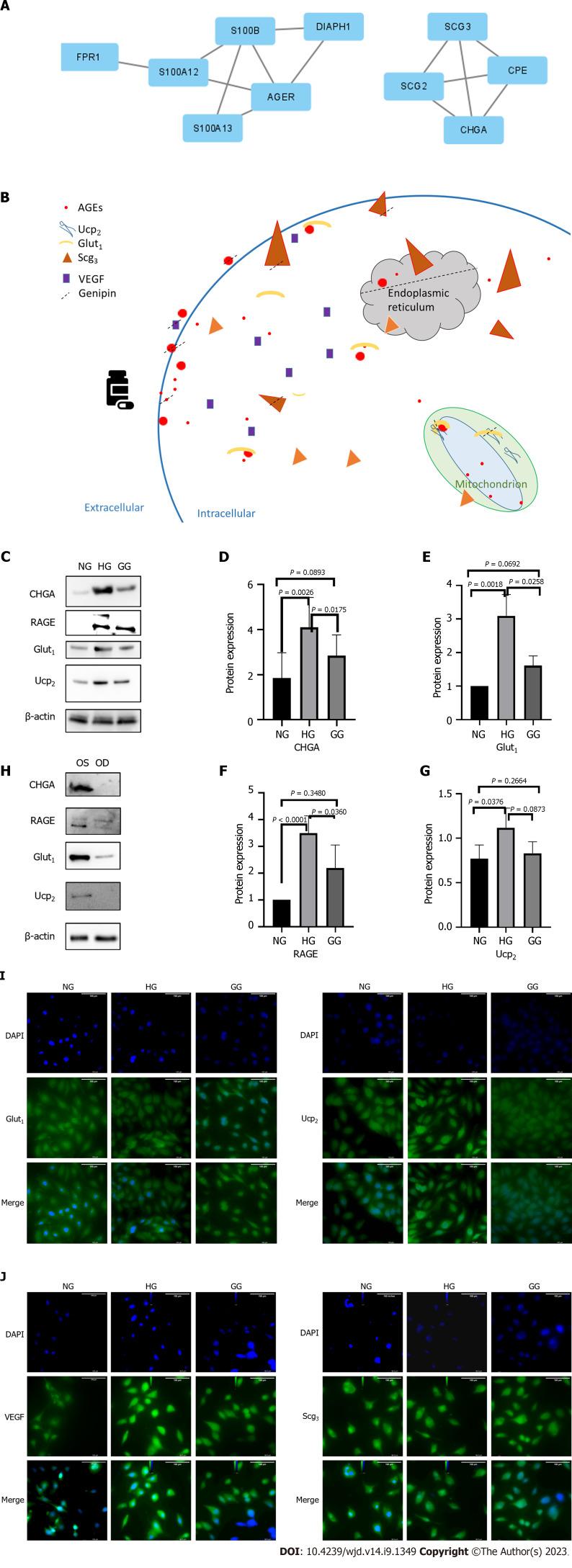
, cell viability was tested to determine the effects of different doses of glucose and genipin in hRMECs. Cell Counting Kit-8 (CCK-8), colony formation assay, flow cytometry, immunofluorescence, wound healing assay, transwell assay, and tube-forming assay were used to detect the effect of genipin on hRMECs cultured in high glucose conditions. , streptozotocin (STZ) induced mice were used, and genipin was administered by intraocular injection (IOI). To explore the effect and mechanism of genipin in diabetic-induced retinal dysfunction, reactive oxygen species (ROS), mitochondrial membrane potential (MMP), and 2-[N-(7-nitrobenz-2-oxa-1,3-diazol-4-yl) amino]-2-deoxy-d-glucose (2-NBDG) assays were performed to explore energy metabolism and oxidative stress damage in high glucose-induced hRMECs and STZ mouse retinas. Immunofluorescence and Western blot were used to investigate the expression of inflammatory cytokines [vascular endothelial growth factor (VEGF), SCG3, tumor necrosis factor-alpha (TNF-α), interleukin (IL)-1β, IL-18, and nucleotide-binding domain, leucine-rich-containing family, pyrin domain-containing 3 (NLRP3)]. The protein expression of the receptor of AGEs (RAGE) and the mitochondria-related signal molecules CHGA, GLUT1, and UCP2 in high glucose-induced hRMECs and STZ mouse retinas were measured and compared with the genipin-treated group.

RESULTS

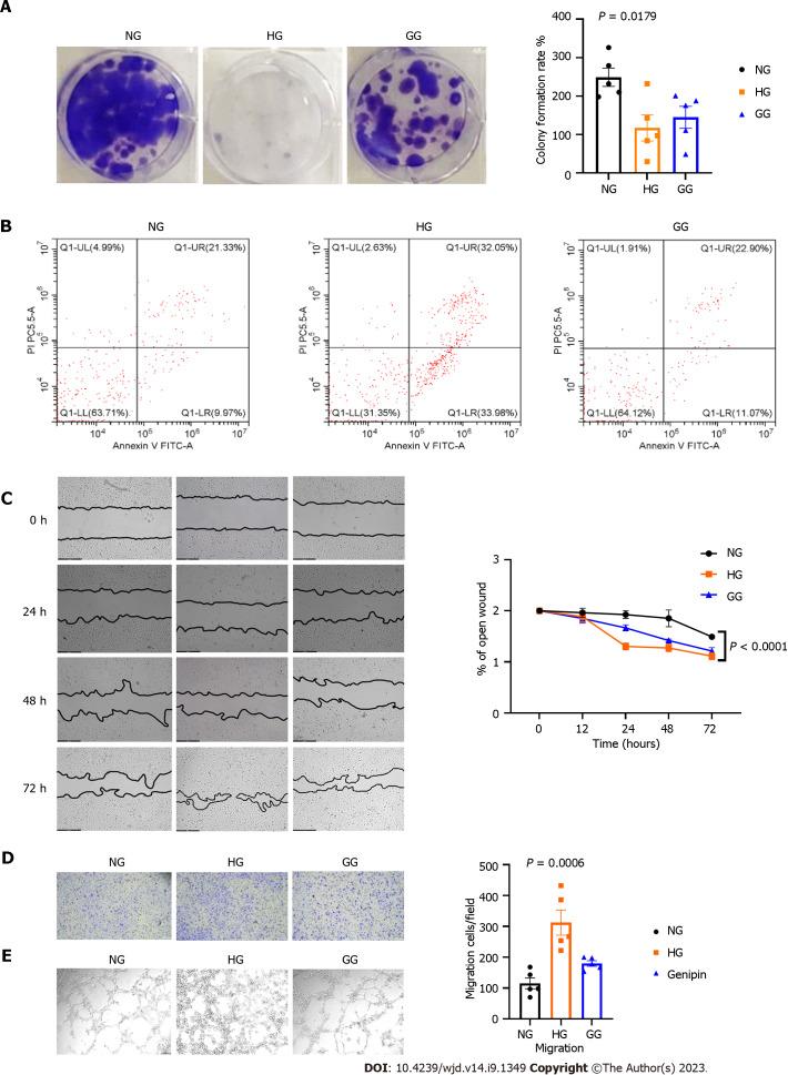
The results of CCK-8 and colony formation assay showed that genipin promoted cell viability in high glucose (30 mmol/L D-Glucose)-induced hRMECs, especially at a 0.4 μmol/L dose for 7 d. Flow cytometry results showed that high glucose can increase apoptosis rate by 30%, and genipin alleviated cell apoptosis in AGEs-induced hRMECs. A high glucose environment promoted ATP, ROS, MMP, and 2-NBDG levels, while genipin inhibited these phenotypic abnormalities in AGEs-induced hRMECs. Furthermore, genipin remarkably reduced the levels of the pro-inflammatory cytokines TNF-α, IL-1β, IL-18, and NLRP3 and impeded the expression of VEGF and SCG3 in AGEs-damaged hRMECs. These results showed that genipin can reverse high glucose induced damage with regard to cell proliferation and apoptosis , while reducing energy metabolism, oxidative stress, and inflammatory injury caused by high glucose. In addition, ROS levels and glucose uptake levels were higher in the retina from the untreated eye than in the genipin-treated eye of STZ mice. The expression of inflammatory cytokines and pathway protein in the untreated eye compared with the genipin-treated eye was significantly increased, as measured by Western blot. These results showed that IOI of genipin reduced the expression of CHGA, UCP2, and GLUT1, maintained the retinal structure, and decreased ROS, glucose uptake, and inflammation levels . In addition, we found that SCG3 expression might have a higher sensitivity in DR than VEGF as a diagnostic marker at the protein level.

CONCLUSION

Our study suggested that genipin ameliorates AGEs-induced hRMECs proliferation, apoptosis, energy metabolism, oxidative stress, and inflammatory injury, partially the CHGA/UCP2/GLUT1 pathway. Control of advanced glycation by IOI of genipin may represent a strategy to prevent severe retinopathy and vision loss.

摘要

背景

糖基化是衰老和氧化应激中的一个重要步骤,可导致内皮功能障碍,并对糖尿病患者的眼睛或肾脏造成严重损害。抑制晚期糖基化终产物(AGEs)的形成及其细胞毒性可能是预防糖尿病视网膜病变(DR)的一种有效治疗策略。栀子(GJE)果实是AGEs的选择性抑制剂。京尼平是GJE果实的一种活性化合物,可用于治疗糖尿病。

目的

确认GJE果实的重要成分京尼平在预防DR中人类视网膜微血管内皮细胞(hRMECs)免受AGEs损伤方面的作用,研究京尼平在下调AGEs表达中的作用,并探索嗜铬粒蛋白A(CHGA)/解偶联蛋白2(UCP2)/葡萄糖转运蛋白1(GLUT1)信号通路在此过程中的作用。

方法

检测细胞活力,以确定不同剂量的葡萄糖和京尼平对hRMECs的影响。使用细胞计数试剂盒-8(CCK-8)、集落形成试验、流式细胞术、免疫荧光、伤口愈合试验、Transwell试验和管形成试验检测京尼平对在高糖条件下培养的hRMECs的影响。使用链脲佐菌素(STZ)诱导的小鼠,通过眼内注射(IOI)给予京尼平。为了探索京尼平在糖尿病诱导的视网膜功能障碍中的作用和机制,进行活性氧(ROS)、线粒体膜电位(MMP)和2-[N-(7-硝基苯并-2-恶唑-1,3-二氮杂-4-基)氨基]-2-脱氧-D-葡萄糖(2-NBDG)试验,以探索高糖诱导的hRMECs和STZ小鼠视网膜中的能量代谢和氧化应激损伤。使用免疫荧光和蛋白质印迹法研究炎症细胞因子[血管内皮生长因子(VEGF)、分泌粒蛋白3(SCG3)、肿瘤坏死因子-α(TNF-α)、白细胞介素(IL)-1β、IL-18和含核苷酸结合域、富含亮氨酸家族、含pyrin结构域3(NLRP3)]的表达。测量高糖诱导的hRMECs和STZ小鼠视网膜中AGEs受体(RAGE)以及线粒体相关信号分子CHGA、GLUT1和UCP2的蛋白表达,并与京尼平治疗组进行比较。

结果

CCK-8和集落形成试验结果表明,京尼平可促进高糖(30 mmol/L D-葡萄糖)诱导的hRMECs的细胞活力,尤其是在0.4 μmol/L剂量处理7天时。流式细胞术结果表明,高糖可使细胞凋亡率增加30%,而京尼平可减轻AGEs诱导的hRMECs中的细胞凋亡。高糖环境可促进ATP、ROS、MMP和2-NBDG水平升高,而京尼平可抑制AGEs诱导的hRMECs中的这些表型异常。此外,京尼平可显著降低AGEs损伤的hRMECs中促炎细胞因子TNF-α、IL-1β、IL-18和NLRP3的水平,并抑制VEGF和SCG3的表达。这些结果表明,京尼平可逆转高糖诱导的细胞增殖和凋亡损伤,同时降低高糖引起的能量代谢、氧化应激和炎症损伤。此外,未治疗眼的视网膜中的ROS水平和葡萄糖摄取水平高于STZ小鼠京尼平治疗眼。通过蛋白质印迹法检测,与京尼平治疗眼相比,未治疗眼中炎症细胞因子和信号通路蛋白的表达显著增加。这些结果表明,京尼平眼内注射可降低CHGA、UCP2和GLUT1的表达,维持视网膜结构,并降低ROS、葡萄糖摄取和炎症水平。此外,我们发现,在蛋白质水平上,作为诊断标志物,SCG3表达在DR中可能比VEGF具有更高的敏感性。

结论

我们的研究表明,京尼平可改善AGEs诱导的hRMECs增殖、凋亡、能量代谢、氧化应激和炎症损伤,部分通过CHGA/UCP2/GLUT1途径。通过京尼平眼内注射控制晚期糖基化可能是预防严重视网膜病变和视力丧失的一种策略。

https://cdn.ncbi.nlm.nih.gov/pmc/blobs/9a9b/10523227/d9c7b65184b9/WJD-14-1349-g001.jpg

文献AI研究员

20分钟写一篇综述,助力文献阅读效率提升50倍。

立即体验

用中文搜PubMed

大模型驱动的PubMed中文搜索引擎

马上搜索

文档翻译

学术文献翻译模型,支持多种主流文档格式。

立即体验