Suppr超能文献

抑郁自杀脑组织中单细胞 RNA-seq、 bulk mRNA-seq 和 DNA 甲基化谱的综合分析。

Integrative Analyses of scRNA-seq, Bulk mRNA-seq, and DNA Methylation Profiling in Depressed Suicide Brain Tissues.

机构信息

Institute of Chinese Materia Medica, Shanghai University of Traditional Chinese Medicine, Shanghai, China.

Montreal Neurological Institute and Hospital, McGill University, Montreal, Canada.

出版信息

Int J Neuropsychopharmacol. 2023 Dec 18;26(12):840-855. doi: 10.1093/ijnp/pyad057.

Abstract

BACKGROUND

Suicidal behaviors have become a serious public health concern globally due to the economic and human cost of suicidal behavior to individuals, families, communities, and society. However, the underlying etiology and biological mechanism of suicidal behavior remains poorly understood.

METHODS

We collected different single omic data, including single-cell RNA sequencing (scRNA-seq), bulk mRNA-seq, DNA methylation microarrays from the cortex of Major Depressive Disorder (MDD) in suicide subjects' studies, as well as fluoxetine-treated rats brains. We matched subject IDs that overlapped between the transcriptome dataset and the methylation dataset. The differential expression genes and differentially methylated regions were calculated with a 2-group comparison analysis. Cross-omics analysis was performed to calculate the correlation between the methylated and transcript levels of differentially methylated CpG sites and mapped transcripts. Additionally, we performed a deconvolution analysis for bulk mRNA-seq and DNA methylation profiling with scRNA-seq as the reference profiles.

RESULTS

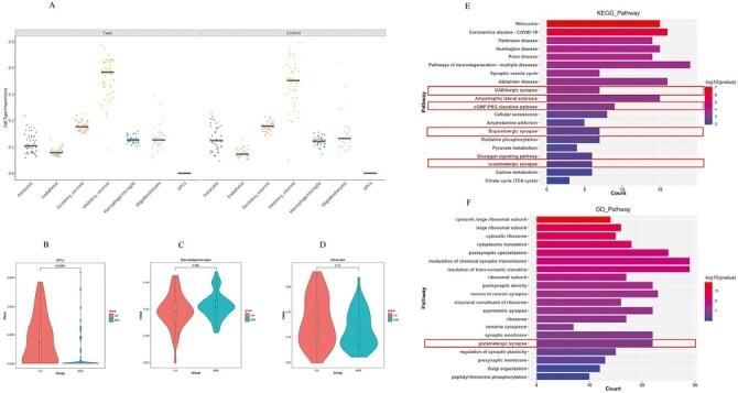
Difference in cell type proportions among 7 cell types. Meanwhile, our analysis of single-cell sequence from the antidepressant-treated rats found that drug-specific differential expression genes were enriched into biological pathways, including ion channels and glutamatergic receptors.

CONCLUSIONS

This study identified some important dysregulated genes influenced by DNA methylation in 2 brain regions of depression and suicide patients. Interestingly, we found that oligodendrocyte precursor cells (OPCs) have the most contributors for cell-type proportions related to differential expression genes and methylated sites in suicidal behavior.

摘要

背景

由于自杀行为给个人、家庭、社区和社会带来的经济和人力成本,自杀行为已成为全球严重的公共卫生关注问题。然而,自杀行为的潜在病因和生物学机制仍知之甚少。

方法

我们收集了不同的单组学数据,包括自杀患者大脑皮层的单细胞 RNA 测序(scRNA-seq)、批量 mRNA-seq、DNA 甲基化微阵列,以及氟西汀处理的大鼠大脑。我们匹配了转录组数据集和甲基化数据集之间重叠的受试者 ID。使用 2 组比较分析计算差异表达基因和差异甲基化区域。进行跨组学分析以计算差异甲基化 CpG 位点的甲基化和转录水平与映射转录本之间的相关性。此外,我们使用 scRNA-seq 作为参考图谱,对批量 mRNA-seq 和 DNA 甲基化分析进行了去卷积分析。

结果

在 7 种细胞类型中,细胞类型比例存在差异。同时,我们对接受抗抑郁药治疗的大鼠的单细胞序列分析发现,药物特异性差异表达基因富集到包括离子通道和谷氨酸能受体在内的生物学途径中。

结论

这项研究鉴定了一些在抑郁和自杀患者的 2 个大脑区域中受 DNA 甲基化影响的重要失调基因。有趣的是,我们发现少突胶质前体细胞(OPCs)在与自杀行为相关的差异表达基因和甲基化位点的细胞类型比例中贡献最大。

https://cdn.ncbi.nlm.nih.gov/pmc/blobs/c365/10726413/669d5c7254e7/pyad057_fig1.jpg

文献AI研究员

20分钟写一篇综述,助力文献阅读效率提升50倍。

立即体验

用中文搜PubMed

大模型驱动的PubMed中文搜索引擎

马上搜索

文档翻译

学术文献翻译模型,支持多种主流文档格式。

立即体验