Suppr超能文献

人脐带间充质干细胞(hUC-MSCs)通过 VEGFA/PI3K/AKT/mTOR 通路减轻卵巢早衰大鼠模型中卵巢颗粒细胞的过度自噬。

Human umbilical cord-derived mesenchymal stem cells (hUC-MSCs) alleviate excessive autophagy of ovarian granular cells through VEGFA/PI3K/AKT/mTOR pathway in premature ovarian failure rat model.

机构信息

Key Laboratory of Fertility Preservation and Maintenance of Ministry of Education, School of Basic Medical Sciences, Ningxia Medical University, Yinchuan, 750004, China.

出版信息

J Ovarian Res. 2023 Sep 30;16(1):198. doi: 10.1186/s13048-023-01278-z.

Abstract

BACKGROUND

Premature ovarian failure (POF) is one of the leading causes of female infertility and is accompanied by abnormal endocrine, seriously affecting female quality of life. Previous studies have demonstrated that mesenchymal stem cells (MSCs) transplantation is a promising therapeutic strategy for POF. However, the mechanism remains obscure. This study aims to investigate the therapeutic effect of human umbilical cord-derived mesenchymal stem cells (hUC-MSCs) on ovarian function in the POF rat model and explore the underlying mechanisms.

METHODS

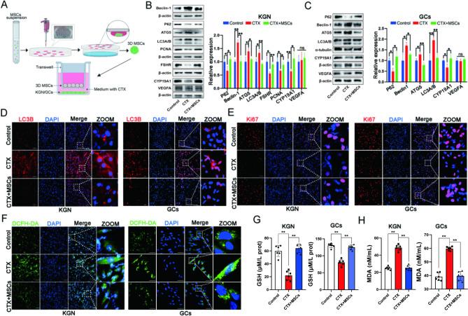
The ovarian function was evaluated by ovarian morphology, histology, estrous cycle, hormone levels (AMH, E2, FSH, and LH), and fertility ability to investigate the effect of hUC-MSCs on the POF rats model. The cytokines levels were assayed in serum using protein array to explore the mechanisms of hUC-MSCs therapy for POF. The excessive autophagy levels were evaluated using a co-culture system of 3D MSCs spheroids with human ovarian granulosa cell line (KGN) or primary ovarian granulosa cells (GCs) to understand the paracrine effect of hUC-MSCs on GCs. The related proteins expression of autophagy and PI3K/AKT/mTOR pathway was detected using Western Blotting and/or in various inhibitors supplement to further demonstrate that vascular endothelial growth factor A (VEGFA) secreted by hUC-MSCs can alleviate excessive autophagy of ovarian GCs via PI3K/AKT/mTOR signaling pathway. The ovarian culture model in vitro was applied to confirm the mechanism.

RESULTS

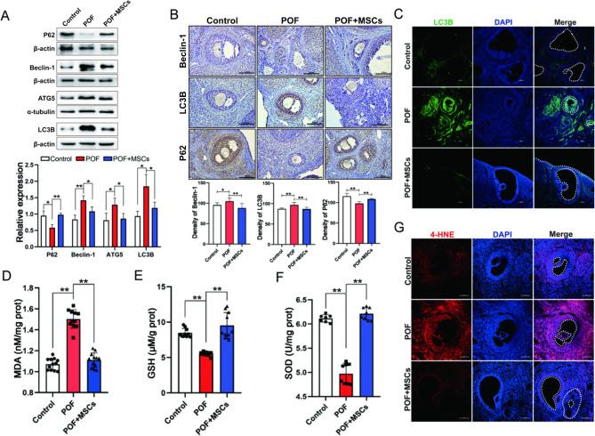
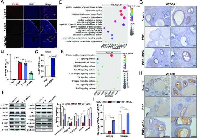
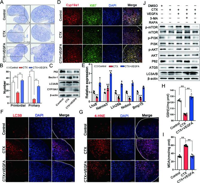
The ovarian function of POF and the excessive autophagy of ovarian GCs were restored after hUC-MSCs transplantation. The protein array result demonstrated that VEGF and PI3K/AKT might improve ovarian function. in vitro experiments demonstrated that VEGFA secreted by hUC-MSCs could decrease oxidative stress and inhibit excessive autophagy of ovarian GCs via PI3K/AKT/mTOR pathway. The ovarian culture model results confirmed this mechanism in vitro.

CONCLUSION

The hUC-MSCs can alleviate excessive autophagy of ovarian GCs via paracrine VEGFA and regulate the PI3K/AKT/mTOR signaling pathway, thereby improving the ovarian function of POF.

摘要

背景

卵巢早衰(POF)是女性不孕的主要原因之一,伴有内分泌异常,严重影响女性生活质量。既往研究表明,间充质干细胞(MSCs)移植是治疗 POF 的一种有前途的治疗策略。然而,其机制尚不清楚。本研究旨在探讨人脐带间充质干细胞(hUC-MSCs)对 POF 大鼠模型卵巢功能的治疗作用,并探讨其潜在机制。

方法

通过卵巢形态学、组织学、动情周期、激素水平(AMH、E2、FSH 和 LH)和生育能力评估 hUC-MSCs 对 POF 大鼠模型的影响,来研究 hUC-MSCs 对 POF 大鼠模型的治疗作用。采用蛋白质芯片检测血清细胞因子水平,探讨 hUC-MSCs 治疗 POF 的机制。通过 3D MSCs 球体与人卵巢颗粒细胞系(KGN)或原代卵巢颗粒细胞(GCs)的共培养系统评估过度自噬水平,以了解 hUC-MSCs 对 GCs 的旁分泌作用。采用 Western Blotting 和/或在各种抑制剂补充的情况下检测自噬和 PI3K/AKT/mTOR 通路相关蛋白的表达,进一步证明 hUC-MSCs 分泌的血管内皮生长因子 A(VEGFA)通过 PI3K/AKT/mTOR 信号通路减轻卵巢 GCs 的过度自噬。体外卵巢培养模型用于验证该机制。

结果

hUC-MSCs 移植后 POF 卵巢功能和卵巢颗粒细胞过度自噬得到恢复。蛋白质芯片结果表明 VEGF 和 PI3K/AKT 可能改善卵巢功能。体外实验表明,hUC-MSCs 分泌的 VEGFA 可通过 PI3K/AKT/mTOR 通路减少氧化应激并抑制卵巢颗粒细胞的过度自噬。体外卵巢培养模型证实了这一机制。

结论

hUC-MSCs 通过旁分泌 VEGFA 减轻卵巢颗粒细胞的过度自噬,并调节 PI3K/AKT/mTOR 信号通路,从而改善 POF 的卵巢功能。

https://cdn.ncbi.nlm.nih.gov/pmc/blobs/292b/10542694/539770862d2d/13048_2023_1278_Fig2_HTML.jpg

文献AI研究员

20分钟写一篇综述,助力文献阅读效率提升50倍。

立即体验

用中文搜PubMed

大模型驱动的PubMed中文搜索引擎

马上搜索

文档翻译

学术文献翻译模型,支持多种主流文档格式。

立即体验