Suppr超能文献

用于靶向癌症治疗的双靶向脂质体包被介孔二氧化硅核壳纳米组装体的制备

Fabrication of a Dual-Targeted Liposome-Coated Mesoporous Silica Core-Shell Nanoassembly for Targeted Cancer Therapy.

作者信息

Rathnayake Kavini, Patel Unnati, Hunt Emily C, Singh Nirupama

机构信息

Department of Chemistry, The University of Alabama in Huntsville, Huntsville, Alabama 35899, United States.

出版信息

ACS Omega. 2023 Sep 12;8(38):34481-34498. doi: 10.1021/acsomega.3c02901. eCollection 2023 Sep 26.

Abstract

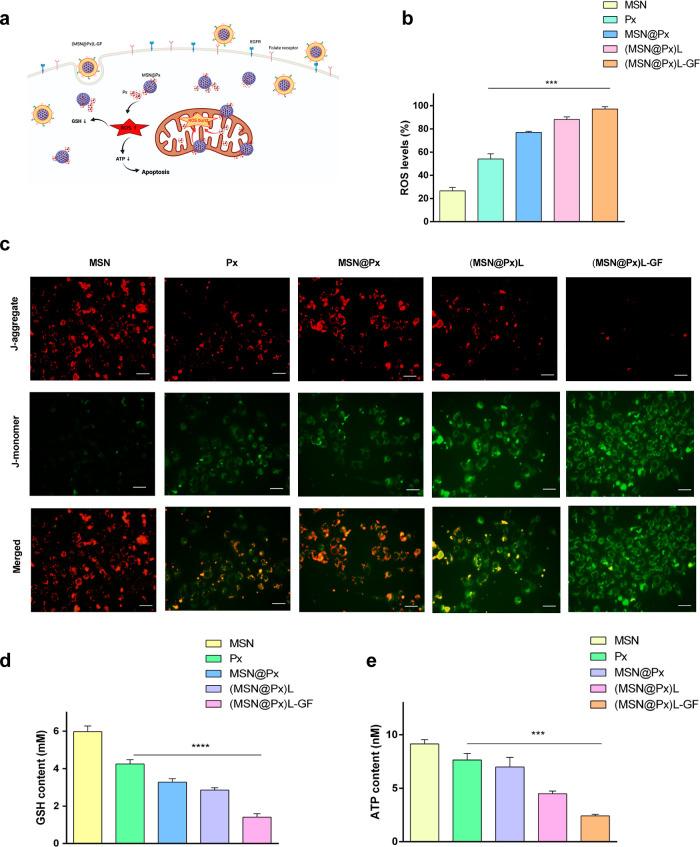
Nanoparticles have been suggested as drug-delivery systems for chemotherapeutic drugs to allow for controlled drug release profiles and selectivity to target cancer cells. In addition, nanoparticles can be used for the in situ generation and amplification of reactive oxygen species (ROS), which have been shown to be a promising strategy for cancer treatment. Thus, a targeted nanoscale drug-delivery platform could be used to synergistically improve cancer treatment by the action of chemotherapeutic drugs and ROS generation. Herein, we propose a promising chemotherapy strategy where the drug-loaded nanoparticles generate high doses of ROS together with the loaded ROS-generating chemotherapeutic drugs, which can damage the mitochondria and activate cell death, potentiating the therapeutic outcome in cancer therapy. In the present study, we have developed a dual-targeted drug-delivery nanoassembly consisting of a mesoporous silica core loaded with the chemotherapeutic, ROS-generating drug, paclitaxel (Px), and coated with a liposome layer for controlled drug release. Two different lung cancer-targeting ligands, folic acid and peptide GE11, were used to target the overexpressed nonsmall lung cancer receptors to create the final nanoassembly (MSN@Px) L-GF. Upon endocytosis by the cancer cells, the liposome layer was degraded by the intracellular lipases, and the drug was rapidly released at a rate of 65% within the first 20 h. In vitro studies confirmed that this nanoassembly was 8-fold more effective in cancer therapy compared to the free drug Px.

摘要

纳米颗粒已被提议作为化疗药物的给药系统,以实现可控的药物释放曲线并选择性地靶向癌细胞。此外,纳米颗粒可用于原位产生和放大活性氧(ROS),这已被证明是一种很有前景的癌症治疗策略。因此,一个靶向纳米级给药平台可用于通过化疗药物的作用和ROS的产生协同改善癌症治疗。在此,我们提出一种有前景的化疗策略,即载药纳米颗粒与负载的产生活性氧的化疗药物一起产生高剂量的ROS,这会损伤线粒体并激活细胞死亡,从而增强癌症治疗的疗效。在本研究中,我们开发了一种双靶向给药纳米组装体,其由负载化疗药物、产生活性氧的紫杉醇(Px)的介孔二氧化硅核和包裹一层脂质体以实现药物可控释放组成。两种不同的靶向肺癌的配体,叶酸和肽GE11,被用于靶向过表达的非小细胞肺癌受体,从而制成最终的纳米组装体(MSN@Px)L-GF。癌细胞内吞后,脂质体层被细胞内脂肪酶降解,药物在前20小时内以65%的速率迅速释放。体外研究证实,这种纳米组装体在癌症治疗中的效果是游离药物Px的8倍。

https://cdn.ncbi.nlm.nih.gov/pmc/blobs/081b/10536893/99cf912bc216/ao3c02901_0008.jpg

文献AI研究员

20分钟写一篇综述,助力文献阅读效率提升50倍。

立即体验

用中文搜PubMed

大模型驱动的PubMed中文搜索引擎

马上搜索

文档翻译

学术文献翻译模型,支持多种主流文档格式。

立即体验