Suppr超能文献

当归多糖可能通过调节肠道微生物群来缓解糖尿病 KKAy 小鼠的血糖水平:一项肠道微生物群和代谢综合分析。

Angelica polysaccharides relieve blood glucose levels in diabetic KKAy mice possibly by modulating gut microbiota: an integrated gut microbiota and metabolism analysis.

机构信息

The First Clinical Medical College, Lanzhou University, Lanzhou City, Gansu Province, China.

The Second Department of Gastrointestinal Surgery, Affiliated Hospital of North Sichuan Medical College, Sichuan Province, Nanchong City, China.

出版信息

BMC Microbiol. 2023 Oct 3;23(1):281. doi: 10.1186/s12866-023-03029-y.

Abstract

BACKGROUND

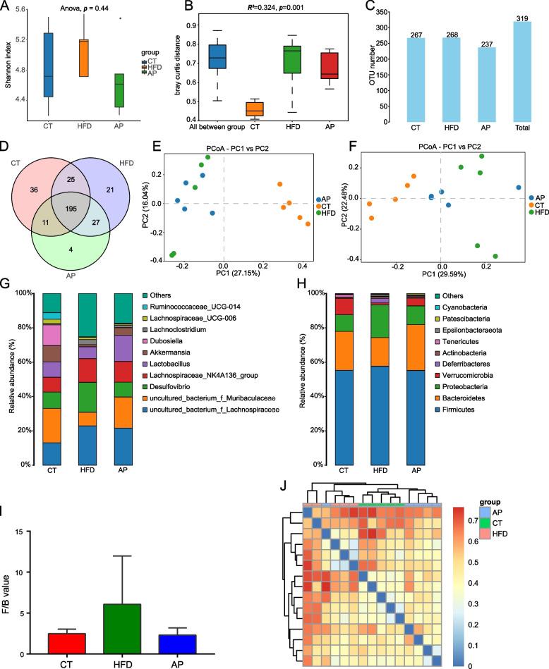
Angelica polysaccharides (AP) have numerous benefits in relieving type 2 diabetes (T2D). However, the underlying mechanisms have yet to be fully understood. Recent many reports have suggested that altering gut microbiota can have adverse effects on the host metabolism and contribute to the development of T2D. Here, we successfully established the T2D model using the male KKAy mice with high-fat and high-sugar feed. Meanwhile, the male C57BL/6 mice were fed with a normal feed. T2D KKAy mice were fed either with or without AP supplementation. In each group, we measured the mice's fasting blood glucose, weight, and fasting serum insulin levels. We collected the cecum content of mice, the gut microbiota was analyzed by targeted full-length 16S rRNA metagenomic sequencing and metabolites were analyzed by untargeted-metabolomics.

RESULTS

We found AP effectively alleviated glycemic disorders of T2D KKAy mice, with the changes in gut microbiota composition and function. Many bacteria species and metabolites were markedly changed in T2D KKAy mice and reversed by AP. Additionally, 16 altered metabolic pathways affected by AP were figured out by combining metagenomic pathway enrichment analysis and metabolic pathway enrichment analysis. The key metabolites in 16 metabolic pathways were significantly associated with the gut microbial alteration. Together, our findings showed that AP supplementation could attenuate the diabetic phenotype. Significant gut microbiota and gut metabolite changes were observed in the T2D KKAy mice and AP intervention.

CONCLUSIONS

Administration of AP has been shown to improve the composition of intestinal microbiota in T2D KKAy mice, thus providing further evidence for the potential therapeutic application of AP in the treatment of T2D.

摘要

背景

当归多糖(AP)在缓解 2 型糖尿病(T2D)方面具有诸多益处。然而,其作用机制尚未完全阐明。最近的许多报道表明,改变肠道微生物群会对宿主代谢产生不利影响,并导致 T2D 的发生。在这里,我们使用高脂肪高糖饲料成功建立了 KKAy 雄性小鼠的 T2D 模型。同时,将雄性 C57BL/6 小鼠用正常饲料喂养。T2D KKAy 小鼠分别用或不用 AP 补充剂喂养。在每组中,我们测量了小鼠的空腹血糖、体重和空腹血清胰岛素水平。我们收集了小鼠的盲肠内容物,通过靶向全长 16S rRNA 宏基因组测序分析肠道微生物群,通过非靶向代谢组学分析代谢物。

结果

我们发现 AP 有效缓解了 T2D KKAy 小鼠的血糖紊乱,改变了肠道微生物群的组成和功能。许多细菌物种和代谢物在 T2D KKAy 小鼠中明显改变,并被 AP 逆转。此外,通过结合宏基因组途径富集分析和代谢途径富集分析,确定了 16 个受 AP 影响的改变代谢途径。16 个代谢途径中的关键代谢物与肠道微生物的改变显著相关。总的来说,我们的研究结果表明,AP 补充可以减轻糖尿病表型。在 T2D KKAy 小鼠和 AP 干预中观察到显著的肠道微生物群和肠道代谢物变化。

结论

AP 的给药已被证明可以改善 T2D KKAy 小鼠肠道微生物群的组成,从而为 AP 在 T2D 治疗中的潜在治疗应用提供了进一步的证据。

https://cdn.ncbi.nlm.nih.gov/pmc/blobs/a05c/10546737/a3c5bd538e56/12866_2023_3029_Fig1_HTML.jpg

文献AI研究员

20分钟写一篇综述,助力文献阅读效率提升50倍。

立即体验

用中文搜PubMed

大模型驱动的PubMed中文搜索引擎

马上搜索

文档翻译

学术文献翻译模型,支持多种主流文档格式。

立即体验