Suppr超能文献

外泌体介导的 LINC00691 转移调节 CAFs 的形成并促进胃癌的进展。

Exosomes-mediated transfer of LINC00691 regulates the formation of CAFs and promotes the progression of gastric cancer.

机构信息

Department of Laboratory Medicine, Suzhou Hospital, Affiliated Hospital of Medical School, Nanjing University, Suzhou, 215153, China.

Department of Laboratory Medicine, Gusu School, The Affiliated Suzhou Hospital of Nanjing Medical University, Suzhou Municipal Hospital, Nanjing Medical University, Suzhou, 215008, China.

出版信息

BMC Cancer. 2023 Oct 2;23(1):928. doi: 10.1186/s12885-023-11373-5.

Abstract

OBJECTIVE

Gastric cancer (GC) is one of the malignant tumors with the highest mortality worldwide. Our previous studies have revealed that LINC00691 is up-regulated in serum of GC patients as a novel potential biomarker for GC diagnosis and prognosis. However, the roles of serum exosomal LINC00691 in GC has not been clarified. This study aimed to find the expression pattern of serum exosomal LINC00691 in GC patients and the correlation between the level of serum exosomal LINC00691 and the pathology of gastric cancer patients.

METHODS

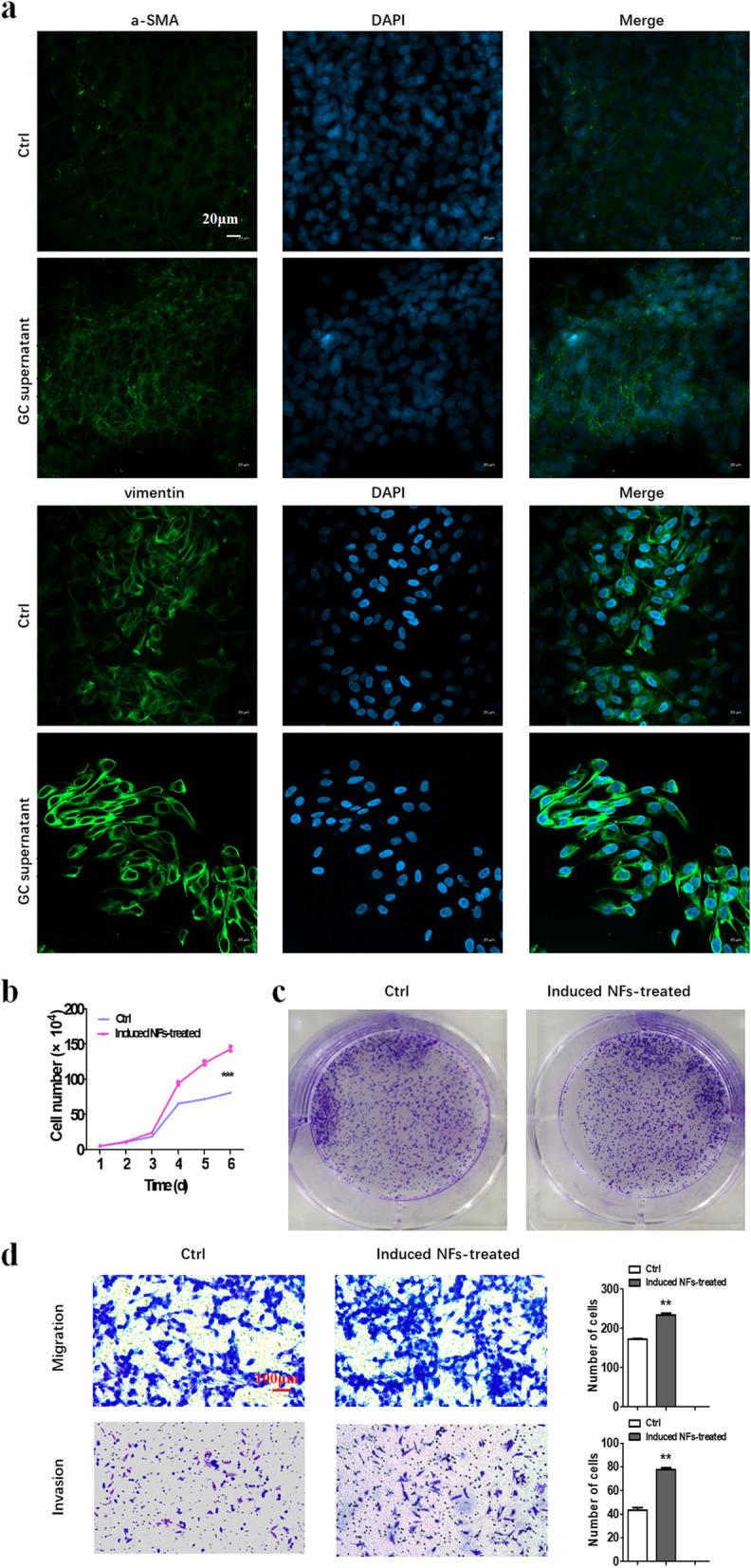
We collected the serum of 94 GC patients before surgery and extracted exosomes to detect the expression level of exosomal LINC00691, with 21 healthy volunteers and 17 patients with benign gastric diseases as controls. Surgical GC tissues and paired healthy tissues were collected to culture primary cancer-associated fibroblasts (CAFs) and normal fibroblasts (NFs). We then treated NFs with LINC00691-rich GC cell culture supernatant or exosomes and detected the activation markers and biological functions of the fibroblasts.

RESULTS

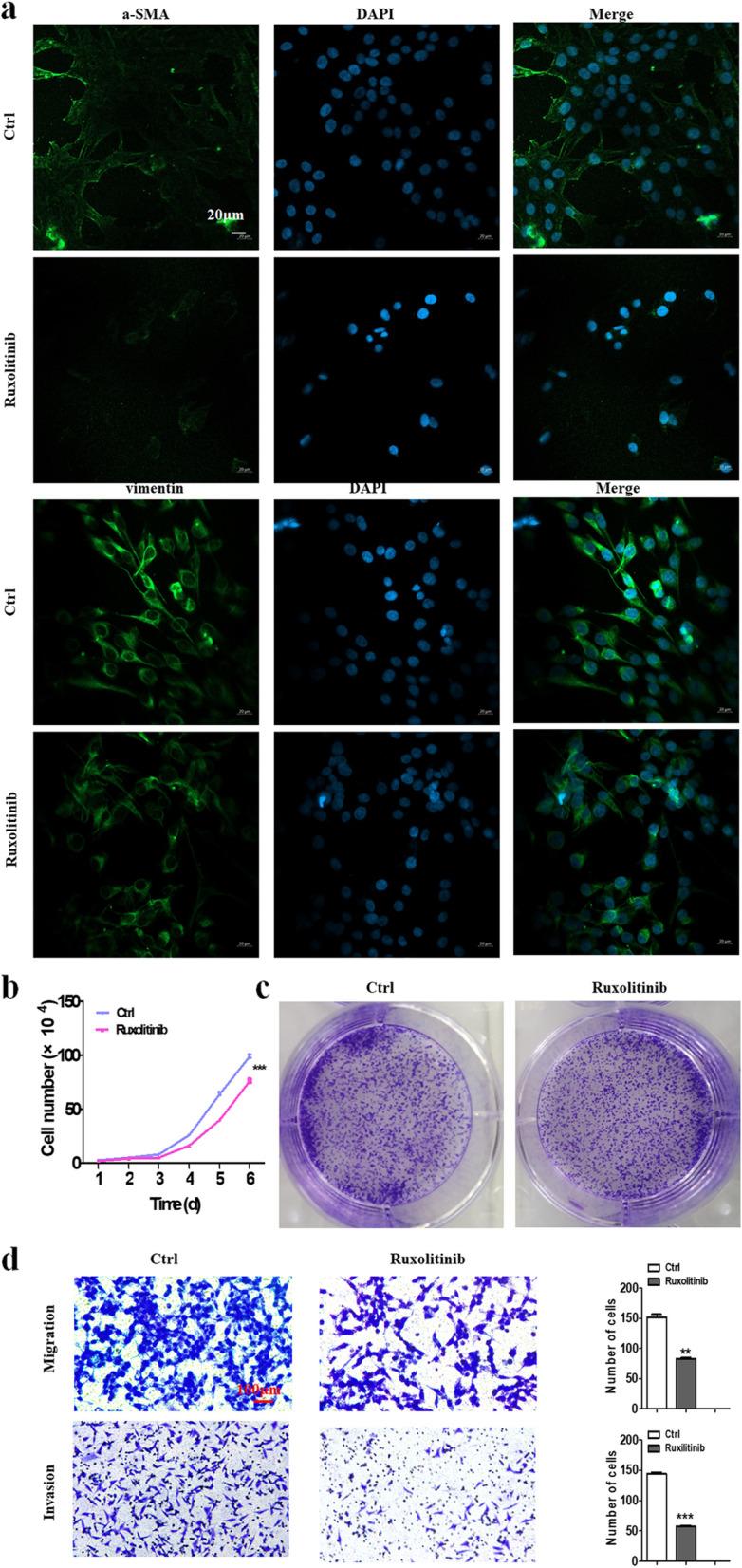
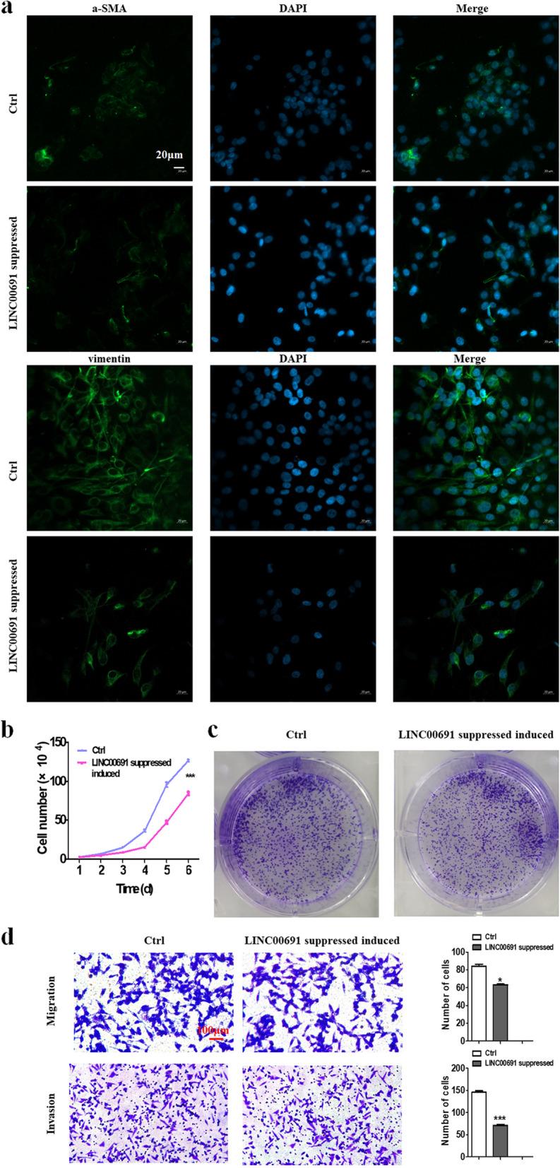
The results of real-time qPCR indicated that the serum exosomal LINC00691 of GC patients was significantly higher than that of healthy subjects and patients with benign gastric diseases, and was associated with the clinicopathology of GC patients. More interestingly, when the NFs were treated with GC exosomes, the level of LINC00691 was significantly increased, the cell proliferation and migration were noticeably enhanced, and the ability to accelerate GC cell proliferation and invasion was promoted, which means that the induced fibroblasts gained the properties of CAFs. In addition, we found that knockdown of LINC00691 and the use of the JAK2/STAT3 signaling pathway inhibitor ruxolitinib effectively deprived exosome-containing GC cell supernatants of the effects on NFs.

CONCLUSION

Our study suggested that exosomal LINC00691 promoted NFs to gained the properties of CAFs depending on JAK2/STAT3 signaling pathway as a potential diagnostic biomarker for GC.

摘要

目的

胃癌(GC)是全球死亡率最高的恶性肿瘤之一。我们之前的研究表明,LINC00691 在 GC 患者的血清中上调,是 GC 诊断和预后的新型潜在生物标志物。然而,血清外泌体 LINC00691 在 GC 中的作用尚未阐明。本研究旨在探讨 GC 患者血清外泌体 LINC00691 的表达模式及其与胃癌患者病理的相关性。

方法

我们收集了 94 例手术前 GC 患者的血清,并提取外泌体检测外泌体 LINC00691 的表达水平,以 21 名健康志愿者和 17 名良性胃部疾病患者作为对照。收集手术 GC 组织和配对的健康组织,培养原代癌相关成纤维细胞(CAFs)和正常成纤维细胞(NFs)。然后用富含 LINC00691 的 GC 细胞培养上清或外泌体处理 NFs,并检测成纤维细胞的激活标志物和生物学功能。

结果

实时 qPCR 结果表明,GC 患者的血清外泌体 LINC00691 明显高于健康对照和良性胃部疾病患者,与 GC 患者的临床病理特征相关。更有趣的是,当 NFs 用 GC 外泌体处理时,LINC00691 的水平明显升高,细胞增殖和迁移明显增强,促进 GC 细胞增殖和侵袭的能力增强,这意味着诱导的成纤维细胞获得了 CAFs 的特性。此外,我们发现敲低 LINC00691 和使用 JAK2/STAT3 信号通路抑制剂鲁索替尼可有效剥夺含外泌体 GC 细胞上清液对 NFs 的作用。

结论

本研究表明,外泌体 LINC00691 通过 JAK2/STAT3 信号通路促进 NFs 获得 CAFs 的特性,可作为 GC 的潜在诊断生物标志物。

https://cdn.ncbi.nlm.nih.gov/pmc/blobs/e0a8/10544540/28310250d8cd/12885_2023_11373_Fig1_HTML.jpg

文献AI研究员

20分钟写一篇综述,助力文献阅读效率提升50倍。

立即体验

用中文搜PubMed

大模型驱动的PubMed中文搜索引擎

马上搜索

文档翻译

学术文献翻译模型,支持多种主流文档格式。

立即体验