Suppr超能文献

长链非编码 RNA LINC00707 与 Smad 蛋白相互作用,调节 TGFβ 信号通路和癌细胞侵袭。

The long non-coding RNA LINC00707 interacts with Smad proteins to regulate TGFβ signaling and cancer cell invasion.

机构信息

Department of Medical Biochemistry and Microbiology, Science for Life Laboratory, Biomedical Center, Uppsala University, Box 582, Uppsala, SE-75123, Sweden.

Inserm, Centre de Lutte contre le Cancer Eugène Marquis, Université Rennes 1, OSS (Oncogenesis, Stress, Signalling) laboratory, UMR_S 1242, Rennes, F-35042, France.

出版信息

Cell Commun Signal. 2023 Oct 2;21(1):271. doi: 10.1186/s12964-023-01273-3.

Abstract

BACKGROUND

Long non-coding RNAs (lncRNAs) regulate cellular processes by interacting with RNAs or proteins. Transforming growth factor β (TGFβ) signaling via Smad proteins regulates gene networks that control diverse biological processes, including cancer cell migration. LncRNAs have emerged as TGFβ targets, yet, their mechanism of action and biological role in cancer remain poorly understood.

METHODS

Whole-genome transcriptomics identified lncRNA genes regulated by TGFβ. Protein kinase inhibitors and RNA-silencing, in combination with cDNA cloning, provided loss- and gain-of-function analyses. Cancer cell-based assays coupled to RNA-immunoprecipitation, chromatin isolation by RNA purification and protein screening sought mechanistic evidence. Functional validation of TGFβ-regulated lncRNAs was based on new transcriptomics and by combining RNAscope with immunohistochemical analysis in tumor tissue.

RESULTS

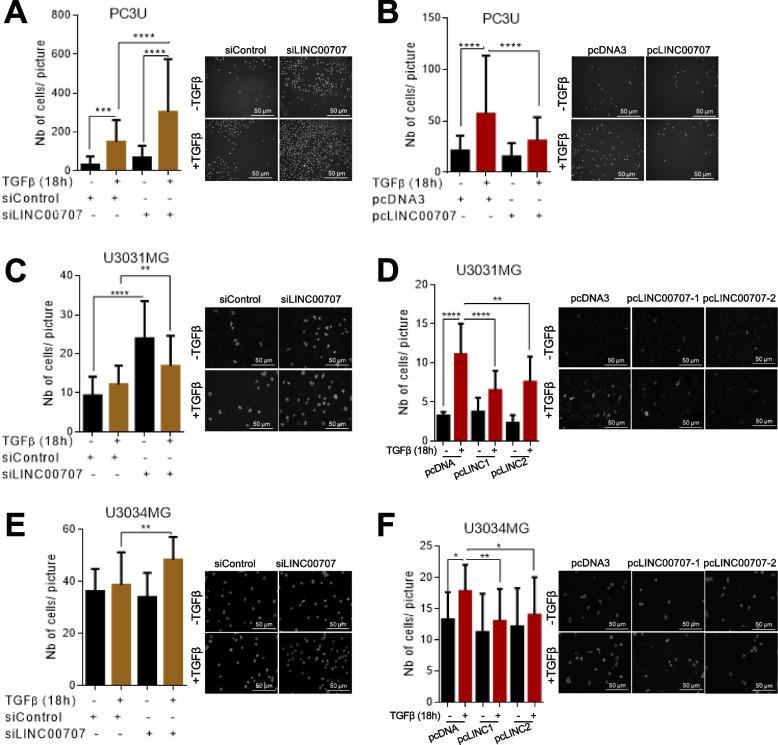
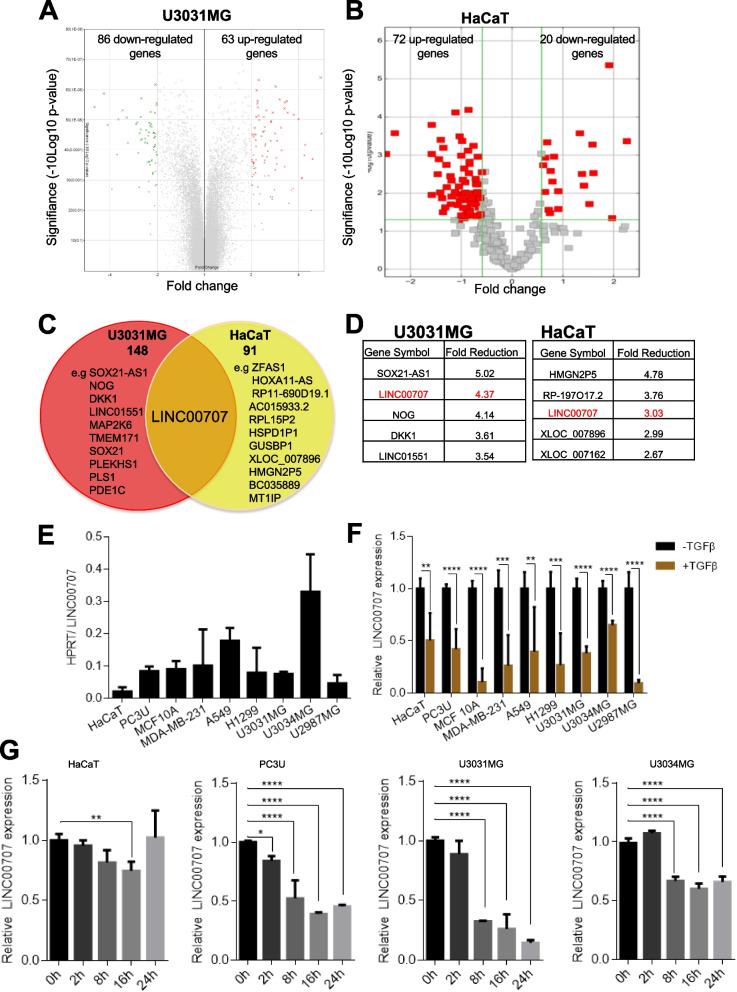
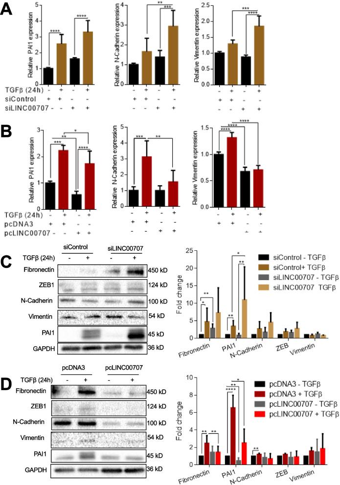
Transcriptomics of TGFβ signaling responses revealed down-regulation of the predominantly cytoplasmic long intergenic non-protein coding RNA 707 (LINC00707). Expression of LINC00707 required Smad and mitogen-activated protein kinase inputs. By limiting the binding of Krüppel-like factor 6 to the LINC00707 promoter, TGFβ led to LINC00707 repression. Functionally, LINC00707 suppressed cancer cell invasion, as well as key fibrogenic and pro-mesenchymal responses to TGFβ, as also attested by RNA-sequencing analysis. LINC00707 also suppressed Smad-dependent signaling. Mechanistically, LINC00707 interacted with and retained Smad proteins in the cytoplasm. Upon TGFβ stimulation, LINC00707 dissociated from the Smad complex, which allowed Smad accumulation in the nucleus. In vivo, LINC00707 expression was negatively correlated with Smad2 activation in tumor tissues.

CONCLUSIONS

LINC00707 interacts with Smad proteins and limits the output of TGFβ signaling, which decreases LINC00707 expression, thus favoring cancer cell invasion. Video Abstract.

摘要

背景

长非编码 RNA(lncRNA)通过与 RNA 或蛋白质相互作用来调节细胞过程。通过 Smad 蛋白的转化生长因子β(TGFβ)信号转导调节控制多种生物过程的基因网络,包括癌细胞迁移。lncRNA 已成为 TGFβ 的靶点,但它们在癌症中的作用机制和生物学功能仍知之甚少。

方法

全基因组转录组学鉴定了受 TGFβ 调节的 lncRNA 基因。蛋白激酶抑制剂和 RNA 沉默与 cDNA 克隆相结合,提供了丧失和获得功能分析。基于 RNA 免疫沉淀、RNA 纯化的染色质分离和蛋白质筛选的基于癌细胞的测定寻求机制证据。TGFβ 调节的 lncRNA 的功能验证基于新的转录组学,并结合肿瘤组织中的 RNAscope 和免疫组织化学分析。

结果

TGFβ 信号反应的转录组学显示主要细胞质长非蛋白编码 RNA 707(LINC00707)的下调。LINC00707 的表达需要 Smad 和丝裂原活化蛋白激酶的输入。通过限制 Krüppel 样因子 6 与 LINC00707 启动子的结合,TGFβ 导致 LINC00707 抑制。在功能上,LINC00707 抑制癌细胞侵袭,以及 TGFβ 对关键纤维生成和促间充质反应,也如 RNA 测序分析所证明的那样。LINC00707 还抑制 Smad 依赖性信号转导。从机制上讲,LINC00707 与细胞质中的 Smad 蛋白相互作用并保留它们。在 TGFβ 刺激下,LINC00707 与 Smad 复合物解离,从而允许 Smad 在核内积累。在体内,LINC00707 的表达与肿瘤组织中 Smad2 激活呈负相关。

结论

LINC00707 与 Smad 蛋白相互作用并限制 TGFβ 信号转导的输出,从而降低 LINC00707 的表达,从而有利于癌细胞侵袭。视频摘要。

https://cdn.ncbi.nlm.nih.gov/pmc/blobs/4dde/10544626/fa3252ec7754/12964_2023_1273_Fig1_HTML.jpg

文献AI研究员

20分钟写一篇综述,助力文献阅读效率提升50倍。

立即体验

用中文搜PubMed

大模型驱动的PubMed中文搜索引擎

马上搜索

文档翻译

学术文献翻译模型,支持多种主流文档格式。

立即体验