Suppr超能文献

酪氨酸代谢重编程与三羧酸循环协调,通过调节程序性死亡受体配体1(PD-L1)的表达来驱动胶质瘤免疫逃逸。

Tyrosine metabolic reprogramming coordinated with the tricarboxylic acid cycle to drive glioma immune evasion by regulating PD-L1 expression.

作者信息

Wang Ji-Yan, Dai Xin-Tong, Gao Qing-Le, Chang Hong-Kai, Zhang Shuai, Shan Chang-Liang, He Tao

机构信息

State Key Laboratory of Medicinal Chemical Biology, College of Pharmacy and Tianjin Key Laboratory of Molecular Drug Research Nankai University Tianjin China.

School of Integrative Medicine Tianjin University of Traditional Chinese Medicine Tianjin China.

出版信息

Ibrain. 2023 May 22;9(2):133-147. doi: 10.1002/ibra.12107. eCollection 2023 Summer.

Abstract

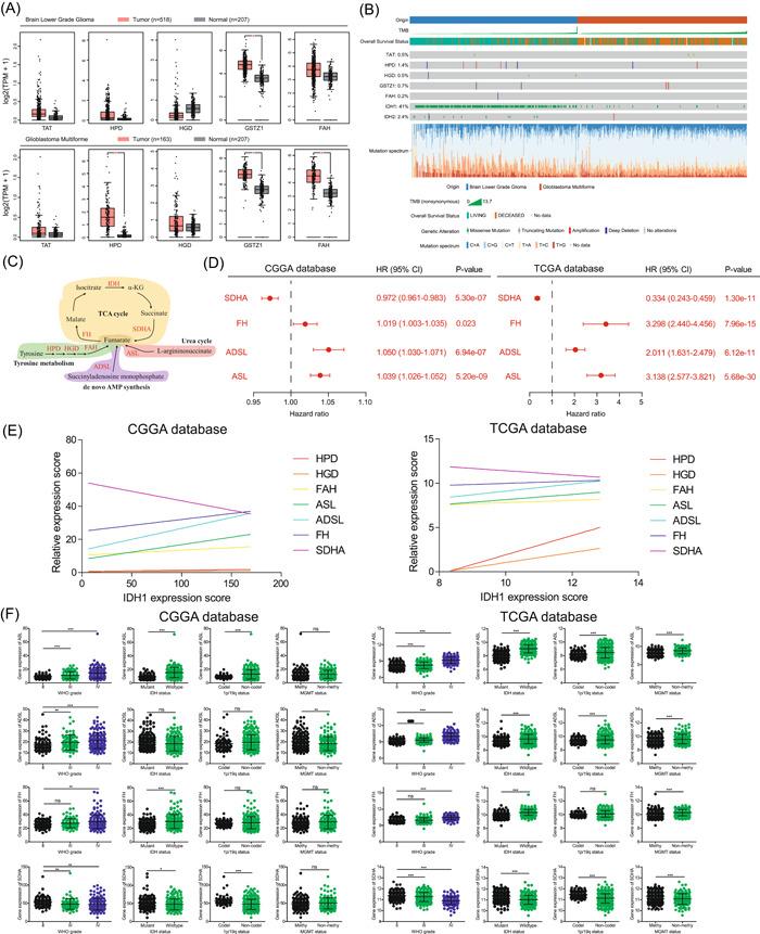
Due to the existence of the blood-brain barrier in glioma, traditional drug therapy has a poor therapeutic outcome. Emerging immunotherapy has been shown to have satisfactory therapeutic effects in solid tumors, and it is clinically instructive to explore the possibility of immunotherapy in glioma. We performed a retrospective analysis of RNA-seq data and clinical information in 1027 glioma patients, utilizing machine learning to explore the relationship between tyrosine metabolizing enzymes and clinical characteristics. In addition, we also assessed the role of tyrosine metabolizing enzymes in the immune microenvironment including immune infiltration and immune evasion. Highly expressed tyrosine metabolizing enzymes 4-hydroxyphenylpyruvate dioxygenase, homogentisate 1,2-dioxygenase, and fumarylacetoacetate hydrolase not only promote the malignant phenotype of glioma but are also closely related to poor prognosis. The expression of tyrosine metabolizing enzymes could distinguish the malignancy degree of glioma. More importantly, tyrosine metabolizing enzymes regulate the adaptive immune process in glioma. Mechanistically, multiple metabolic enzymes remodel fumarate metabolism, promote α-ketoglutarate production, induce programmed death-ligand 1 expression, and help glioma evade immune surveillance. Our data suggest that the metabolic subclass driven by tyrosine metabolism provides promising targets for the immunotherapy of glioma.

摘要

由于胶质瘤中存在血脑屏障,传统药物治疗的疗效不佳。新兴的免疫疗法已被证明在实体瘤中具有令人满意的治疗效果,探索免疫疗法在胶质瘤中的应用可能性具有临床指导意义。我们对1027例胶质瘤患者的RNA测序数据和临床信息进行了回顾性分析,利用机器学习探索酪氨酸代谢酶与临床特征之间的关系。此外,我们还评估了酪氨酸代谢酶在免疫微环境中的作用,包括免疫浸润和免疫逃逸。高表达的酪氨酸代谢酶4-羟基苯丙酮酸双加氧酶、尿黑酸1,2-双加氧酶和富马酰乙酰乙酸水解酶不仅促进胶质瘤的恶性表型,而且与不良预后密切相关。酪氨酸代谢酶的表达可以区分胶质瘤的恶性程度。更重要的是,酪氨酸代谢酶调节胶质瘤中的适应性免疫过程。从机制上讲,多种代谢酶重塑富马酸代谢,促进α-酮戊二酸生成,诱导程序性死亡配体1表达,并帮助胶质瘤逃避免疫监视。我们的数据表明,由酪氨酸代谢驱动的代谢亚类为胶质瘤的免疫治疗提供了有前景的靶点。

https://cdn.ncbi.nlm.nih.gov/pmc/blobs/5e42/10529206/26573730d9c1/IBRA-9-133-g005.jpg

文献AI研究员

20分钟写一篇综述,助力文献阅读效率提升50倍。

立即体验

用中文搜PubMed

大模型驱动的PubMed中文搜索引擎

马上搜索

文档翻译

学术文献翻译模型,支持多种主流文档格式。

立即体验