Suppr超能文献

红细胞入侵中和抗体阻止 RH5 与含有 basigin 的膜蛋白复合物结合。

Erythrocyte invasion-neutralising antibodies prevent RH5 from binding to basigin-containing membrane protein complexes.

机构信息

Department of Biochemistry, University of Oxford, Oxford, United Kingdom.

Kavli Institute for Nanoscience Discovery, Dorothy Crowfoot Hodgkin Building, University of Oxford, Oxford, United Kingdom.

出版信息

Elife. 2023 Oct 5;12:e83681. doi: 10.7554/eLife.83681.

Abstract

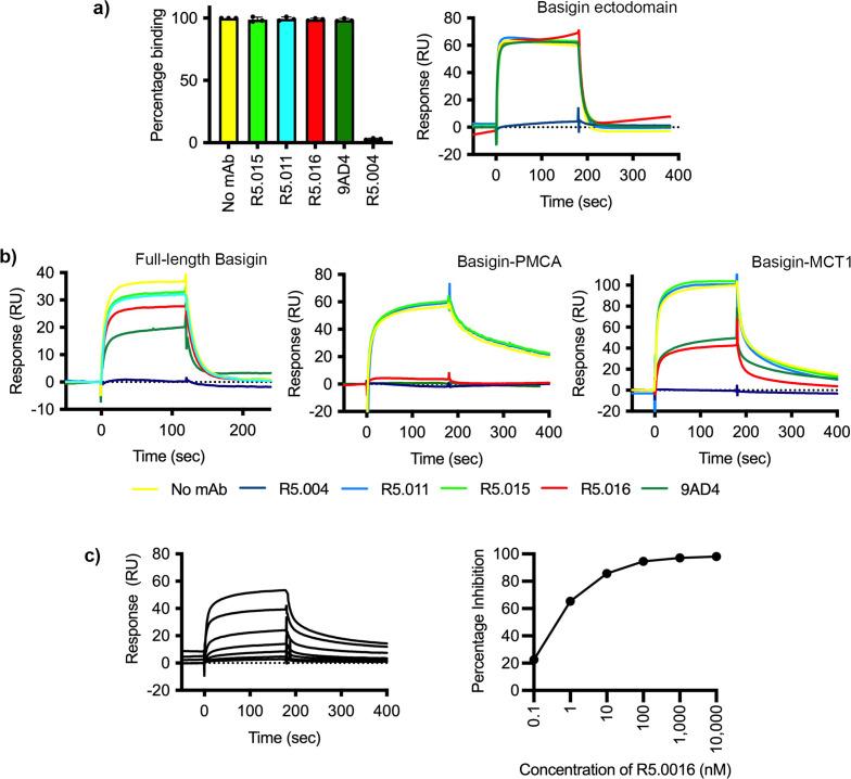
Basigin is an essential host receptor for invasion of into human erythrocytes, interacting with parasite surface protein PfRH5. PfRH5 is a leading blood-stage malaria vaccine candidate and a target of growth-inhibitory antibodies. Here, we show that erythrocyte basigin is exclusively found in one of two macromolecular complexes, bound either to plasma membrane Ca-ATPase 1/4 (PMCA1/4) or to monocarboxylate transporter 1 (MCT1). PfRH5 binds to each of these complexes with a higher affinity than to isolated basigin ectodomain, making it likely that these are the physiological targets of PfRH5. PMCA-mediated Ca export is not affected by PfRH5, making it unlikely that this is the mechanism underlying changes in calcium flux at the interface between an erythrocyte and the invading parasite. However, our studies rationalise the function of the most effective growth-inhibitory antibodies targeting PfRH5. While these antibodies do not reduce the binding of PfRH5 to monomeric basigin, they do reduce its binding to basigin-PMCA and basigin-MCT complexes. This indicates that the most effective PfRH5-targeting antibodies inhibit growth by sterically blocking the essential interaction of PfRH5 with basigin in its physiological context.

摘要

basigin 是入侵人类红细胞所必需的宿主受体,与寄生虫表面蛋白 PfRH5 相互作用。PfRH5 是一种主要的血阶段疟疾疫苗候选物,也是生长抑制性抗体的靶标。在这里,我们表明红细胞 basigin 仅存在于两种大分子复合物之一中,与质膜 Ca-ATPase 1/4(PMCA1/4)或单羧酸转运蛋白 1(MCT1)结合。PfRH5 与这些复合物的结合亲和力高于与分离的 basigin 胞外域的结合亲和力,这使得这些复合物很可能是 PfRH5 的生理靶标。PfRH5 不影响 PMCA 介导的 Ca 输出,因此不太可能是红细胞与入侵寄生虫之间界面处钙通量变化的机制。然而,我们的研究使针对 PfRH5 的最有效生长抑制性抗体的功能合理化。虽然这些抗体不会减少 PfRH5 与单体 basigin 的结合,但它们确实会减少其与 basigin-PMCA 和 basigin-MCT 复合物的结合。这表明,最有效的 PfRH5 靶向抗体通过在生理环境中空间阻断 PfRH5 与 basigin 的必需相互作用来抑制生长。

https://cdn.ncbi.nlm.nih.gov/pmc/blobs/9fc1/10569788/c1f97837803e/elife-83681-fig1.jpg

文献AI研究员

20分钟写一篇综述,助力文献阅读效率提升50倍。

立即体验

用中文搜PubMed

大模型驱动的PubMed中文搜索引擎

马上搜索

文档翻译

学术文献翻译模型,支持多种主流文档格式。

立即体验