Suppr超能文献

HIV-1 感染通过糖酵解途径激活 JNK/COX-2/HIF-1α 轴促进 M1 型巨噬细胞极化。

Activation of the JNK/COX-2/HIF-1α axis promotes M1 macrophage via glycolytic shift in HIV-1 infection.

机构信息

https://ror.org/03dveyr97 Guangxi Key Laboratory of AIDS Prevention and Treatment, School of Public Health, Guangxi Medical University, Nanning, China.

https://ror.org/03dveyr97 Guangxi Key Laboratory of AIDS Prevention and Treatment, School of Public Health, Guangxi Medical University, Nanning, China

出版信息

Life Sci Alliance. 2023 Oct 5;6(12). doi: 10.26508/lsa.202302148. Print 2023 Dec.

Abstract

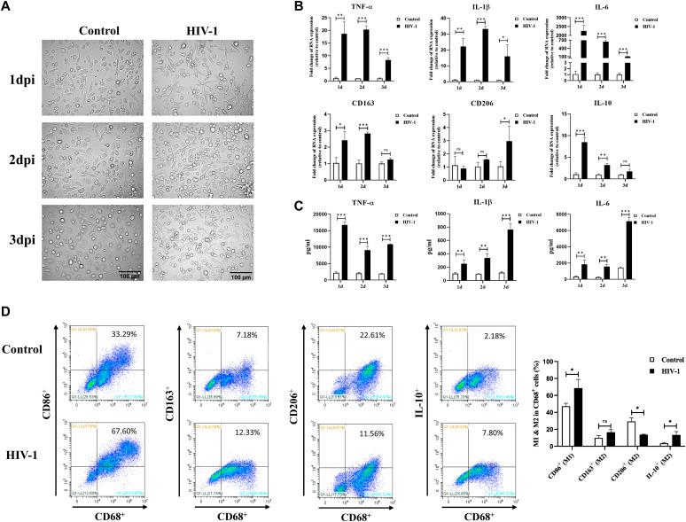
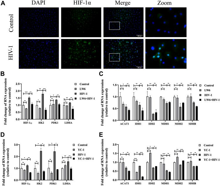
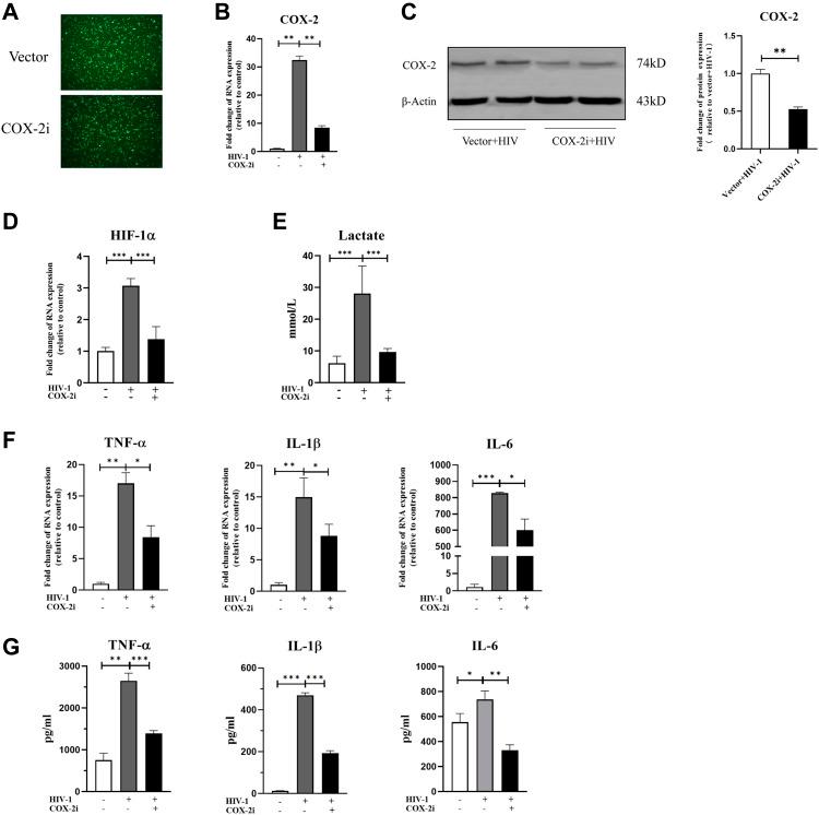
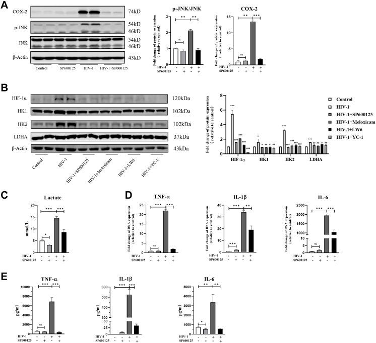
Chronic inflammation is recognized as a major risk factor for the severity of HIV infection. Whether metabolism reprogramming of macrophages caused by HIV-1 is related to chronic inflammatory activation, especially M1 polarization of macrophages, is inconclusive. Here, we show that HIV-1 infection induces M1 polarization and enhanced glycolysis in macrophages. Blockade of glycolysis inhibits M1 polarization of macrophages, indicating that HIV-1-induced M1 polarization is supported by enhanced glycolysis. Moreover, we find that this immunometabolic adaptation is dependent on hypoxia-inducible factor 1α (HIF-1α), a strong inducer of glycolysis. HIF-1α-target genes, including HK2, PDK1, and LDHA, are also involved in this process. Further research discovers that COX-2 regulates HIF-1α-dependent glycolysis. However, the elevated expression of COX-2, enhanced glycolysis, and M1 polarization of macrophages could be reversed by inactivation of JNK in the context of HIV-1 infection. Our study mechanistically elucidates that the JNK/COX-2/HIF-1α axis is activated to strengthen glycolysis, thereby promoting M1 polarization in macrophages in HIV-1 infection, providing a new idea for resolving chronic inflammation in clinical AIDS patients.

摘要

慢性炎症被认为是 HIV 感染严重程度的一个主要危险因素。HIV-1 是否引起巨噬细胞代谢重编程与慢性炎症激活有关,特别是巨噬细胞 M1 极化,目前尚无定论。在这里,我们表明 HIV-1 感染诱导巨噬细胞 M1 极化和增强糖酵解。糖酵解阻断抑制巨噬细胞 M1 极化,表明 HIV-1 诱导的 M1 极化依赖于增强的糖酵解。此外,我们发现这种免疫代谢适应依赖于缺氧诱导因子 1α(HIF-1α),它是糖酵解的强诱导剂。HIF-1α 靶基因,包括 HK2、PDK1 和 LDHA,也参与了这一过程。进一步的研究发现 COX-2 调节 HIF-1α 依赖的糖酵解。然而,在 HIV-1 感染的情况下,JNK 的失活可以逆转巨噬细胞中 COX-2 的高表达、增强的糖酵解和 M1 极化。我们的研究从机制上阐明了 JNK/COX-2/HIF-1α 轴被激活以增强糖酵解,从而促进 HIV-1 感染中巨噬细胞的 M1 极化,为解决临床艾滋病患者的慢性炎症提供了一个新的思路。

https://cdn.ncbi.nlm.nih.gov/pmc/blobs/5d85/10556724/a2d8b5492897/LSA-2023-02148_GA.jpg

文献AI研究员

20分钟写一篇综述,助力文献阅读效率提升50倍。

立即体验

用中文搜PubMed

大模型驱动的PubMed中文搜索引擎

马上搜索

文档翻译

学术文献翻译模型,支持多种主流文档格式。

立即体验