Suppr超能文献

解析肝癌 cfRNA 转录组图谱中细胞类型的贡献。

Decoding cell-type contributions to the cfRNA transcriptomic landscape of liver cancer.

机构信息

RNA Bioinformatics and High Throughput Analysis, Friedrich Schiller University Jena, Jena, Germany.

Leibniz Institute On Aging-Fritz Lipmann Institute (FLI), Jena, Germany.

出版信息

Hum Genomics. 2023 Oct 5;17(1):90. doi: 10.1186/s40246-023-00537-w.

Abstract

BACKGROUND

Liquid biopsy, particularly cell-free RNA (cfRNA), has emerged as a promising non-invasive diagnostic tool for various diseases, including cancer, due to its accessibility and the wealth of information it provides. A key area of interest is the composition and cellular origin of cfRNA in the blood and the alterations in the cfRNA transcriptomic landscape during carcinogenesis. Investigating these changes can offer insights into the manifestations of tissue alterations in the blood, potentially leading to more effective diagnostic strategies. However, the consistency of these findings across different studies and their clinical utility remains to be fully elucidated, highlighting the need for further research in this area.

RESULTS

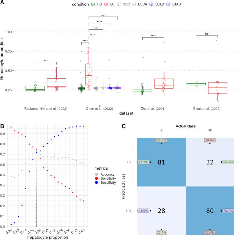
In this study, we analyzed over 350 blood samples from four distinct studies, investigating the cell type contributions to the cfRNA transcriptomic landscape in liver cancer. We found that an increase in hepatocyte proportions in the blood is a consistent feature across most studies and can be effectively utilized for classifying cancer and healthy samples. Moreover, our analysis revealed that in addition to hepatocytes, liver endothelial cell signatures are also prominent in the observed changes. By comparing the classification performance of cellular proportions to established markers, we demonstrated that cellular proportions could distinguish cancer from healthy samples as effectively as existing markers and can even enhance classification when used in combination with these markers.

CONCLUSIONS

Our comprehensive analysis of liver cell-type composition changes in blood revealed robust effects that help classify cancer from healthy samples. This is especially noteworthy, considering the heterogeneous nature of datasets and the etiological distinctions of samples. Furthermore, the observed differences in results across studies underscore the importance of integrative and comparative approaches in the future research to determine the consistency and robustness of findings. This study contributes to the understanding of cfRNA composition in liver cancer and highlights the potential of cellular deconvolution in liquid biopsy.

摘要

背景

液体活检,特别是无细胞 RNA(cfRNA),由于其可及性和提供的丰富信息,已成为各种疾病(包括癌症)有前途的非侵入性诊断工具。一个关注的重点是血液中 cfRNA 的组成和细胞来源,以及在癌变过程中 cfRNA 转录组景观的改变。研究这些变化可以深入了解组织改变在血液中的表现,可能导致更有效的诊断策略。然而,这些发现的一致性在不同的研究中以及它们的临床应用仍然有待充分阐明,这突显了该领域进一步研究的必要性。

结果

在这项研究中,我们分析了来自四个不同研究的 350 多个血液样本,研究了肝癌中 cfRNA 转录组景观的细胞类型贡献。我们发现,血液中肝细胞比例的增加是大多数研究中的一个一致特征,可有效地用于对癌症和健康样本进行分类。此外,我们的分析表明,除了肝细胞外,肝内皮细胞特征在观察到的变化中也很突出。通过比较细胞比例的分类性能与已建立的标志物,我们证明细胞比例可以像现有标志物一样有效地将癌症与健康样本区分开来,并且当与这些标志物结合使用时甚至可以提高分类效果。

结论

我们对血液中肝细胞类型组成变化的综合分析揭示了有助于将癌症与健康样本区分开来的稳健效应。这一点尤其值得注意,因为数据集的异质性和样本的病因学差异。此外,研究中观察到的结果差异突显了在未来研究中采用综合和比较方法的重要性,以确定发现的一致性和稳健性。这项研究有助于理解肝癌中 cfRNA 的组成,并强调了在液体活检中进行细胞去卷积的潜力。

https://cdn.ncbi.nlm.nih.gov/pmc/blobs/4892/10552294/62aa46632ec3/40246_2023_537_Fig1_HTML.jpg

文献AI研究员

20分钟写一篇综述,助力文献阅读效率提升50倍。

立即体验

用中文搜PubMed

大模型驱动的PubMed中文搜索引擎

马上搜索

文档翻译

学术文献翻译模型,支持多种主流文档格式。

立即体验