Suppr超能文献

金黄色葡萄球菌孔形成白细胞毒素 LukAB 中柄结构域的解锁影响毒素寡聚化。

Unlatching of the stem domains in the Staphylococcus aureus pore-forming leukocidin LukAB influences toxin oligomerization.

机构信息

Department of Microbiology, New York University Grossman School of Medicine, New York, New York, USA.

Proteomics Laboratory, Division of Advanced Research Technologies, New York University Grossman School of Medicine, New York, New York, USA.

出版信息

J Biol Chem. 2023 Dec;299(12):105321. doi: 10.1016/j.jbc.2023.105321. Epub 2023 Oct 4.

Abstract

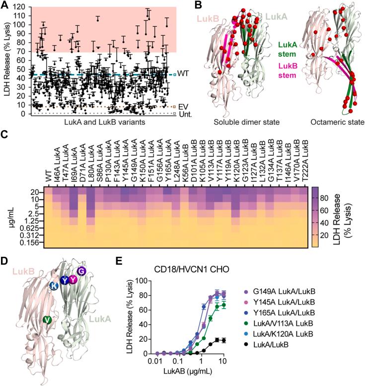
Staphylococcus aureus (S. aureus) is a serious global pathogen that causes a diverse range of invasive diseases. S. aureus utilizes a family of pore-forming toxins, known as bi-component leukocidins, to evade the host immune response and promote infection. Among these is LukAB (leukocidin A/leukocidin B), a toxin that assembles into an octameric β-barrel pore in the target cell membrane, resulting in host cell death. The established cellular receptor for LukAB is CD11b of the Mac-1 complex. Here, we show that hydrogen voltage-gated channel 1 is also required for the cytotoxicity of all major LukAB variants. We demonstrate that while each receptor is sufficient to recruit LukAB to the plasma membrane, both receptors are required for maximal lytic activity. Why LukAB requires two receptors, and how each of these receptors contributes to pore-formation remains unknown. To begin to resolve this, we performed an alanine scanning mutagenesis screen to identify mutations that allow LukAB to maintain cytotoxicity without CD11b. We discovered 30 mutations primarily localized in the stem domains of LukA and LukB that enable LukAB to exhibit full cytotoxicity in the absence of CD11b. Using crosslinking, electron microscopy, and hydroxyl radical protein footprinting, we show these mutations increase the solvent accessibility of the stem domain, priming LukAB for oligomerization. Together, our data support a model in which CD11b binding unlatches the membrane penetrating stem domains of LukAB, and this change in flexibility promotes toxin oligomerization.

摘要

金黄色葡萄球菌(S. aureus)是一种严重的全球性病原体,可引起多种侵袭性疾病。金黄色葡萄球菌利用一组称为双组分白细胞毒素的孔形成毒素来逃避宿主免疫反应并促进感染。其中包括 LukAB(白细胞毒素 A/白细胞毒素 B),一种在靶细胞膜中组装成八聚体β桶孔的毒素,导致宿主细胞死亡。LukAB 的既定细胞受体是 Mac-1 复合物的 CD11b。在这里,我们表明氢电压门控通道 1 也是所有主要 LukAB 变体细胞毒性所必需的。我们证明,虽然每个受体足以将 LukAB 募集到质膜,但两个受体都需要最大的裂解活性。为什么 LukAB 需要两个受体,以及这两个受体如何有助于形成孔仍然未知。为了解决这个问题,我们进行了丙氨酸扫描诱变筛选,以确定允许 LukAB 在没有 CD11b 的情况下保持细胞毒性的突变。我们发现 30 个突变主要定位于 LukA 和 LukB 的茎域,使 LukAB 在没有 CD11b 的情况下能够表现出完全的细胞毒性。通过交联、电子显微镜和羟基自由基蛋白足迹分析,我们表明这些突变增加了茎域的溶剂可及性,使 LukAB 能够进行寡聚化。总之,我们的数据支持这样一种模型,即 CD11b 结合物解开 LukAB 的膜穿透茎域,这种柔韧性的变化促进了毒素寡聚化。

https://cdn.ncbi.nlm.nih.gov/pmc/blobs/8948/10665946/526ac9e263c8/gr1.jpg

相似文献

1
Unlatching of the stem domains in the Staphylococcus aureus pore-forming leukocidin LukAB influences toxin oligomerization.
J Biol Chem. 2023 Dec;299(12):105321. doi: 10.1016/j.jbc.2023.105321. Epub 2023 Oct 4.
2
Identification of a crucial residue required for Staphylococcus aureus LukAB cytotoxicity and receptor recognition.
Infect Immun. 2014 Mar;82(3):1268-76. doi: 10.1128/IAI.01444-13. Epub 2013 Dec 30.
3
Staphylococcus aureus LukAB cytotoxin kills human neutrophils by targeting the CD11b subunit of the integrin Mac-1.
Proc Natl Acad Sci U S A. 2013 Jun 25;110(26):10794-9. doi: 10.1073/pnas.1305121110. Epub 2013 Jun 10.
5
Genetic variation of staphylococcal LukAB toxin determines receptor tropism.
Nat Microbiol. 2021 Jun;6(6):731-745. doi: 10.1038/s41564-021-00890-3. Epub 2021 Apr 19.
6
Staphylococcus aureus Leukocidin A/B (LukAB) Kills Human Monocytes via Host NLRP3 and ASC when Extracellular, but Not Intracellular.
PLoS Pathog. 2015 Jun 12;11(6):e1004970. doi: 10.1371/journal.ppat.1004970. eCollection 2015 Jun.
7
Impairs the Function of and Kills Human Dendritic Cells via the LukAB Toxin.
mBio. 2019 Jan 2;10(1):e01918-18. doi: 10.1128/mBio.01918-18.
8
Host-Receptor Post-Translational Modifications Refine Staphylococcal Leukocidin Cytotoxicity.
Toxins (Basel). 2020 Feb 6;12(2):106. doi: 10.3390/toxins12020106.
9
senses human neutrophils via PerR to coordinate the expression of the toxin LukAB.
Infect Immun. 2024 Feb 13;92(2):e0052623. doi: 10.1128/iai.00526-23. Epub 2024 Jan 18.
10
Exploiting dominant-negative toxins to combat Staphylococcus aureus pathogenesis.
EMBO Rep. 2016 Mar;17(3):428-40. doi: 10.15252/embr.201540994. Epub 2016 Feb 8.

文献AI研究员

20分钟写一篇综述,助力文献阅读效率提升50倍。

立即体验

用中文搜PubMed

大模型驱动的PubMed中文搜索引擎

马上搜索

文档翻译

学术文献翻译模型,支持多种主流文档格式。

立即体验