Suppr超能文献

氯胺酮引起的内嗅皮质和海马空间图谱的破坏。

Ketamine evoked disruption of entorhinal and hippocampal spatial maps.

机构信息

Department of Neurobiology, Stanford University School of Medicine, Stanford, CA, 94305, USA.

出版信息

Nat Commun. 2023 Oct 7;14(1):6285. doi: 10.1038/s41467-023-41750-4.

Abstract

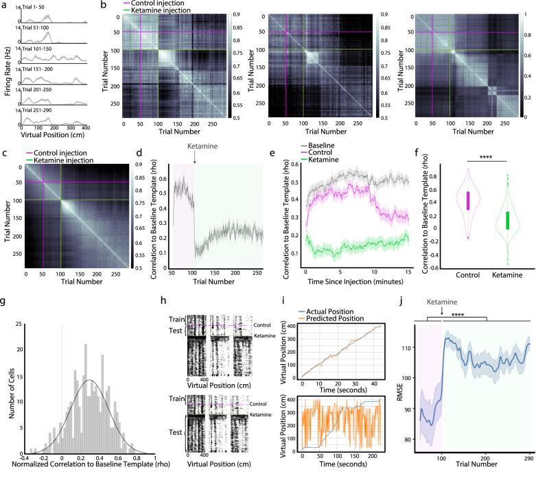
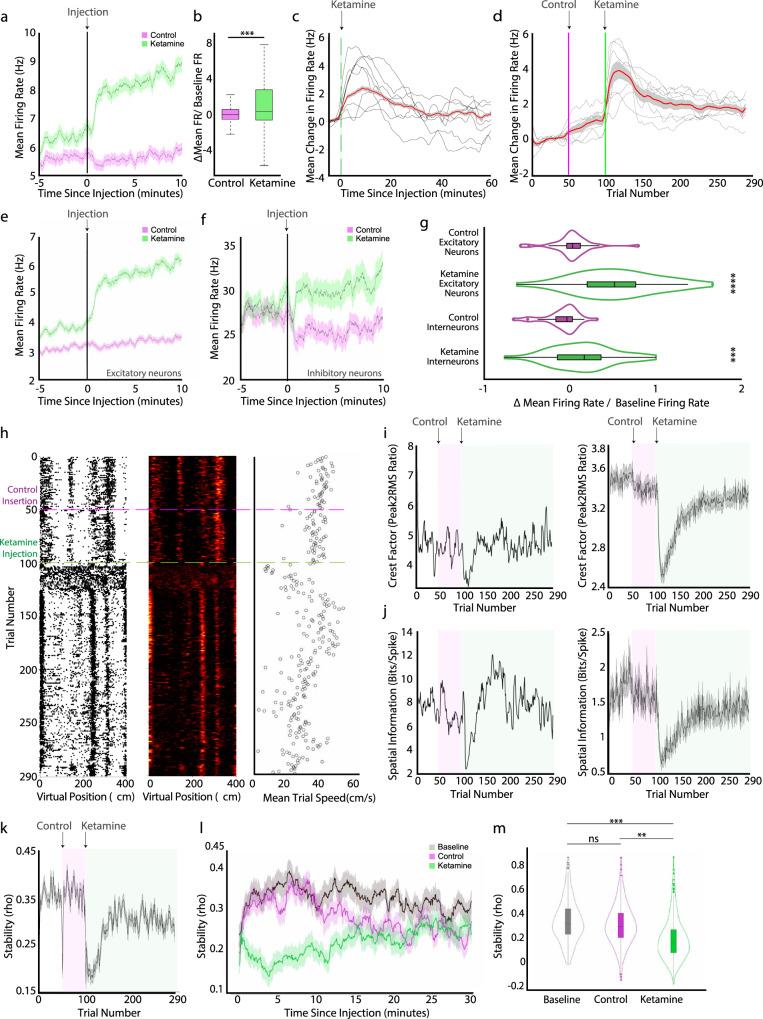
Ketamine, a rapid-acting anesthetic and acute antidepressant, carries undesirable spatial cognition side effects including out-of-body experiences and spatial memory impairments. The neural substrates that underlie these alterations in spatial cognition however, remain incompletely understood. Here, we used electrophysiology and calcium imaging to examine ketamine's impacts on the medial entorhinal cortex and hippocampus, which contain neurons that encode an animal's spatial position, as mice navigated virtual reality and real world environments. Ketamine acutely increased firing rates, degraded cell-pair temporal firing-rate relationships, and altered oscillations, leading to longer-term remapping of spatial representations. In the reciprocally connected hippocampus, the activity of neurons that encode the position of the animal was suppressed after ketamine administration. Together, these findings demonstrate ketamine-induced dysfunction of the MEC-hippocampal circuit at the single cell, local-circuit population, and network levels, connecting previously demonstrated physiological effects of ketamine on spatial cognition to alterations in the spatial navigation circuit.

摘要

氯胺酮是一种快速作用的麻醉剂和急性抗抑郁药,具有令人不快的空间认知副作用,包括离体感和空间记忆障碍。然而,这些空间认知改变的神经基础仍不完全清楚。在这里,我们使用电生理学和钙成像来研究氯胺酮对内侧内嗅皮层和海马体的影响,当老鼠在虚拟现实和真实世界环境中导航时,这些区域包含编码动物空间位置的神经元。氯胺酮急性增加了神经元的发放率,降低了细胞对的时间发放率关系,并改变了振荡,导致空间表示的长期重映射。在相互连接的海马体中,注射氯胺酮后编码动物位置的神经元的活动受到抑制。总之,这些发现表明,氯胺酮在单细胞、局部回路群体和网络水平上引起了 MEC-海马体回路的功能障碍,将氯胺酮对空间认知的先前证明的生理效应与空间导航回路的改变联系起来。

https://cdn.ncbi.nlm.nih.gov/pmc/blobs/881f/10560293/85b995408fbf/41467_2023_41750_Fig1_HTML.jpg

文献AI研究员

20分钟写一篇综述,助力文献阅读效率提升50倍。

立即体验

用中文搜PubMed

大模型驱动的PubMed中文搜索引擎

马上搜索

文档翻译

学术文献翻译模型,支持多种主流文档格式。

立即体验