Suppr超能文献

线粒体功能障碍促进了微生物组成的改变,而这种改变又对溃疡性结肠炎的发生和发展产生负面影响。

Mitochondrial dysfunction promotes microbial composition that negatively impacts on ulcerative colitis development and progression.

机构信息

CIC bioGUNE, Basque Research and Technology Alliance (BRTA), Bizkaia Science and Technology Park Bld 801 A, 48160, Derio, Spain.

Department of Genetics, Physical Anthropology and Animal Physiology, Faculty of Science and Technology, University of the Basque Country (UPV/EHU), 48080, Bilbao, Spain.

出版信息

NPJ Biofilms Microbiomes. 2023 Oct 7;9(1):74. doi: 10.1038/s41522-023-00443-y.

Abstract

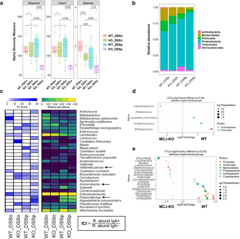
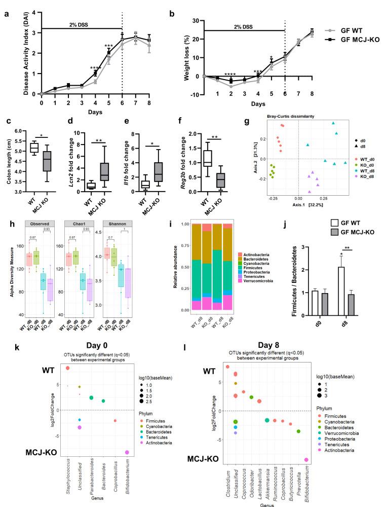
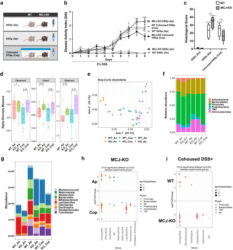
Recent evidence demonstrates potential links between mitochondrial dysfunction and inflammatory bowel diseases (IBD). In addition, bidirectional interactions between the intestinal microbiota and host mitochondria may modulate intestinal inflammation. We observed previously that mice deficient in the mitochondrial protein MCJ (Methylation-controlled J protein) exhibit increased susceptibility to DSS colitis. However, it is unclear whether this phenotype is primarily driven by MCJ associated gut microbiota dysbiosis or by direct effects of MCJ-deficiency. Here, we demonstrate that fecal microbiota transplantation (FMT) from MCJ-deficient into germ-free mice was sufficient to confer increased susceptibility to colitis. Therefore, an FMT experiment by cohousing was designed to alter MCJ-deficient microbiota. The phenotype resulting from complex I deficiency was reverted by FMT. In addition, we determined the protein expression pathways impacted by MCJ deficiency, providing insight into the pathophysiology of IBD. Further, we used magnetic activated cell sorting (MACS) and 16S rRNA gene sequencing to characterize taxa-specific coating of the intestinal microbiota with Immunoglobulin A (IgA-SEQ) in MCJ-deficient mice. We show that high IgA coating of fecal bacteria observed in MCJ-deficient mice play a potential role in disease progression. This study allowed us to identify potential microbial signatures in feces associated with complex I deficiency and disease progression. This research highlights the importance of finding microbial biomarkers, which might serve as predictors, permitting the stratification of ulcerative colitis (UC) patients into distinct clinical entities of the UC spectrum.

摘要

最近的证据表明,线粒体功能障碍与炎症性肠病(IBD)之间存在潜在联系。此外,肠道微生物群与宿主线粒体之间的双向相互作用可能调节肠道炎症。我们之前观察到,缺乏线粒体蛋白 MCJ(甲基化控制 J 蛋白)的小鼠对 DSS 结肠炎的易感性增加。然而,尚不清楚这种表型主要是由 MCJ 相关的肠道微生物群失调驱动,还是由 MCJ 缺乏的直接影响驱动。在这里,我们证明了从 MCJ 缺陷小鼠到无菌小鼠的粪便微生物群移植(FMT)足以赋予对结肠炎的易感性增加。因此,设计了共生共室的 FMT 实验来改变 MCJ 缺陷的微生物群。复合物 I 缺乏引起的表型通过 FMT 得到逆转。此外,我们确定了受 MCJ 缺乏影响的蛋白质表达途径,为 IBD 的病理生理学提供了深入了解。此外,我们使用磁性激活细胞分选(MACS)和 16S rRNA 基因测序来描述 MCJ 缺陷小鼠中免疫球蛋白 A(IgA-SEQ)特异性包裹肠道微生物群的特征。我们表明,在 MCJ 缺陷小鼠中观察到的粪便细菌高 IgA 涂层在疾病进展中可能发挥作用。这项研究使我们能够确定与复合物 I 缺乏和疾病进展相关的粪便中潜在的微生物特征。这项研究强调了寻找微生物生物标志物的重要性,这些标志物可能作为预测指标,允许将溃疡性结肠炎(UC)患者分层为 UC 谱中不同的临床实体。

https://cdn.ncbi.nlm.nih.gov/pmc/blobs/74d7/10560208/e249d37d6a85/41522_2023_443_Fig1_HTML.jpg

文献AI研究员

20分钟写一篇综述,助力文献阅读效率提升50倍。

立即体验

用中文搜PubMed

大模型驱动的PubMed中文搜索引擎

马上搜索

文档翻译

学术文献翻译模型,支持多种主流文档格式。

立即体验