Suppr超能文献

FAK 通过依赖 p53 的方式促进 HPV 阴性头颈癌对治疗的抵抗。

FAK Drives Resistance to Therapy in HPV-Negative Head and Neck Cancer in a p53-Dependent Manner.

机构信息

Department of Radiation Oncology, University of Pittsburgh, UPMC Hillman Cancer Center, Pittsburgh, Pennsylvania.

Department of Experimental Radiation Oncology, University of Texas, MD Anderson Cancer Center, Houston, Texas.

出版信息

Clin Cancer Res. 2024 Jan 5;30(1):187-197. doi: 10.1158/1078-0432.CCR-23-0964.

Abstract

PURPOSE

Radiation and platinum-based chemotherapy form the backbone of therapy in human papillomavirus (HPV)-negative head and neck squamous cell carcinoma (HNSCC). We have correlated focal adhesion kinase (FAK/PTK2) expression with radioresistance and worse outcomes in these patients. However, the importance of FAK in driving radioresistance and its effects on chemoresistance in these patients remains unclear.

EXPERIMENTAL DESIGN

We performed an in vivo shRNA screen using targetable libraries to identify novel therapeutic sensitizers for radiation and chemotherapy.

RESULTS

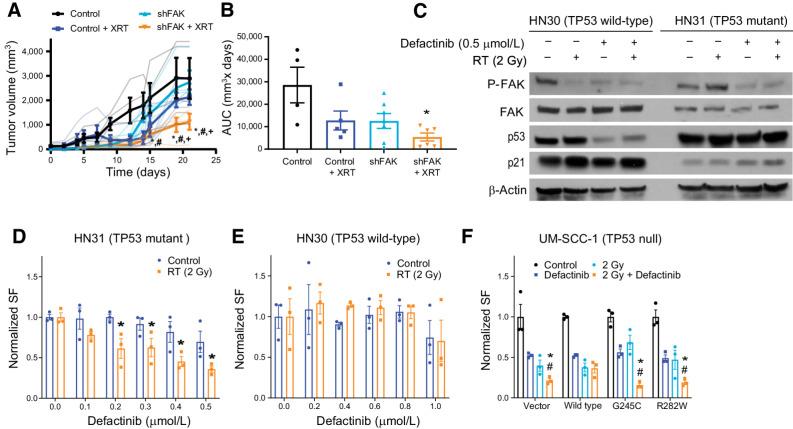
We identified FAK as an excellent target for both radio- and chemosensitization. Because TP53 is mutated in over 80% of HPV-negative HNSCC, we hypothesized that mutant TP53 may facilitate FAK-mediated therapy resistance. FAK inhibitor increased sensitivity to radiation, increased DNA damage, and repressed homologous recombination and nonhomologous end joining repair in mutant, but not wild-type, TP53 HPV-negative HNSCC cell lines. The mutant TP53 cisplatin-resistant cell line had increased FAK phosphorylation compared with wild-type, and FAK inhibition partially reversed cisplatin resistance. To validate these findings, we utilized an HNSCC cohort to show that FAK copy number and gene expression were associated with worse disease-free survival in mutant TP53, but not wild-type TP53, HPV-negative HNSCC tumors.

CONCLUSIONS

FAK may represent a targetable therapeutic sensitizer linked to a known genomic marker of resistance.

摘要

目的

在 HPV 阴性头颈部鳞状细胞癌(HNSCC)患者中,放射治疗和铂类化疗构成了治疗的基础。我们已经将粘着斑激酶(FAK/PTK2)的表达与这些患者的放射抵抗和不良预后相关联。然而,FAK 在驱动放射抵抗中的重要性及其对这些患者的化疗耐药性的影响仍不清楚。

实验设计

我们使用可靶向文库进行体内 shRNA 筛选,以鉴定针对放射治疗和化疗的新型治疗性增敏剂。

结果

我们发现 FAK 是放射和化疗增敏的一个极好的靶点。由于超过 80%的 HPV 阴性 HNSCC 存在 TP53 突变,我们假设突变型 TP53 可能促进 FAK 介导的治疗耐药性。FAK 抑制剂增加了对辐射的敏感性,增加了 DNA 损伤,并抑制了突变型而非野生型 TP53 HPV 阴性 HNSCC 细胞系中的同源重组和非同源末端连接修复。与野生型相比,突变型 TP53 顺铂耐药细胞系的 FAK 磷酸化增加,而 FAK 抑制部分逆转了顺铂耐药性。为了验证这些发现,我们利用 HNSCC 队列表明,在突变型 TP53 而非野生型 TP53 HPV 阴性 HNSCC 肿瘤中,FAK 拷贝数和基因表达与无病生存期较差相关。

结论

FAK 可能代表一个可靶向的治疗性增敏剂,与已知的耐药性基因组标记相关。

https://cdn.ncbi.nlm.nih.gov/pmc/blobs/d429/10767302/aedf5967e533/187fig1.jpg

文献AI研究员

20分钟写一篇综述,助力文献阅读效率提升50倍。

立即体验

用中文搜PubMed

大模型驱动的PubMed中文搜索引擎

马上搜索

文档翻译

学术文献翻译模型,支持多种主流文档格式。

立即体验