Suppr超能文献

术中快速深度学习的中枢神经系统肿瘤分类。

Ultra-fast deep-learned CNS tumour classification during surgery.

机构信息

Oncode Institute, Utrecht, The Netherlands.

Center for Molecular Medicine, UMC Utrecht, Utrecht, The Netherlands.

出版信息

Nature. 2023 Oct;622(7984):842-849. doi: 10.1038/s41586-023-06615-2. Epub 2023 Oct 11.

Abstract

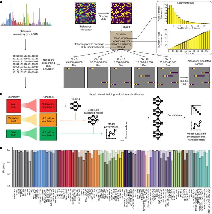
Central nervous system tumours represent one of the most lethal cancer types, particularly among children. Primary treatment includes neurosurgical resection of the tumour, in which a delicate balance must be struck between maximizing the extent of resection and minimizing risk of neurological damage and comorbidity. However, surgeons have limited knowledge of the precise tumour type prior to surgery. Current standard practice relies on preoperative imaging and intraoperative histological analysis, but these are not always conclusive and occasionally wrong. Using rapid nanopore sequencing, a sparse methylation profile can be obtained during surgery. Here we developed Sturgeon, a patient-agnostic transfer-learned neural network, to enable molecular subclassification of central nervous system tumours based on such sparse profiles. Sturgeon delivered an accurate diagnosis within 40 minutes after starting sequencing in 45 out of 50 retrospectively sequenced samples (abstaining from diagnosis of the other 5 samples). Furthermore, we demonstrated its applicability in real time during 25 surgeries, achieving a diagnostic turnaround time of less than 90 min. Of these, 18 (72%) diagnoses were correct and 7 did not reach the required confidence threshold. We conclude that machine-learned diagnosis based on low-cost intraoperative sequencing can assist neurosurgical decision-making, potentially preventing neurological comorbidity and avoiding additional surgeries.

摘要

中枢神经系统肿瘤是最致命的癌症类型之一,尤其是在儿童中。主要治疗方法包括神经外科切除肿瘤,在此过程中必须在最大限度地切除肿瘤和最小化神经损伤和并发症风险之间取得平衡。然而,外科医生在手术前对肿瘤的确切类型知之甚少。目前的标准做法依赖于术前成像和术中组织学分析,但这些并不总是结论性的,有时甚至是错误的。使用快速纳米孔测序,可以在手术过程中获得稀疏的甲基化谱。在这里,我们开发了一种无偏倚的基于转移学习的神经网络 Sturgeon,能够根据这种稀疏的图谱对中枢神经系统肿瘤进行分子亚分类。Sturgeon 在 50 个回顾性测序样本中的 45 个(对另外 5 个样本弃权诊断)中,在开始测序后 40 分钟内提供了准确的诊断。此外,我们在 25 次手术中实时演示了其适用性,诊断周转时间不到 90 分钟。其中,18 例(72%)诊断正确,7 例未达到所需的置信度阈值。我们得出结论,基于术中低成本测序的机器学习诊断可以辅助神经外科决策,潜在地预防神经并发症并避免额外的手术。

https://cdn.ncbi.nlm.nih.gov/pmc/blobs/78c4/10600004/4f2211a7de1c/41586_2023_6615_Fig1_HTML.jpg

文献AI研究员

20分钟写一篇综述,助力文献阅读效率提升50倍。

立即体验

用中文搜PubMed

大模型驱动的PubMed中文搜索引擎

马上搜索

文档翻译

学术文献翻译模型,支持多种主流文档格式。

立即体验