Suppr超能文献

江南绒山羊非编码 RNA 对绒细度性状的调控。

Regulation of cashmere fineness traits by noncoding RNA in Jiangnan cashmere goats.

机构信息

School of Life Sciences, Xinjiang Normal University, Urumqi, China.

Key Laboratory of Special Environmental Medicine, Xinjiang Military General Hospital, Urumqi, China.

出版信息

BMC Genomics. 2023 Oct 11;24(1):604. doi: 10.1186/s12864-023-09531-x.

Abstract

BACKGROUND

Cashmere has long been used as the raw material for wool textiles. The diameter of the cashmere fibre determines its quality and economic value. However, the regulatory role of noncoding RNAs (ncRNAs) in cashmere fineness remains unclear, especially regarding the interaction between ncRNAs and coding RNAs.

RESULTS

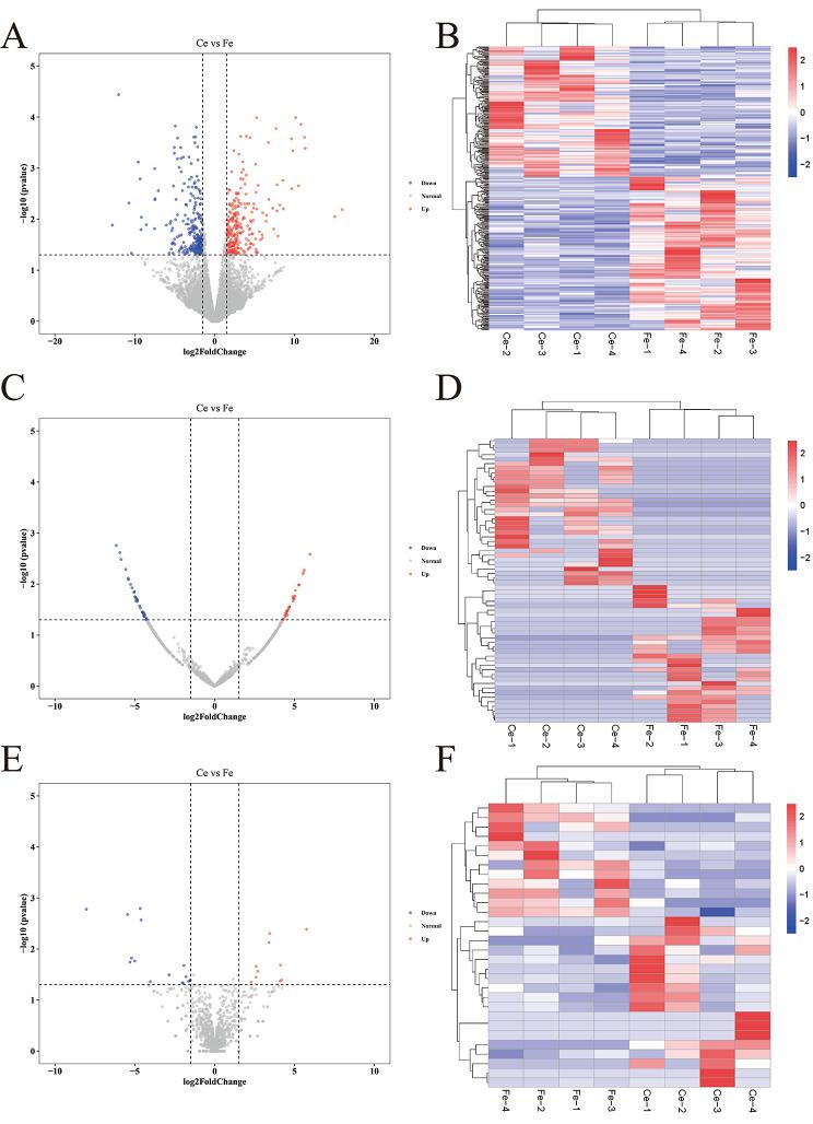
Transcriptome sequencing was used to identify the expression profiles of long noncoding RNAs (lncRNAs), circular RNAs (circRNAs) and microRNAs (miRNAs) in the skin tissues of Jiangnan cashmere goats with different cashmere fineness levels. Integration analysis of ncRNA and coding RNA was performed in combination with previous research results. The results showed that 16,437 lncRNAs, 2234 circRNAs, and 1322 miRNAs were identified in 8 skin samples of cashmere goats. A total of 403 differentially expressed (DE) lncRNAs, 62 DE circRNAs and 30 DE miRNAs were identified in the skin tissues of the fine groups (Fe) and coarse groups (Ce). We predicted the target gene of DE lncRNA, the target gene of DE miRNA and the host gene of DE circRNA. Based on functional annotation and enrichment analysis of target genes, we found that DE lncRNAs could be involved in regulating the fineness traits of cashmere. The most potential lncRNAs were MSTRG.42054.1, MSTRG.18602.3, and MSTRG.2199.13.

CONCLUSIONS

The data from this study enriched the cashmere goat noncoding RNA database and helped to supplement the annotation of the goat genome. The results provided a new direction for the breeding of cashmere characters.

摘要

背景

羊绒长期以来一直被用作羊毛纺织品的原料。羊绒纤维的直径决定了它的质量和经济价值。然而,非编码 RNA(ncRNA)在羊绒细度中的调控作用尚不清楚,尤其是 ncRNA 与编码 RNA 之间的相互作用。

结果

利用转录组测序技术,鉴定了不同细度江南绒山羊皮肤组织中长链非编码 RNA(lncRNA)、环状 RNA(circRNA)和 microRNA(miRNA)的表达谱,并结合既往研究结果进行了 ncRNA 和编码 RNA 的整合分析。结果显示,在 8 只绒山羊皮肤样本中共鉴定出 16437 个 lncRNA、2234 个 circRNA 和 1322 个 miRNA。在细度组(Fe)和粗度组(Ce)的皮肤组织中,共鉴定出 403 个差异表达(DE)lncRNA、62 个 DEcircRNA 和 30 个 DEmiRNA。预测 DElncRNA 的靶基因、DEmiRNA 的靶基因和 DEcircRNA 的宿主基因。基于靶基因的功能注释和富集分析,发现 DElncRNA 可能参与调控羊绒细度性状。最有潜力的 lncRNA 是 MSTRG.42054.1、MSTRG.18602.3 和 MSTRG.2199.13。

结论

本研究的数据丰富了绒山羊非编码 RNA 数据库,有助于补充山羊基因组的注释。研究结果为羊绒性状的选育提供了新的方向。

https://cdn.ncbi.nlm.nih.gov/pmc/blobs/477d/10566132/005c90118292/12864_2023_9531_Fig1_HTML.jpg

文献AI研究员

20分钟写一篇综述,助力文献阅读效率提升50倍。

立即体验

用中文搜PubMed

大模型驱动的PubMed中文搜索引擎

马上搜索

文档翻译

学术文献翻译模型,支持多种主流文档格式。

立即体验