Suppr超能文献

微生物源丁酸的模拟揭示了强效肠上皮缺氧诱导因子稳定剂的模板。

Mimicry of microbially-derived butyrate reveals templates for potent intestinal epithelial HIF stabilizers.

作者信息

Ornelas Alfredo, Welch Nichole, Countess Jacob A, Zhou Liheng, Wang Ruth X, Dowdell Alexander S, Colgan Sean P

机构信息

Mucosal Inflammation Program and Division of Gastroenterology and Hepatology, University of Colorado, Aurora, CO, USA.

Department of Medicine, Rocky Mountain Veterans Association, Aurora, CO, USA.

出版信息

Gut Microbes. 2023 Dec;15(2):2267706. doi: 10.1080/19490976.2023.2267706. Epub 2023 Oct 11.

Abstract

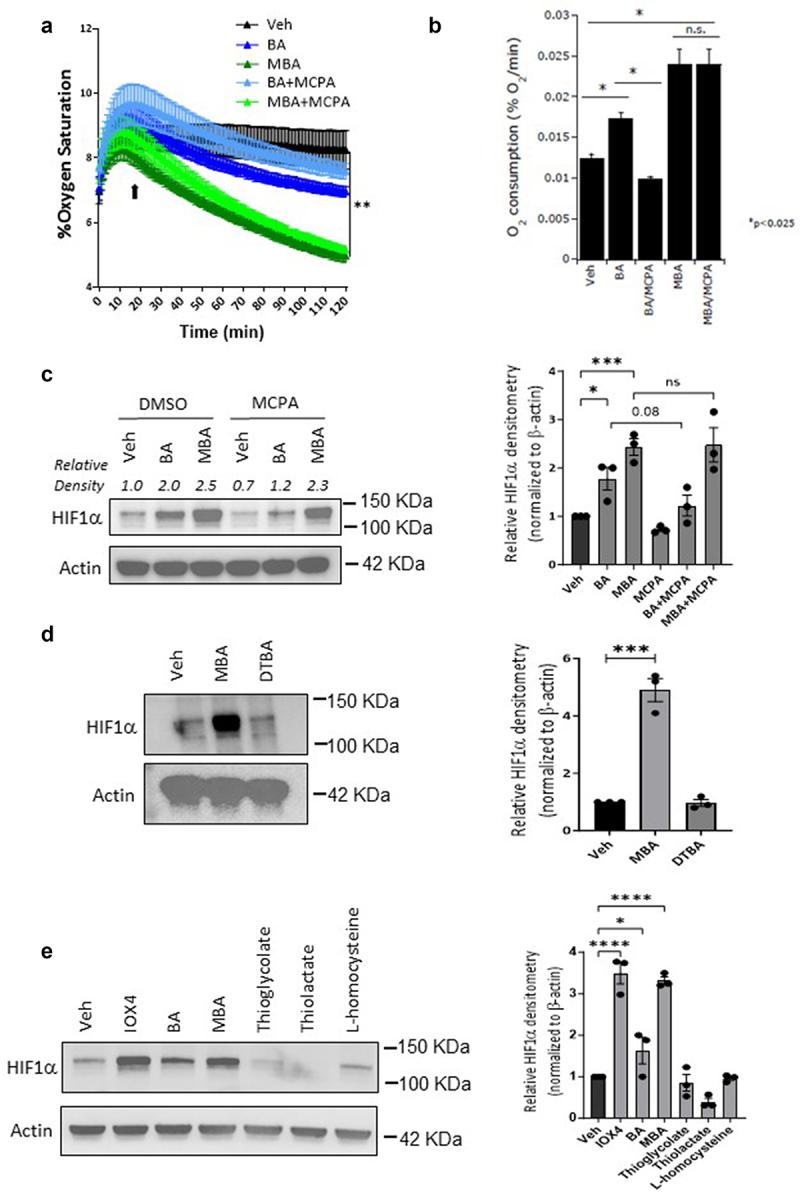
Microbiota-derived short-chain fatty acids, including butyrate (BA), have multiple beneficial health effects. In the colon, BA concentrations range from 10 to 20 mM and up to 95% is utilized as energy by the mucosa. BA plays a key role in epithelial-barrier regulation and anti-inflammation, and regulates cell growth and differentiation, at least in part, due to its direct influence on stabilization of the transcription factor hypoxia-inducible factor (HIF). It remains unclear whether BA is the optimal metabolite for such a response. In this study, we explored metabolite mimicry as an attractive strategy for the biological response to HIF. We discovered that 4-mercapto butyrate (MBA) stabilizes HIF more potently and has a longer biological half-life than BA in intestinal epithelial cells (IECs). We validated the MBA-mediated HIF transcriptional activity through the induction of classic HIF gene targets in IECs and enhanced epithelial barrier formation . studies with MBA revealed systemic HIF stabilization in mice, which was more potent than its parent BA metabolite. Mechanistically, we found that MBA enhances oxygen consumption and that the sulfhydryl group is essential for HIF stabilization, but exclusively as a four-carbon SCFA. These findings reveal a combined biochemical mechanism for HIF stabilization and provide a foundation for the discovery of potent metabolite-like scaffolds.

摘要

微生物群衍生的短链脂肪酸,包括丁酸(BA),具有多种有益健康的作用。在结肠中,BA的浓度范围为10至20 mM,高达95%被粘膜用作能量。BA在上皮屏障调节和抗炎中起关键作用,并调节细胞生长和分化,至少部分是由于其对转录因子缺氧诱导因子(HIF)稳定性的直接影响。尚不清楚BA是否是这种反应的最佳代谢产物。在本研究中,我们探索了代谢物模拟作为一种对HIF生物反应有吸引力的策略。我们发现4-巯基丁酸(MBA)在肠道上皮细胞(IECs)中比BA更有效地稳定HIF,并且具有更长的生物半衰期。我们通过在IECs中诱导经典的HIF基因靶点并增强上皮屏障形成,验证了MBA介导的HIF转录活性。对MBA的研究揭示了小鼠体内全身性的HIF稳定,其比其母体BA代谢物更有效。从机制上讲,我们发现MBA增强了氧气消耗,并且巯基对于HIF稳定至关重要,但仅作为一种四碳短链脂肪酸。这些发现揭示了一种HIF稳定的联合生化机制,并为发现有效的代谢物样支架提供了基础。

https://cdn.ncbi.nlm.nih.gov/pmc/blobs/4a48/10572066/c1fc840d1aa2/KGMI_A_2267706_F0001_B.jpg

文献AI研究员

20分钟写一篇综述,助力文献阅读效率提升50倍。

立即体验

用中文搜PubMed

大模型驱动的PubMed中文搜索引擎

马上搜索

文档翻译

学术文献翻译模型,支持多种主流文档格式。

立即体验