Suppr超能文献

SUN1/2 通过调节核大小和硬度来控制巨噬细胞极化。

SUN1/2 controls macrophage polarization via modulating nuclear size and stiffness.

机构信息

State Key Laboratory of Genetic Engineering, School of Life Sciences, Zhongshan Hospital, Fudan University, Shanghai, 200438, China.

CAS Center for Excellence in Molecular Cell Science, Institute of Biochemistry and Cell Biology, Shanghai Institutes for Biological Sciences, Chinese Academy of Sciences, University of Chinese Academy of Sciences, Shanghai, 200031, China.

出版信息

Nat Commun. 2023 Oct 12;14(1):6416. doi: 10.1038/s41467-023-42187-5.

Abstract

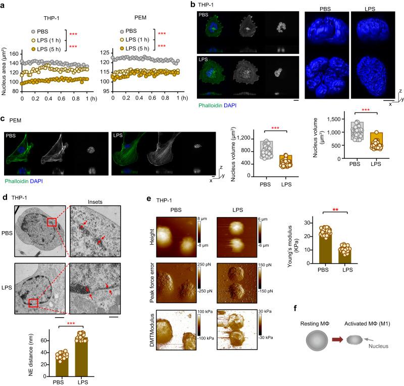
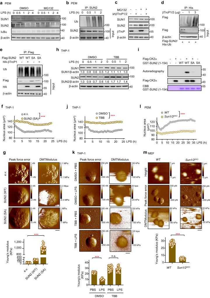
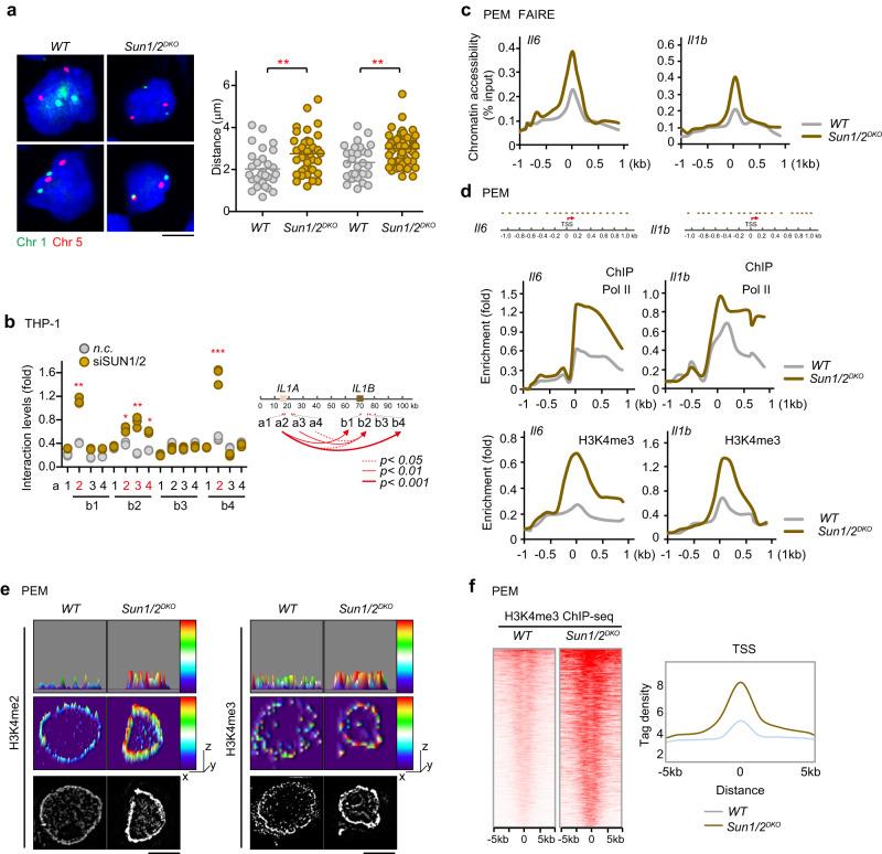
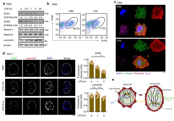
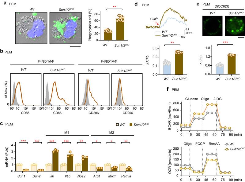
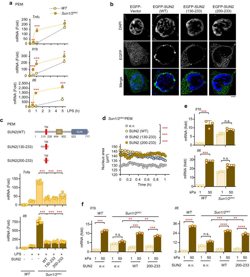
Alteration of the size and stiffness of the nucleus triggered by environmental cues are thought to be important for eukaryotic cell fate and function. However, it remains unclear how context-dependent nuclear remodeling occurs and reprograms gene expression. Here we identify the nuclear envelope proteins SUN1/2 as mechano-regulators of the nucleus during M1 polarization of the macrophage. Specifically, we show that LPS treatment decreases the protein levels of SUN1/2 in a CK2-βTrCP-dependent manner to shrink and soften the nucleus, therefore altering the chromatin accessibility for M1-associated gene expression. Notably, the transmembrane helix of SUN1/2 is solely required and sufficient for the nuclear mechano-remodeling. Consistently, SUN1/2 depletion in macrophages facilitates their phagocytosis, tissue infiltration, and proinflammatory cytokine production, thereby boosting the antitumor immunity in mice. Thus, our study demonstrates that, in response to inflammatory cues, SUN1/2 proteins act as mechano-regulators to remodel the nucleus and chromatin for M1 polarization of the macrophage.

摘要

环境线索引发的核大小和刚度的改变被认为对真核细胞命运和功能很重要。然而,目前尚不清楚上下文相关的核重塑是如何发生并重新编程基因表达的。在这里,我们确定核膜蛋白 SUN1/2 是巨噬细胞 M1 极化过程中核的机械调节剂。具体而言,我们表明 LPS 处理以 CK2-βTrCP 依赖性方式降低 SUN1/2 的蛋白水平,使核缩小和变软,从而改变 M1 相关基因表达的染色质可及性。值得注意的是,SUN1/2 的跨膜螺旋仅足以用于核机械重塑。一致地,巨噬细胞中 SUN1/2 的耗竭促进其吞噬作用、组织浸润和促炎细胞因子的产生,从而增强小鼠的抗肿瘤免疫。因此,我们的研究表明,SUN1/2 蛋白作为机械调节剂,在响应炎症信号时,重塑核和染色质,以实现巨噬细胞的 M1 极化。

https://cdn.ncbi.nlm.nih.gov/pmc/blobs/f518/10570371/c20ad3a81e53/41467_2023_42187_Fig1_HTML.jpg

文献AI研究员

20分钟写一篇综述,助力文献阅读效率提升50倍。

立即体验

用中文搜PubMed

大模型驱动的PubMed中文搜索引擎

马上搜索

文档翻译

学术文献翻译模型,支持多种主流文档格式。

立即体验