Suppr超能文献

综合转录组学和代谢组学分析揭示了椰子(L.)幼苗对冷胁迫的分子响应。

Integrated Transcriptomic and Metabolomics Analyses Reveal Molecular Responses to Cold Stress in Coconut ( L.) Seedlings.

机构信息

Hainan Key Laboratory of Tropical Oil Crops Biology/Coconut Research Institute, Chinese Academy of Tropical Agricultural Sciences, Wenchang 571339, China.

School of Earth Sciences, China University of Geosciences, Wuhan 430074, China.

出版信息

Int J Mol Sci. 2023 Sep 26;24(19):14563. doi: 10.3390/ijms241914563.

Abstract

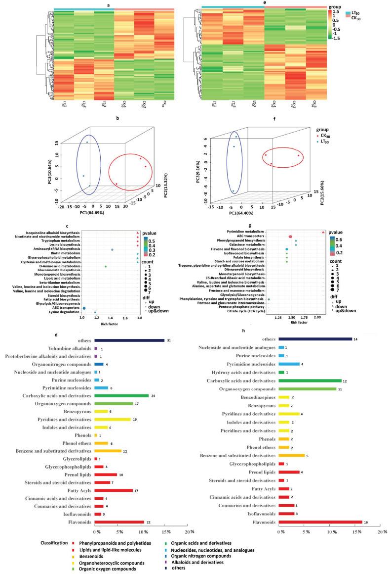
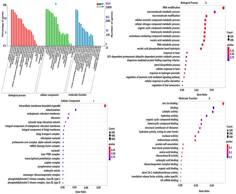
Coconut is an important tropical and subtropical fruit and oil crop severely affected by cold temperature, limiting its distribution and application. Thus, studying its low-temperature reaction mechanism is required to expand its cultivation range. We used growth morphology and physiological analyses to characterize the response of coconuts to 10, 20, and 30 d of low temperatures, combined with transcriptome and metabolome analysis. Low-temperature treatment significantly reduced the plant height and dry weight of coconut seedlings. The contents of soil and plant analyzer development (SPAD), soluble sugar (SS), soluble protein (SP), proline (Pro), and malondialdehyde (MDA) in leaves were significantly increased, along with the activities of superoxide dismutase (SOD), peroxidase (POD), and catalase (CAT), and the endogenous hormones abscisic acid (ABA), auxin (IAA), zeatin (ZR), and gibberellin (GA) contents. A large number of differentially expressed genes (DEGs) (9968) were detected under low-temperature conditions. Most DEGs were involved in mitogen-activated protein kinase (MAPK) signaling pathway-plant, plant hormone signal transduction, plant-pathogen interaction, biosynthesis of amino acids, amino sugar and nucleotide sugar metabolism, carbon metabolism, starch and sucrose metabolism, purine metabolism, and phenylpropanoid biosynthesis pathways. Transcription factors (TFs), including WRKY, AP2/ERF, HSF, bZIP, MYB, and bHLH families, were induced to significantly differentially express under cold stress. In addition, most genes associated with major cold-tolerance pathways, such as the ICE-CBF-COR, MAPK signaling, and endogenous hormones and their signaling pathways, were significantly up-regulated. Under low temperatures, a total of 205 differentially accumulated metabolites (DAMs) were enriched; 206 DAMs were in positive-ion mode and 97 in negative-ion mode, mainly including phenylpropanoids and polyketides, lipids and lipid-like molecules, benzenoids, organoheterocyclic compounds, organic oxygen compounds, organic acids and derivatives, nucleosides, nucleotides, and analogues. Comprehensive metabolome and transcriptome analysis revealed that the related genes and metabolites were mainly enriched in amino acid, flavonoid, carbohydrate, lipid, and nucleotide metabolism pathways under cold stress. Together, the results of this study provide important insights into the response of coconuts to cold stress, which will reveal the underlying molecular mechanisms and help in coconut screening and breeding.

摘要

椰子是一种重要的热带和亚热带水果和油料作物,严重受到低温的影响,限制了其分布和应用。因此,研究其低温反应机制对于扩大其种植范围是必要的。我们使用生长形态和生理分析来描述椰子对 10、20 和 30 天低温的反应,结合转录组和代谢组分析。低温处理显著降低了椰子幼苗的株高和干重。叶片中土壤和植物分析器开发(SPAD)、可溶性糖(SS)、可溶性蛋白(SP)、脯氨酸(Pro)和丙二醛(MDA)的含量显著增加,同时超氧化物歧化酶(SOD)、过氧化物酶(POD)和过氧化氢酶(CAT)的活性以及内源激素脱落酸(ABA)、生长素(IAA)、玉米素(ZR)和赤霉素(GA)的含量也显著增加。在低温条件下检测到大量差异表达基因(DEGs)(9968 个)。大多数 DEGs 参与丝裂原活化蛋白激酶(MAPK)信号通路-植物、植物激素信号转导、植物-病原体相互作用、氨基酸、氨基糖和核苷酸糖代谢、碳代谢、淀粉和蔗糖代谢、嘌呤代谢和苯丙素生物合成途径。在冷胁迫下,WRKY、AP2/ERF、HSF、bZIP、MYB 和 bHLH 家族等转录因子(TFs)被诱导显著差异表达。此外,与主要耐寒途径相关的大多数基因,如 ICE-CBF-COR、MAPK 信号转导和内源激素及其信号转导途径,均显著上调。在低温下,共富集了 205 个差异积累代谢物(DAMs);正离子模式 206 个,负离子模式 97 个,主要包括苯丙素和聚酮类、脂类和类脂分子、苯环类、杂环类化合物、有机含氧化合物、有机酸及其衍生物、核苷、核苷酸及其类似物。综合代谢组学和转录组学分析表明,在冷胁迫下,相关基因和代谢物主要富集在氨基酸、类黄酮、碳水化合物、脂质和核苷酸代谢途径中。总之,本研究的结果为椰子对冷胁迫的反应提供了重要的见解,这将揭示潜在的分子机制,并有助于椰子的筛选和培育。

https://cdn.ncbi.nlm.nih.gov/pmc/blobs/d88b/10572742/333f6e69fd2b/ijms-24-14563-g001.jpg

文献AI研究员

20分钟写一篇综述,助力文献阅读效率提升50倍。

立即体验

用中文搜PubMed

大模型驱动的PubMed中文搜索引擎

马上搜索

文档翻译

学术文献翻译模型,支持多种主流文档格式。

立即体验