Suppr超能文献

局部麻醉药普鲁卡因前药 ProcCluster 和盐酸普鲁卡因在体外抑制 SARS-CoV-2 复制和出芽。

The Local Anaesthetic Procaine Prodrugs ProcCluster and Procaine Hydrochloride Impair SARS-CoV-2 Replication and Egress In Vitro.

机构信息

Section of Experimental Virology, Institute of Medical Microbiology, Center for Molecular Biomedicine (CMB), Jena University Hospital, 07745 Jena, Germany.

Institute of Medical Microbiology, Jena University Hospital, 07747 Jena, Germany.

出版信息

Int J Mol Sci. 2023 Sep 26;24(19):14584. doi: 10.3390/ijms241914584.

Abstract

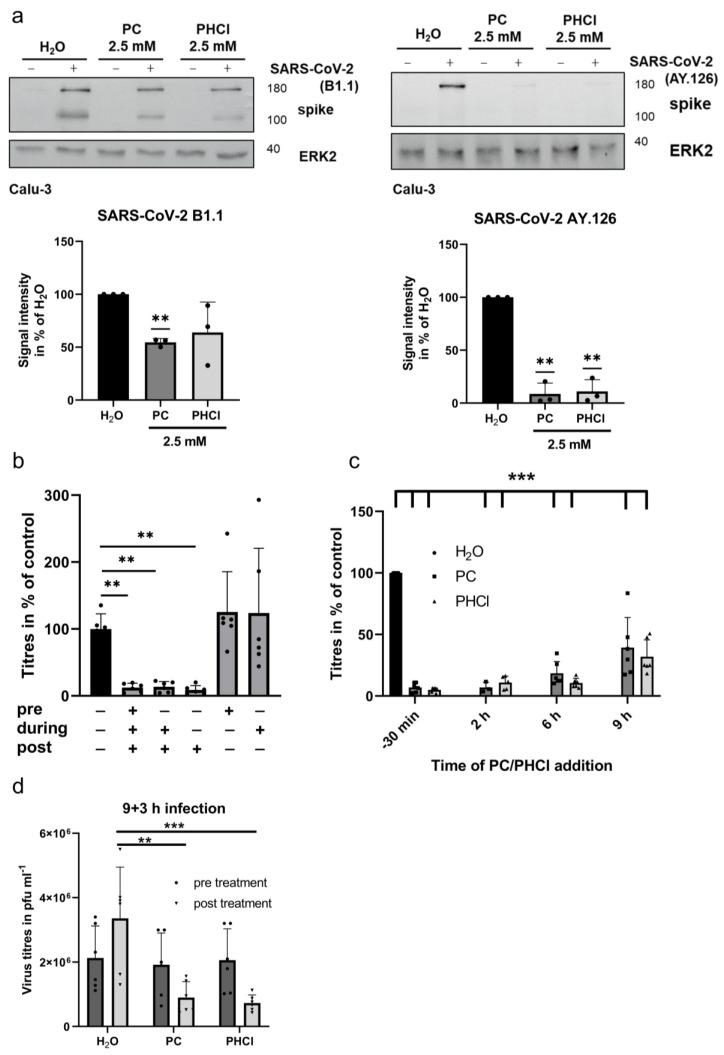
As vaccination efforts against SARS-CoV-2 progress in many countries, there is still an urgent need for efficient antiviral treatment strategies for those with severer disease courses, and lately, considerable efforts have been undertaken to repurpose existing drugs as antivirals. The local anaesthetic procaine has been investigated for antiviral properties against several viruses over the past decades. Here, we present data on the inhibitory effect of the procaine prodrugs ProcCluster and procaine hydrochloride on SARS-CoV-2 infection in vitro. Both procaine prodrugs limit SARS-CoV-2 progeny virus titres as well as reduce interferon and cytokine responses in a proportional manner to the virus load. The addition of procaine during the early stages of the SARS-CoV-2 replication cycle in a cell culture first limits the production of subgenomic RNA transcripts, and later affects the replication of the viral genomic RNA. Interestingly, procaine additionally exerts a prominent effect on SARS-CoV-2 progeny virus release when added late during the replication cycle, when viral RNA production and protein production are already largely completed.

摘要

随着许多国家对抗 SARS-CoV-2 的疫苗接种工作取得进展,对于病情较重的患者来说,仍迫切需要有效的抗病毒治疗策略,最近,人们投入了大量精力来重新利用现有药物作为抗病毒药物。在过去几十年中,局部麻醉药普鲁卡因已被研究用于针对多种病毒的抗病毒特性。在这里,我们提供了普鲁卡因前药 ProcCluster 和盐酸普鲁卡因抑制 SARS-CoV-2 体外感染的数据。两种普鲁卡因前药均能限制 SARS-CoV-2 子代病毒滴度,并以与病毒载量成比例的方式减少干扰素和细胞因子反应。在细胞培养中 SARS-CoV-2 复制周期的早期添加普鲁卡因首先限制亚基因组 RNA 转录本的产生,随后影响病毒基因组 RNA 的复制。有趣的是,当在复制周期后期添加普鲁卡因时,当病毒 RNA 产生和蛋白质产生已经基本完成时,普鲁卡因对 SARS-CoV-2 子代病毒释放也具有显著作用。

https://cdn.ncbi.nlm.nih.gov/pmc/blobs/b230/10572566/6e6cace582ec/ijms-24-14584-g001a.jpg

文献AI研究员

20分钟写一篇综述,助力文献阅读效率提升50倍。

立即体验

用中文搜PubMed

大模型驱动的PubMed中文搜索引擎

马上搜索

文档翻译

学术文献翻译模型,支持多种主流文档格式。

立即体验