Suppr超能文献

转录组和代谢组的综合分析揭示了不同耐盐性水稻的分子机制。

Integrated Analysis of Transcriptome and Metabolome Reveals Molecular Mechanisms of Rice with Different Salinity Tolerances.

作者信息

Zhou Zhenling, Liu Juan, Meng Wenna, Sun Zhiguang, Tan Yiluo, Liu Yan, Tan Mingpu, Wang Baoxiang, Yang Jianchang

机构信息

Jiangsu Key Laboratory of Crop Genetics and Physiology/Jiangsu Key Laboratory of Crop Cultivation and Physiology, Agricultural College, Yangzhou University, Yangzhou 225009, China.

Lianyungang Academy of Agricultural Sciences, Lianyungang 222000, China.

出版信息

Plants (Basel). 2023 Sep 22;12(19):3359. doi: 10.3390/plants12193359.

Abstract

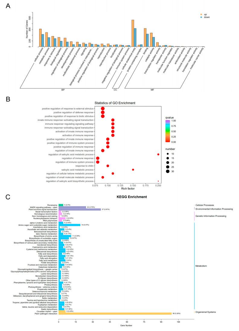
Rice is a crucial global food crop, but it lacks a natural tolerance to high salt levels, resulting in significant yield reductions. To gain a comprehensive understanding of the molecular mechanisms underlying rice's salt tolerance, further research is required. In this study, the transcriptomic and metabolomic differences between the salt-tolerant rice variety Lianjian5 (TLJIAN) and the salt-sensitive rice variety Huajing5 (HJING) were examined. Transcriptome analysis revealed 1518 differentially expressed genes (DEGs), including 46 previously reported salt-tolerance-related genes. Notably, most of the differentially expressed transcription factors, such as NAC, WRKY, MYB, and EREBP, were upregulated in the salt-tolerant rice. Metabolome analysis identified 42 differentially accumulated metabolites (DAMs) that were upregulated in TLJIAN, including flavonoids, pyrocatechol, lignans, lipids, and trehalose-6-phosphate, whereas the majority of organic acids were downregulated in TLJIAN. The interaction network of 29 differentially expressed transporter genes and 19 upregulated metabolites showed a positive correlation between the upregulated calcium/cation exchange protein genes ( and ) and ABC transporter gene with multiple upregulated DAMs in the salt-tolerant rice variety. Similarly, in the interaction network of differentially expressed transcription factors and 19 upregulated metabolites in TLJIAN, 6 NACs, 13 AP2/ERFs, and the upregulated WRKY transcription factors were positively correlated with 3 flavonoids, 3 lignans, and the lipid oleamide. These results suggested that the combined effects of differentially expressed transcription factors, transporter genes, and DAMs contribute to the enhancement of salt tolerance in TLJIAN. Moreover, this study provides a valuable gene-metabolite network reference for understanding the salt tolerance mechanism in rice.

摘要

水稻是全球至关重要的粮食作物,但它对高盐水平缺乏天然耐受性,导致产量大幅下降。为全面了解水稻耐盐性的分子机制,还需进一步研究。在本研究中,检测了耐盐水稻品种连粳5号(LJIAN)和盐敏感水稻品种华粳5号(HJING)之间的转录组和代谢组差异。转录组分析揭示了1518个差异表达基因(DEGs),其中包括46个先前报道的与耐盐性相关的基因。值得注意的是,大多数差异表达的转录因子,如NAC、WRKY、MYB和EREBP,在耐盐水稻中上调。代谢组分析鉴定出42种在连粳5号中上调的差异积累代谢物(DAMs),包括黄酮类化合物、邻苯二酚、木脂素、脂质和海藻糖-6-磷酸,而大多数有机酸在连粳5号中下调。29个差异表达转运蛋白基因和19个上调代谢物的相互作用网络显示,耐盐水稻品种中上调的钙/阳离子交换蛋白基因(和)与ABC转运蛋白基因以及多个上调的DAMs之间呈正相关。同样,在连粳5号中差异表达转录因子与19个上调代谢物的相互作用网络中,6个NAC、13个AP2/ERF和上调的WRKY转录因子与3种黄酮类化合物、3种木脂素和脂质油酰胺呈正相关。这些结果表明,差异表达的转录因子、转运蛋白基因和DAMs的综合作用有助于增强连粳5号的耐盐性。此外,本研究为理解水稻耐盐机制提供了有价值的基因-代谢物网络参考。

https://cdn.ncbi.nlm.nih.gov/pmc/blobs/51a4/10574619/3cddf49f1090/plants-12-03359-g001.jpg

文献AI研究员

20分钟写一篇综述,助力文献阅读效率提升50倍。

立即体验

用中文搜PubMed

大模型驱动的PubMed中文搜索引擎

马上搜索

文档翻译

学术文献翻译模型,支持多种主流文档格式。

立即体验