Suppr超能文献

Δ-四氢大麻酚处理人结直肠癌细胞中的细胞死亡诱导和细胞内囊泡形成。

Cell death induction and intracellular vesicle formation in human colorectal cancer cells treated with Δ-Tetrahydrocannabinol.

机构信息

Department of Biological Sciences, College of Natural Sciences, Kangwon National University, Chuncheon, Kangwon, 24341, Republic of Korea.

Kangwon Center for System Imaging, Chuncheon, Kangwon, 24341, Republic of Korea.

出版信息

Genes Genomics. 2023 Dec;45(12):1463-1474. doi: 10.1007/s13258-023-01466-7. Epub 2023 Oct 14.

Abstract

BACKGROUND

Δ-Tetrahydrocannabinol (Δ-THC) is a principal psychoactive extract of Cannabis sativa and has been traditionally used as palliative medicine for neuropathic pain. Cannabidiol (CBD), an extract of hemp species, has recently attracted increased attention as a cancer treatment, but Δ-THC is also requiring explored pharmacological application.

OBJECTIVE

This study evaluated the pharmacological effects of Δ-THC in two human colorectal cancer cell lines. We investigated whether Δ-THC treatment induces cell death in human colorectal cancer cells.

METHODS

We performed an MTT assay to determine the pharmacological concentration of Δ-THC. Annxein V and Western blot analysis confirmed that Δ-THC induced apoptosis in colorectal cancer cells. Metabolic activity was evaluated using MitoTracker staining and ATP determination. We investigated vesicle formation by Δ-THC treatment using GW9662, known as a PPARγ inhibitor.

RESULTS

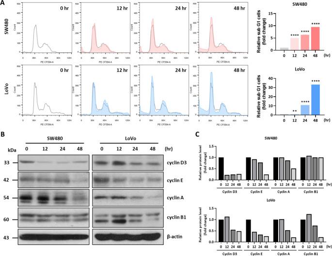
The MTT assay showed that treatment with 40 μM Δ-THC and above inhibited the proliferation of colorectal cancer cells. Multiple intracytoplasmic vesicles were detected upon microscopic observation, and fluorescence-activated cell sorting analysis showed cell death via G1 arrest. Δ-THC treatment increased the expression of cell death marker proteins, including p53, cleaved PARP-1, RIP1, and RIP3, suggesting that Δ-THC induced the death of colorectal cancer cells. Δ-THC treatment also reduced ATP production via changes in Bax and Bcl-2. Δ-THC regulated intracytoplasmic vesicle formation by modulating the expression of PPARγ and clathrin, adding that antiproliferative activity of Δ-THC was also affected.

CONCLUSION

In conclusion, Δ-THC regulated two functional mechanisms, intracellular vesicle formation and cell death. These findings can help to determine how cannabinoids can be used most effectively to improve the efficacy of cancer treatment.

摘要

背景

Δ-四氢大麻酚(Δ-THC)是大麻的主要精神活性提取物,传统上被用作治疗神经病理性疼痛的姑息药物。大麻素(CBD),大麻属植物的提取物,最近作为癌症治疗方法引起了越来越多的关注,但 Δ-THC 也需要探索其药理学应用。

目的

本研究评估了 Δ-THC 在两种人结直肠癌细胞系中的药理作用。我们研究了 Δ-THC 处理是否诱导人结直肠癌细胞死亡。

方法

我们进行了 MTT 测定来确定 Δ-THC 的药理浓度。Annexin V 和 Western blot 分析证实 Δ-THC 诱导结直肠癌细胞凋亡。通过 MitoTracker 染色和 ATP 测定评估代谢活性。我们通过 GW9662(已知的 PPARγ 抑制剂)研究了 Δ-THC 处理引起的囊泡形成。

结果

MTT 测定显示,用 40 μM Δ-THC 及以上浓度处理可抑制结直肠癌细胞的增殖。显微镜观察到多个细胞质内囊泡,荧光激活细胞分选分析显示 G1 期阻滞导致细胞死亡。Δ-THC 处理增加了细胞死亡标志物蛋白的表达,包括 p53、cleaved PARP-1、RIP1 和 RIP3,表明 Δ-THC 诱导了结直肠癌细胞死亡。Δ-THC 处理还通过改变 Bax 和 Bcl-2 降低了 ATP 产生。Δ-THC 通过调节 PPARγ 和网格蛋白的表达来调节细胞内囊泡的形成,表明 Δ-THC 的抗增殖活性也受到影响。

结论

总之,Δ-THC 调节了两种功能机制,即细胞内囊泡形成和细胞死亡。这些发现可以帮助确定大麻素如何最有效地用于提高癌症治疗的疗效。

https://cdn.ncbi.nlm.nih.gov/pmc/blobs/a113/10682224/74e42dab202d/13258_2023_1466_Fig1_HTML.jpg

文献AI研究员

20分钟写一篇综述,助力文献阅读效率提升50倍。

立即体验

用中文搜PubMed

大模型驱动的PubMed中文搜索引擎

马上搜索

文档翻译

学术文献翻译模型,支持多种主流文档格式。

立即体验