Suppr超能文献

多糖肽在阿霉素诱导的肾病中的治疗潜力:对肾素 - 血管紧张素系统和蛋白尿的调节

Therapeutic potential of polysaccharide peptide in Doxorubicin-induced nephropathy: modulation of renin-angiotensin system and proteinuria.

作者信息

Fang Hui, Lin Dongmei, Li Xinxuan, Wang Lianfu, Yang Teng

机构信息

Key Laboratory of Applied Pharmacology in Universities of Shandong, Department of Pharmacology, School of Pharmacy, Weifang Medical University, Weifang, Shandong, China.

National Engineering Research Center of JUNCAO Technology, Fujian Agriculture and Forestry University, Fuzhou, Fujian, China.

出版信息

Front Pharmacol. 2023 Sep 29;14:1287908. doi: 10.3389/fphar.2023.1287908. eCollection 2023.

Abstract

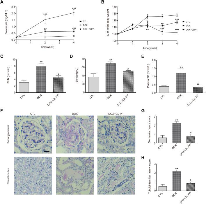
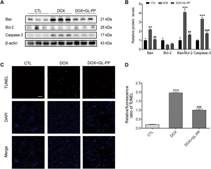
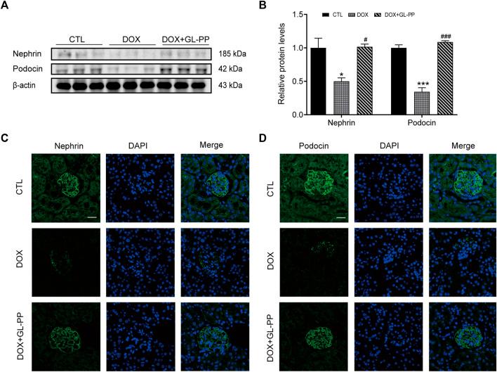
In the Doxorubicin (DOX)-induced nephropathy model, proteinuria is a manifestation of progressive kidney injury. The pathophysiology of renal illness is heavily influenced by the renin-angiotensin system (RAS). To reduce renal RAS activation and proteinuria caused by DOX, this study evaluated the effectiveness of polysaccharide peptide (GL-PP), a new glycopeptide produced from grown on grass. Three groups of BALB/c male mice were created: control, DOX, and DOX + GL-PP. GL-PP (100 mg/kg) was administered to mice by intraperitoneal injection for 4 weeks following a single intravenous injection of DOX (10 mg/kg via the tail vein). After 4 weeks, full-length and soluble pro(renin) receptor (fPRR/sPRR) overexpression in DOX mouse kidneys, which is crucial for the RAS pathway, was dramatically inhibited by GL-PP therapy. Additionally, GL-PP successfully reduced elevation of urinary renin activity and angiotensin II levels, supporting the idea that GL-PP inhibits RAS activation. Moreover, GL-PP showed a considerable downregulation of nicotinamide adenine nucleotide phosphate oxidase 4 (NOX4) expression and a decrease in hydrogen peroxide (HO) levels. GL-PP treatment effectively reduced glomerular and tubular injury induced by DOX, as evidenced by decreased proteinuria, podocyte damage, inflammation, oxidative stress, apoptosis, and fibrosis. GL-PP inhibits intrarenal PRR/sPRR-RAS activation and upregulation of NOX4 and HO, suggesting potential therapeutic approaches against DOX-induced nephropathy.

摘要

在阿霉素(DOX)诱导的肾病模型中,蛋白尿是进行性肾损伤的一种表现。肾脏疾病的病理生理学在很大程度上受肾素-血管紧张素系统(RAS)影响。为了减少DOX引起的肾脏RAS激活和蛋白尿,本研究评估了一种从草上生长的新糖肽——多糖肽(GL-PP)的有效性。创建了三组BALB/c雄性小鼠:对照组、DOX组和DOX + GL-PP组。在单次静脉注射DOX(通过尾静脉注射10 mg/kg)后,通过腹腔注射给小鼠施用GL-PP(100 mg/kg),持续4周。4周后,GL-PP治疗显著抑制了DOX小鼠肾脏中对RAS途径至关重要的全长和可溶性前肾素受体(fPRR/sPRR)的过表达。此外,GL-PP成功降低了尿肾素活性和血管紧张素II水平的升高,支持了GL-PP抑制RAS激活的观点。此外,GL-PP显示烟酰胺腺嘌呤二核苷酸磷酸氧化酶4(NOX4)表达显著下调,过氧化氢(HO)水平降低。GL-PP治疗有效减轻了DOX诱导的肾小球和肾小管损伤,蛋白尿减少、足细胞损伤、炎症、氧化应激、细胞凋亡和纤维化减轻证明了这一点。GL-PP抑制肾内PRR/sPRR-RAS激活以及NOX4和HO的上调,提示了针对DOX诱导的肾病的潜在治疗方法。

https://cdn.ncbi.nlm.nih.gov/pmc/blobs/fd33/10570435/ce0d10aab225/fphar-14-1287908-g001.jpg

文献AI研究员

20分钟写一篇综述,助力文献阅读效率提升50倍。

立即体验

用中文搜PubMed

大模型驱动的PubMed中文搜索引擎

马上搜索

文档翻译

学术文献翻译模型,支持多种主流文档格式。

立即体验