Suppr超能文献

具核梭杆菌,一种与结直肠癌相关的口腔共生菌,通过表观遗传重编程人类结肠细胞。

, an oral pathobiont associated with colorectal cancer, epigenetically reprograms human colonocytes.

机构信息

Unité de Pathogénie Microbienne Moléculaire, INSERM U1202, Institut Pasteur, Paris, France.

Équipe universitaire EC2M3-EA7375, Université Paris- Est (UPEC), Créteil, France.

出版信息

Gut Microbes. 2023 Dec;15(2):2265138. doi: 10.1080/19490976.2023.2265138. Epub 2023 Oct 16.

Abstract

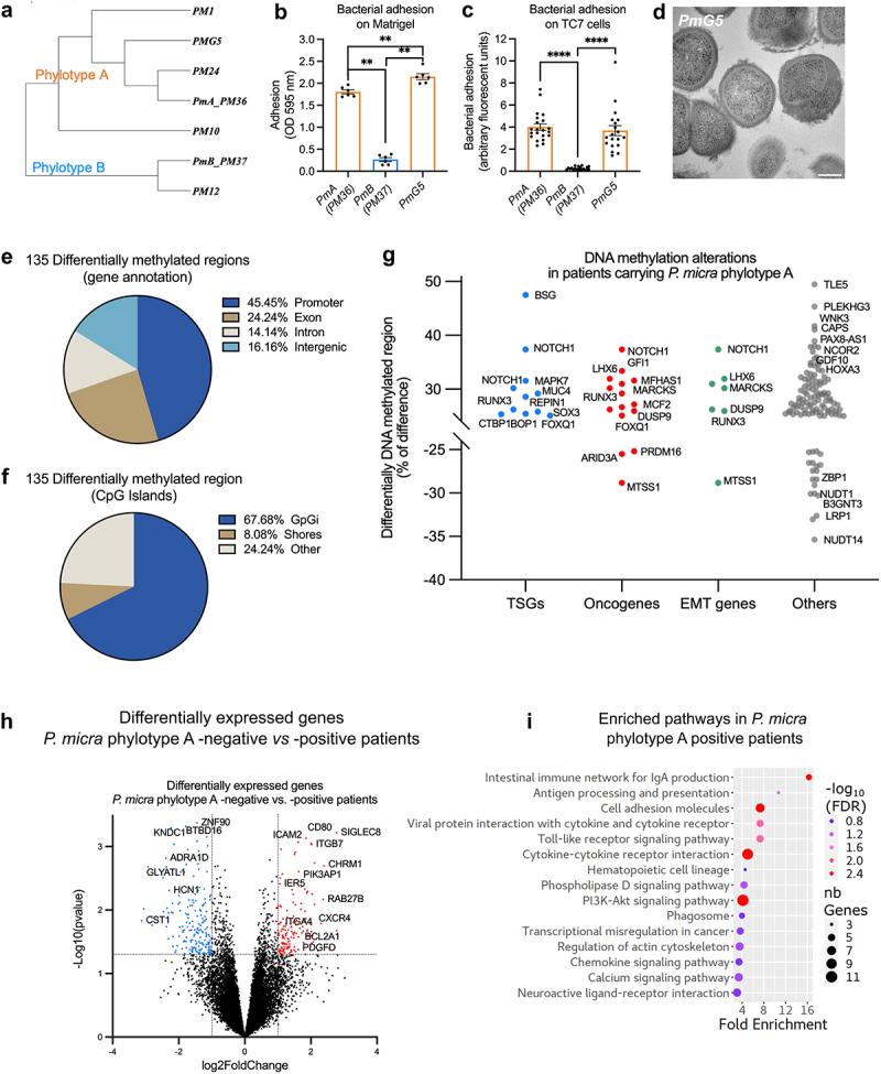
Recently, an intestinal dysbiotic microbiota with enrichment in oral cavity bacteria has been described in colorectal cancer (CRC) patients. Here, we characterize and investigate one of these oral pathobionts, the Gram-positive anaerobic coccus . We identified two phylotypes (A and B) exhibiting different phenotypes and adhesion capabilities. We observed a strong association of phylotype A with CRC, with its higher abundance in feces and in tumoral tissue compared with the normal homologous colonic mucosa, which was associated with a distinct methylation status of patients. By developing an hypoxic co-culture system of human primary colonic cells with anaerobic bacteria, we show that phylotype A alters the DNA methylation profile promoters of key tumor-suppressor genes, oncogenes, and genes involved in epithelial-mesenchymal transition. In colonic mucosa of CRC patients carrying phylotype A, we found similar DNA methylation alterations, together with significant enrichment of differentially expressed genes in pathways involved in inflammation, cell adhesion, and regulation of actin cytoskeleton, providing evidence of possible role in the carcinogenic process.

摘要

最近,研究人员在结直肠癌(CRC)患者中描述了一种富含口腔细菌的肠道失调微生物群。在这里,我们对其中一种口腔共生菌——革兰阳性厌氧球菌进行了特征描述和研究。我们鉴定出两种具有不同表型和黏附能力的菌株(A 和 B)。我们观察到菌株 A 与 CRC 强烈相关,其在粪便和肿瘤组织中的丰度高于正常同源结肠黏膜,这与患者的特定甲基化状态有关。通过开发一种与人原代结肠细胞和厌氧菌的缺氧共培养系统,我们表明菌株 A 改变了关键肿瘤抑制基因、癌基因和参与上皮-间充质转化的基因的启动子 DNA 甲基化谱。在携带菌株 A 的 CRC 患者的结肠黏膜中,我们发现了类似的 DNA 甲基化改变,以及涉及炎症、细胞黏附和肌动蛋白细胞骨架调节的途径中差异表达基因的显著富集,为其在致癌过程中的可能作用提供了证据。

https://cdn.ncbi.nlm.nih.gov/pmc/blobs/2d2d/10580862/a3900f45c5af/KGMI_A_2265138_UF0001_OC.jpg

文献AI研究员

20分钟写一篇综述,助力文献阅读效率提升50倍。

立即体验

用中文搜PubMed

大模型驱动的PubMed中文搜索引擎

马上搜索

文档翻译

学术文献翻译模型,支持多种主流文档格式。

立即体验