Suppr超能文献

KDM6A 通过上调 FGFR4 表达促进肝细胞癌进展并决定仑伐替尼的疗效。

KDM6A promotes hepatocellular carcinoma progression and dictates lenvatinib efficacy by upregulating FGFR4 expression.

机构信息

State Key Laboratory of Systems Medicine for Cancer, Department of Liver Surgery, Renji-Med-X Clinical Stem Cell Research Center, RenJi Hospital, School of Medicine, Shanghai Jiao Tong University, Shanghai, P. R. China.

School of Biomedical Engineering & Med-X Research Institute, Shanghai Jiao Tong University, Shanghai, P. R. China.

出版信息

Clin Transl Med. 2023 Oct;13(10):e1452. doi: 10.1002/ctm2.1452.

Abstract

BACKGROUND

Hepatocellular carcinoma (HCC) is one of the major causes of death from cancer and has a very poor prognosis with few effective therapeutic options. Despite the approval of lenvatinib for the treatment of patients suffering from advanced HCC, only a small number of patients can benefit from this targeted therapy.

METHODS

Diethylnitrosamine (DEN)-CCL4 mouse liver tumour and the xenograft tumour models were used to evaluate the function of KDM6A in HCC progression. The xenograft tumour model and HCC cell lines were used to evaluate the role of KDM6A in HCC drug sensitivity to lenvatinib. RNA-seq and ChIP assays were conducted for mechanical investigation.

RESULTS

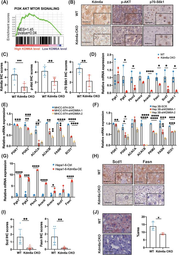
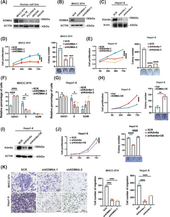
We revealed that KDM6A exhibited a significant upregulation in HCC tissues and was associated with an unfavourable prognosis. We further demonstrated that KDM6A knockdown remarkably suppressed HCC cell proliferation and migration in vitro. Moreover, hepatic Kdm6a loss also inhibited liver tumourigenesis in a mouse liver tumour model. Mechanistically, KDM6A loss downregulated the FGFR4 expression to suppress the PI3K-AKT-mTOR signalling pathway, leading to a glucose and lipid metabolism re-programming in HCC. KDM6A and FGFR4 levels were positively correlated in HCC specimens and mouse liver tumour tissues. Notably, KDM6A knockdown significantly inhibited the efficacy of lenvatinib therapy in HCC cells in vitro and in vivo.

CONCLUSIONS

Our findings revealed that KDM6A promoted HCC progression by activating FGFR4 expression and may be an essential molecule for influencing the efficacy of lenvatinib in HCC therapy.

摘要

背景

肝细胞癌(HCC)是癌症死亡的主要原因之一,预后极差,治疗选择有限。尽管仑伐替尼已被批准用于治疗晚期 HCC 患者,但只有少数患者能从这种靶向治疗中获益。

方法

使用二乙基亚硝胺(DEN)-CCL4 小鼠肝肿瘤和异种移植肿瘤模型来评估 KDM6A 在 HCC 进展中的作用。异种移植肿瘤模型和 HCC 细胞系用于评估 KDM6A 在 HCC 对仑伐替尼药物敏感性中的作用。进行 RNA-seq 和 ChIP 测定以进行机械研究。

结果

我们发现 KDM6A 在 HCC 组织中显著上调,与不良预后相关。我们进一步证明,KDM6A 敲低显著抑制 HCC 细胞在体外的增殖和迁移。此外,肝 Kdm6a 缺失也抑制了小鼠肝肿瘤模型中的肝肿瘤发生。在机制上,KDM6A 缺失下调 FGFR4 表达以抑制 PI3K-AKT-mTOR 信号通路,导致 HCC 中的葡萄糖和脂质代谢重编程。KDM6A 和 FGFR4 水平在 HCC 标本和小鼠肝肿瘤组织中呈正相关。值得注意的是,KDM6A 敲低显著抑制了 HCC 细胞在体外和体内对仑伐替尼治疗的疗效。

结论

我们的研究结果表明,KDM6A 通过激活 FGFR4 表达促进 HCC 进展,可能是影响仑伐替尼治疗 HCC 疗效的重要分子。

https://cdn.ncbi.nlm.nih.gov/pmc/blobs/44ce/10580016/0d8a1d710a6e/CTM2-13-e1452-g002.jpg

文献AI研究员

20分钟写一篇综述,助力文献阅读效率提升50倍。

立即体验

用中文搜PubMed

大模型驱动的PubMed中文搜索引擎

马上搜索

文档翻译

学术文献翻译模型,支持多种主流文档格式。

立即体验