Suppr超能文献

新冠疫情对儿童眼科护理的影响:经验教训

Impact of Covid-19 on Pediatric Ophthalmology Care: Lessons Learned.

作者信息

Kaur Kirandeep, Muralikrishnan Janani, Hussaindeen Jameel Rizwana, Deori Nilutparna, Gurnani Bharat

机构信息

Children Eye Care Center, Department of Pediatric Ophthalmology and Strabismus, Sadguru Netra Chikitsalya, Shri Sadguru Seva Sangh Trust, Chitrakoot, Madhya Pradesh, India.

Department of Pediatric Ophthalmology and Strabismus, Aravind Eye Hospital, Chennai, India.

出版信息

Pediatric Health Med Ther. 2023 Oct 12;14:309-321. doi: 10.2147/PHMT.S395349. eCollection 2023.

Abstract

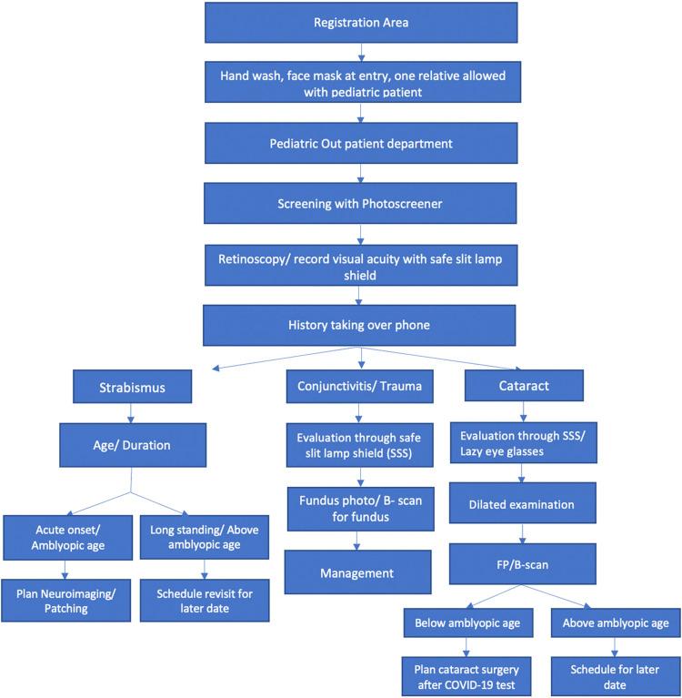
The COVID-19 pandemic came with many new challenges that forced personal and professional lifestyle modifications. Medical facilities were in scarcity against this new unknown enemy and were challenged with the overloaded patient flow, scarcity of healthcare staff, and evolving treatment modalities with a better understanding of the virus each day. Ophthalmology as a "branch of medicine" suffered challenges initially because of a lack of guidelines for patient management, close working distance during routine examinations, and halt of major surgeries, including cataracts. Pediatric ophthalmology had major implications, as reduced outpatient visits would mean deeper amblyopia, and changed lifestyles, including online classes and home refinement, predisposing children to myopia, digital eye strain, and worsening of strabismus. COVID-19 also unveiled underlying accommodation and convergence anomalies that predisposed pediatric and adolescent patients to an increased prevalence of headache and acute onset esotropia. Teleophthalmology and other innovative solutions, including the use of prism glasses, safe slit-lamp shields, alternative ways of school screening with the use of photoscreeners, performing retinoscopy only when needed, and using autorefractors were among the few guidelines or modifications adopted which helped in the efficient and safe management of pediatric patients. Many pediatric ophthalmologists also suffered in terms of financial constraints due to loss of salary or even closure of private practices. School screening and retinopathy of prematurity screening suffered a great setback and costed a lot of vision years, data of which remains under-reported. Important implications and learnings from the pandemic to mitigate future similar situations include using teleophthalmology and virtual platforms for the triage of patients, managing non-emergency conditions without physical consultations, and utilizing home-based vision assessment techniques customized for different age groups. Though this pandemic had a lot of negative implications, the innovations, modifications, and other important learnings helped pediatric ophthalmologists in navigating safely.

摘要

新冠疫情带来了许多新挑战,迫使人们在个人生活方式和职业生活方式上做出改变。面对这个新的未知敌人,医疗设施匮乏,面临着患者流量过载、医护人员短缺以及治疗方式不断演变等挑战,且人们对病毒的了解也日益加深。眼科作为“医学分支”,最初也面临挑战,原因包括缺乏患者管理指南、常规检查时近距离工作、包括白内障手术在内的大型手术暂停。小儿眼科受到了重大影响,门诊就诊减少意味着弱视情况会更严重,而生活方式的改变,包括上网课和居家活动增多,使儿童更容易患上近视、出现视疲劳以及斜视情况恶化。新冠疫情还揭示了潜在的调节和集合异常,使儿童和青少年患者更容易出现头痛和急性内斜视。远程眼科及其他创新解决方案,包括使用棱镜眼镜、安全的裂隙灯防护装置、利用照片筛查仪进行学校筛查的替代方法、仅在必要时进行视网膜检影以及使用自动验光仪等,是所采用的少数指南或改进措施,有助于对儿科患者进行高效且安全的管理。许多小儿眼科医生还因薪资损失甚至私人诊所关闭而面临经济困难。学校筛查和早产儿视网膜病变筛查遭受了巨大挫折,导致许多人失去了宝贵的视力,而相关数据仍未得到充分报告。此次疫情带来的重要启示及经验教训,有助于减轻未来类似情况,包括利用远程眼科和虚拟平台对患者进行分诊、在无需面对面咨询的情况下处理非紧急情况,以及采用针对不同年龄组定制的家庭视力评估技术。尽管这场疫情产生了诸多负面影响,但创新、改进及其他重要经验教训帮助小儿眼科医生安全应对。

https://cdn.ncbi.nlm.nih.gov/pmc/blobs/5221/10578174/4a270891e1be/PHMT-14-309-g0001.jpg

文献AI研究员

20分钟写一篇综述,助力文献阅读效率提升50倍。

立即体验

用中文搜PubMed

大模型驱动的PubMed中文搜索引擎

马上搜索

文档翻译

学术文献翻译模型,支持多种主流文档格式。

立即体验