Suppr超能文献

利用单细胞转录组学技术探索 H5N6 感染患者外周血单个核细胞的全球免疫景观。

Exploring the global immune landscape of peripheral blood mononuclear cells in H5N6-infected patient with single-cell transcriptomics.

机构信息

Laboratory of Infectious Disease, HIV/AIDS Clinical Treatment Center of Guangxi (Nanning), The Fourth People's Hospital of Nanning, Guangxi Zhuang Autonomous Region, Nanning, 530023, China.

Department of Intensive Care Unit, HIV/AIDS Clinical Treatment Center of Guangxi (Nanning) and The Fourth People's Hospital of Nanning, Nanning, 530023, Guangxi Zhuang Autonomous Region, China.

出版信息

BMC Med Genomics. 2023 Oct 18;16(1):249. doi: 10.1186/s12920-023-01693-7.

Abstract

BACKGROUND

Avian influenza viruses (AIV), particularly H5N6, have risen in infection frequency, prompting major concerns. Single-cell RNA sequencing (scRNA-seq) can illustrate the immune cell landscape present in the peripheral circulation of influenza H5N6-infected individuals at the single-cell level. This study attempted to employ scRNA-seq technology to map the potentially hidden single cell landscape of influenza H5N6.

METHODS

High-quality transcriptomes were generated from scRNA-seq data of peripheral blood mononuclear cells (PBMCs), which were taken from a critically-ill child diagnosed with H5N6 avian influenza infection and one healthy control donor. Cluster analysis was then performed on the scRNA-seq data to identify the different cell types. The pathways, pseudotime developmental trajectories and gene regulatory networks involved in different cell subpopulations were also explored.

RESULTS

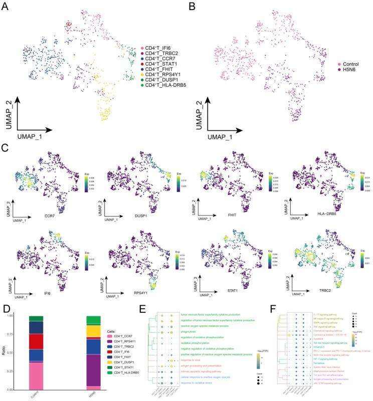
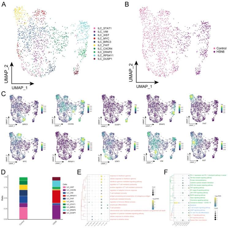
In total, 3,248 single cell transcriptomes were captured by scRNA-seq from PBMC of the child infected with H5N6 avian influenza and the healthy control donor and further identified seven immune microenvironment cell types. In addition, a subsequent subpopulation analysis of innate lymphoid cells (ILC) and CD4 T cells revealed that subpopulations of ILC and CD4 T cells were involved in cytokine and inflammation-related pathways and had significant involvement in the biological processes of oxidative stress and cell death.

CONCLUSION

In conclusion, characterizing the overall immune cell composition of H5N6-infected individuals by assessing the immune cell landscape in the peripheral circulation of H5N6 avian influenza-infected and healthy control donors at single-cell resolution provides key information for understanding H5N6 pathogenesis.

摘要

背景

禽流感病毒(AIV),尤其是 H5N6,其感染频率不断上升,引起了极大关注。单细胞 RNA 测序(scRNA-seq)可以在单细胞水平上阐明流感 H5N6 感染个体外周循环中存在的免疫细胞图谱。本研究试图采用 scRNA-seq 技术描绘流感 H5N6 的潜在隐藏单细胞图谱。

方法

从诊断为 H5N6 禽流感感染的危重症儿童和一名健康对照供体的外周血单核细胞(PBMC)中获取 scRNA-seq 数据,生成高质量的转录组。然后对 scRNA-seq 数据进行聚类分析,以鉴定不同的细胞类型。还探索了不同细胞亚群所涉及的途径、伪时间发育轨迹和基因调控网络。

结果

总共从感染 H5N6 禽流感的儿童和健康对照供体的 PBMC 中通过 scRNA-seq 捕获了 3248 个单细胞转录组,并进一步鉴定了 7 种免疫微环境细胞类型。此外,对固有淋巴细胞(ILC)和 CD4 T 细胞的后续亚群分析表明,ILC 和 CD4 T 细胞的亚群参与了细胞因子和炎症相关途径,并在氧化应激和细胞死亡等生物学过程中具有重要作用。

结论

总之,通过评估 H5N6 禽流感感染和健康对照供体外周循环中的免疫细胞图谱,以单细胞分辨率来描绘 H5N6 感染个体的整体免疫细胞组成,为理解 H5N6 发病机制提供了关键信息。

https://cdn.ncbi.nlm.nih.gov/pmc/blobs/8059/10585775/c8a751d1c961/12920_2023_1693_Fig1_HTML.jpg

文献AI研究员

20分钟写一篇综述,助力文献阅读效率提升50倍。

立即体验

用中文搜PubMed

大模型驱动的PubMed中文搜索引擎

马上搜索

文档翻译

学术文献翻译模型,支持多种主流文档格式。

立即体验