Suppr超能文献

GAS1 促进对乙酰氨基酚诱导的急性肝衰竭中肝细胞的铁死亡。

GAS1 Promotes Ferroptosis of Liver Cells in Acetaminophen-Induced Acute Liver Failure.

机构信息

Department of General Surgery, Nanjing Drum Tower Hospital Clinical College of Nanjing Medical University, Nanjing, 210008 Jiangsu Province, China.

Department of Hepatobilliary Surgery, Nanjing Drum Tower Hospital, The Affiliated Hospital of Nanjing University Medical School, Nanjing, 210008 Jiangsu Province, China.

出版信息

Int J Med Sci. 2023 Sep 25;20(12):1616-1630. doi: 10.7150/ijms.85114. eCollection 2023.

Abstract

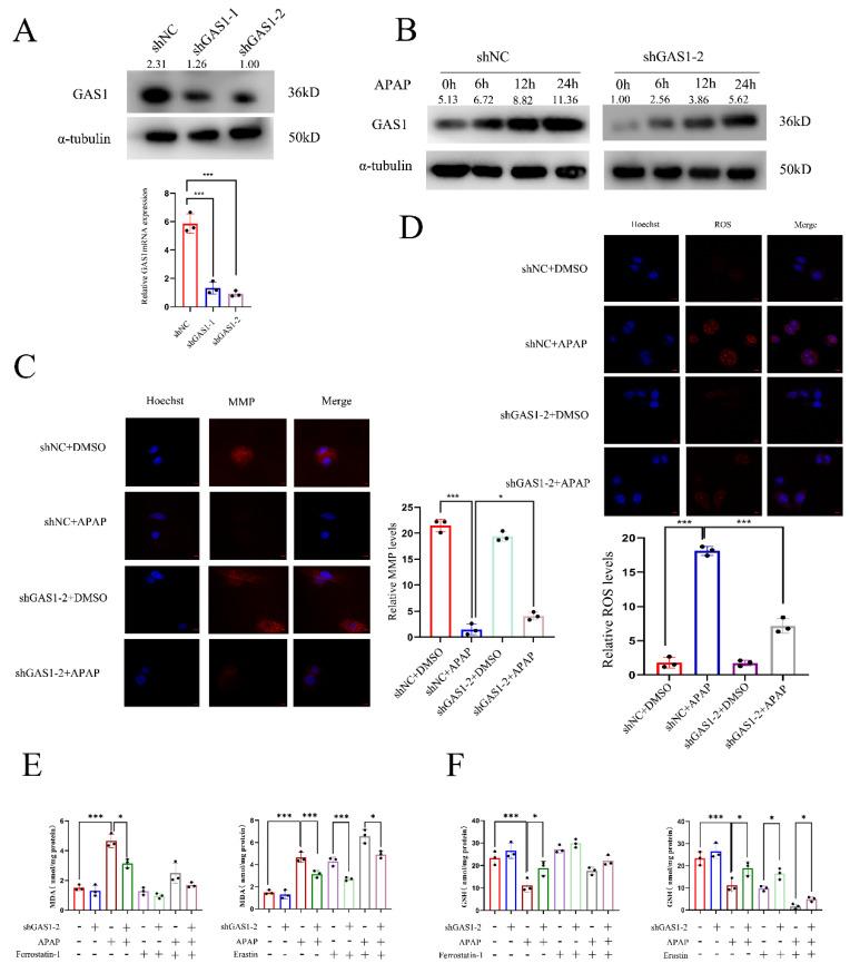
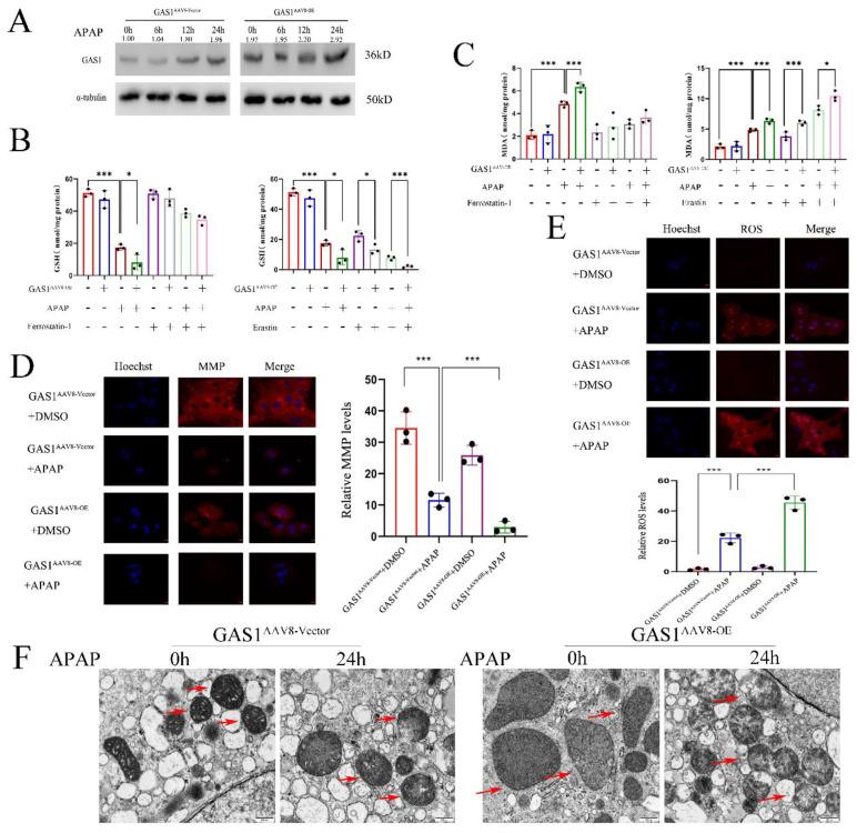
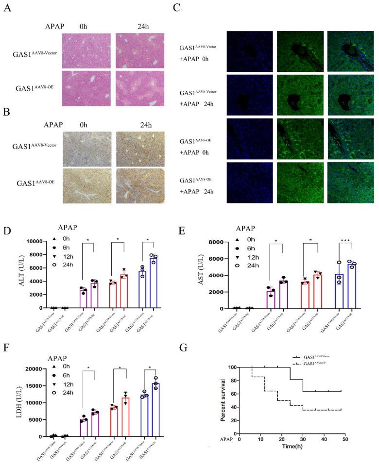
Acute liver failure (ALF) is a clinically fatal disease that leads to the rapid loss of normal liver function. Acetaminophen (APAP) is a leading cause of drug-induced ALF. Ferroptosis, defined as iron-dependent cell death associated with lipid peroxide accumulation, has been shown to be strongly associated with APAP-induced liver injury. Growth arrest-specific 1 (GAS1) is a growth arrest-specific gene, which is closely related to the inhibition of cell growth and promotion of apoptosis. However, the functional role and underlying mechanism of GAS1 in APAP-induced ferroptosis remain unknown. We established liver-specific overexpression of GAS1 (GAS1 mice and the control (GAS1) mice by tail vein injection of male mice with adeno-associated virus. APAP at 500 mg/kg was intraperitoneally injected into these two groups of mice to induce acute liver failure. The shRNA packaged by the lentivirus inhibits GAS1 gene expression in human hepatoma cell line HepaRG (HepaRG-shNC and HepaRG-shGAS1-2) and primary hepatocytes of mice with liver-specific overexpression of GAS1 were isolated and induced by APAP in vitro to further investigate the regulatory role of GAS1 in APAP-induced acute liver failure. APAP-induced upregulation of ferroptosis, levels of lipid peroxides and reactive oxygen species, and depletion of glutathione were effectively alleviated by the ferroptosis inhibitor, ferrostatin-1, and downregulation of GAS1 expression. GAS1 overexpression promoted ferroptosis-induced lipid peroxide accumulation via p53, inhibiting its downstream target, solute carrier family 7 member 11. Collectively, our findings suggest that GAS1 overexpression plays a key role in aggravating APAP-induced acute liver injury by promoting ferroptosis-induced accumulation of lipid peroxides.

摘要

急性肝衰竭(ALF)是一种临床致命的疾病,导致正常肝功能迅速丧失。对乙酰氨基酚(APAP)是导致药物性 ALF 的主要原因。铁死亡,定义为与脂质过氧化物积累相关的铁依赖性细胞死亡,已被证明与 APAP 诱导的肝损伤密切相关。生长停滞特异性基因 1(GAS1)是一种生长停滞特异性基因,与抑制细胞生长和促进细胞凋亡密切相关。然而,GAS1 在 APAP 诱导的铁死亡中的功能作用和潜在机制尚不清楚。我们通过尾静脉注射腺相关病毒,在雄性小鼠中建立了肝脏特异性过表达 GAS1(GAS1 小鼠和对照(GAS1)小鼠)。将 500mg/kg 的 APAP 腹腔内注射到这两组小鼠中,以诱导急性肝衰竭。通过慢病毒包装的 shRNA 抑制 HepaRG 细胞系中人肝癌细胞(HepaRG-shNC 和 HepaRG-shGAS1-2)和肝脏特异性过表达 GAS1 的小鼠原代肝细胞中的 GAS1 基因表达,并通过 APAP 在体外进一步研究 GAS1 在 APAP 诱导的急性肝衰竭中的调节作用。APAP 诱导的铁死亡、脂质过氧化物和活性氧水平的上调以及谷胱甘肽的耗竭被铁死亡抑制剂 ferrostatin-1 有效缓解,同时下调 GAS1 表达。GAS1 过表达通过 p53 促进铁死亡诱导的脂质过氧化物积累,抑制其下游靶标溶质载体家族 7 成员 11。总之,我们的研究结果表明,GAS1 过表达通过促进铁死亡诱导的脂质过氧化物积累,在加重 APAP 诱导的急性肝损伤中发挥关键作用。

https://cdn.ncbi.nlm.nih.gov/pmc/blobs/a779/10583184/d13a852c3d3d/ijmsv20p1616g001.jpg

文献AI研究员

20分钟写一篇综述,助力文献阅读效率提升50倍。

立即体验

用中文搜PubMed

大模型驱动的PubMed中文搜索引擎

马上搜索

文档翻译

学术文献翻译模型,支持多种主流文档格式。

立即体验