Suppr超能文献

基于葡萄糖代谢相关基因构建头颈部鳞状细胞癌预后模型。

Constructing a prognostic model for head and neck squamous cell carcinoma based on glucose metabolism related genes.

机构信息

Department of Oncology, Chongqing General Hospital, Chongqing, China.

Department of Onclogy, People's Hospital of Chongqing Hechuan, Chongqing, China.

出版信息

Front Endocrinol (Lausanne). 2023 Oct 9;14:1245629. doi: 10.3389/fendo.2023.1245629. eCollection 2023.

Abstract

BACKGROUND

Glucose metabolism (GM) plays a crucial role in cancer cell proliferation, tumor growth, and survival. However, the identification of glucose metabolism-related genes (GMRGs) for effective prediction of prognosis in head and neck squamous cell carcinoma (HNSC) is still lacking.

METHODS

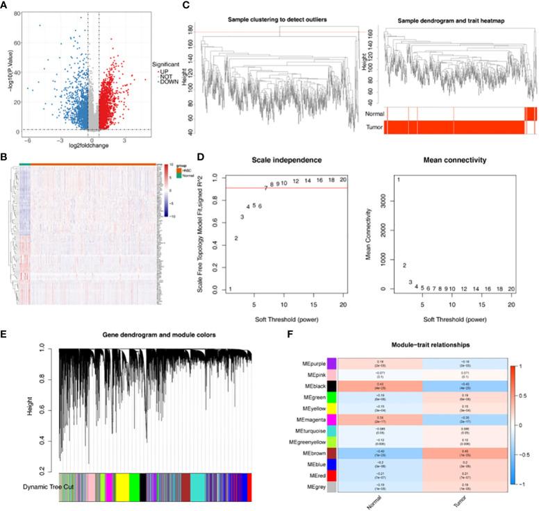
We conducted differential analysis between HNSC and Normal groups to identify differentially expressed genes (DEGs). Key module genes were obtained using weighted gene co-expression network analysis (WGCNA). Intersection analysis of DEGs, GMRGs, and key module genes identified GMRG-DEGs. Univariate and multivariate Cox regression analyses were performed to screen prognostic-associated genes. Independent prognostic analysis of clinical traits and risk scores was implemented using Cox regression. Gene set enrichment analysis (GSEA) was used to explore functional pathways and genes between high- and low-risk groups. Immune infiltration analysis compared immune cells between the two groups in HNSC samples. Drug prediction was performed using the Genomics of Drug Sensitivity in Cancer (GDSC) database. Quantitative real-time fluorescence PCR (qRT-PCR) validated the expression levels of prognosis-related genes in HNSC patients.

RESULTS

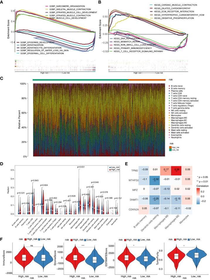
We identified 4973 DEGs between HNSC and Normal samples. Key gene modules, represented by black and brown module genes, were identified. Intersection analysis revealed 76 GMRG-DEGs. Five prognosis-related genes (MTHFD2, CDKN2A, TPM2, MPZ, and DNMT1) were identified. A nomogram incorporating age, lymph node status (N), and risk score was constructed for survival prediction in HNSC patients. Immune infiltration analysis showed significant differences in five immune cell types (Macrophages M0, memory B cells, Monocytes, Macrophages M2, and Dendritic resting cells) between the high- and low-risk groups. GDSC database analysis identified 53 drugs with remarkable differences between the groups, including A.443654 and AG.014699. DNMT1 and MTHFD2 were up-regulated, while MPZ was down-regulated in HNSC.

CONCLUSION

Our study highlights the significant association of five prognosis-related genes (MTHFD2, CDKN2A, TPM2, MPZ, and DNMT1) with HNSC. These findings provide further evidence of the crucial role of GMRGs in HNSC.

摘要

背景

葡萄糖代谢(GM)在癌细胞增殖、肿瘤生长和存活中起着至关重要的作用。然而,用于有效预测头颈部鳞状细胞癌(HNSC)预后的葡萄糖代谢相关基因(GMRGs)的鉴定仍然缺乏。

方法

我们对 HNSC 和正常组之间进行差异分析,以鉴定差异表达基因(DEGs)。使用加权基因共表达网络分析(WGCNA)获得关键模块基因。DEGs、GMRGs 和关键模块基因的交集分析确定了 GMRG-DEGs。进行单变量和多变量 Cox 回归分析以筛选预后相关基因。使用 Cox 回归对临床特征和风险评分的独立预后分析。使用基因集富集分析(GSEA)探索高风险和低风险组之间的功能途径和基因。免疫浸润分析比较了 HNSC 样本中两组之间的免疫细胞。使用癌症药物基因组学(GDSC)数据库进行药物预测。实时荧光定量 PCR(qRT-PCR)验证了 HNSC 患者预后相关基因的表达水平。

结果

我们在 HNSC 和正常样本之间鉴定了 4973 个 DEGs。鉴定了以黑色和棕色模块基因为代表的关键基因模块。交集分析揭示了 76 个 GMRG-DEGs。确定了 5 个与预后相关的基因(MTHFD2、CDKN2A、TPM2、MPZ 和 DNMT1)。构建了包含年龄、淋巴结状态(N)和风险评分的列线图,用于预测 HNSC 患者的生存情况。免疫浸润分析表明,高风险和低风险组之间五种免疫细胞类型(巨噬细胞 M0、记忆 B 细胞、单核细胞、巨噬细胞 M2 和树突状静止细胞)存在显著差异。GDSC 数据库分析确定了两组之间存在显著差异的 53 种药物,包括 A.443654 和 AG.014699。DNMT1 和 MTHFD2 在 HNSC 中上调,而 MPZ 下调。

结论

我们的研究强调了五个与 HNSC 相关的预后相关基因(MTHFD2、CDKN2A、TPM2、MPZ 和 DNMT1)的显著关联。这些发现进一步证明了 GMRGs 在 HNSC 中的关键作用。

https://cdn.ncbi.nlm.nih.gov/pmc/blobs/3a5a/10591078/ef3fa3e01b44/fendo-14-1245629-g001.jpg

文献AI研究员

20分钟写一篇综述,助力文献阅读效率提升50倍。

立即体验

用中文搜PubMed

大模型驱动的PubMed中文搜索引擎

马上搜索

文档翻译

学术文献翻译模型,支持多种主流文档格式。

立即体验