Suppr超能文献

细胞外基质模板化纤维水凝胶促进卵巢组织重塑和卵母细胞生长。

Extracellular matrix-templating fibrous hydrogels promote ovarian tissue remodeling and oocyte growth.

作者信息

Nason-Tomaszewski Claire E, Thomas Emily E, Matera Daniel L, Baker Brendon M, Shikanov Ariella

机构信息

Department of Biomedical Engineering, University of Michigan, Ann Arbor, MI 48109, USA.

Department of Chemical Engineering, University of Michigan, Ann Arbor, MI 48109, USA.

出版信息

Bioact Mater. 2023 Oct 17;32:292-303. doi: 10.1016/j.bioactmat.2023.10.001. eCollection 2024 Feb.

Abstract

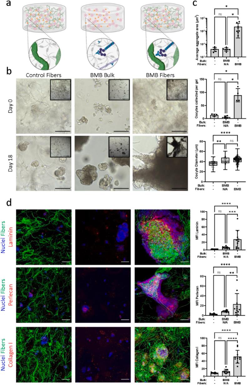
Synthetic matrices which mimic the extracellular composition of native tissue create a comprehensive model for studying development and disease. Here, we have engineered a composite material which retains cell-secreted ECM for the culture of ovarian follicles by embedding electrospun dextran fibers functionalized with basement membrane binder (BMB) peptide in PEG hydrogels. In the presence of ECM-sequestering fibers, encapsulated immature primordial follicles and ovarian stromal cells aggregated into large organoid-like structures with dense deposition of laminin, perlecan, and collagen I, leading to steroidogenesis and significantly greater rates of oocyte survival and growth. We determined that cell aggregation restored key cell-cell interactions critical for oocyte survival, whereas oocyte growth was dependent on cell-matrix interactions achieved in the presence of BMB. Here we have shown that sequestration and retention of cell-secreted ECM along synthetic fibers mimics fibrous ECM structure and restores the cell-cell and cell-matrix interactions critical for engineering an artificial ovary.

摘要

模拟天然组织细胞外成分的合成基质为研究发育和疾病创建了一个全面的模型。在此,我们设计了一种复合材料,通过将用基底膜结合剂(BMB)肽功能化的静电纺丝葡聚糖纤维嵌入聚乙二醇水凝胶中,保留细胞分泌的细胞外基质用于培养卵巢卵泡。在存在细胞外基质捕获纤维的情况下,封装的未成熟原始卵泡和卵巢基质细胞聚集形成大型类器官结构,层粘连蛋白、核心蛋白聚糖和I型胶原大量沉积,导致类固醇生成以及卵母细胞存活和生长率显著提高。我们确定细胞聚集恢复了对卵母细胞存活至关重要的关键细胞间相互作用,而卵母细胞生长则依赖于在BMB存在下实现的细胞与基质间相互作用。在此我们表明,沿合成纤维捕获和保留细胞分泌的细胞外基质可模拟纤维状细胞外基质结构,并恢复对构建人工卵巢至关重要的细胞间和细胞与基质间相互作用。

https://cdn.ncbi.nlm.nih.gov/pmc/blobs/9b97/10590725/a20c9efd07a9/ga1.jpg

文献AI研究员

20分钟写一篇综述,助力文献阅读效率提升50倍。

立即体验

用中文搜PubMed

大模型驱动的PubMed中文搜索引擎

马上搜索

文档翻译

学术文献翻译模型,支持多种主流文档格式。

立即体验