Suppr超能文献

检测和鉴定美国东北部中大型食肉动物唾液和粪便中的新型卢卡病毒属病毒。

Detection and characterization of novel luchacoviruses, genus , in saliva and feces of meso-carnivores in the northeastern United States.

机构信息

Department of Microbiology & Immunology, College of Veterinary Medicine, Cornell University , Ithaca, New York, USA.

James A. Baker Institute for Animal Health, Cornell University College of Veterinary Medicine , Ithaca, New York, USA.

出版信息

J Virol. 2023 Nov 30;97(11):e0082923. doi: 10.1128/jvi.00829-23. Epub 2023 Oct 26.

Abstract

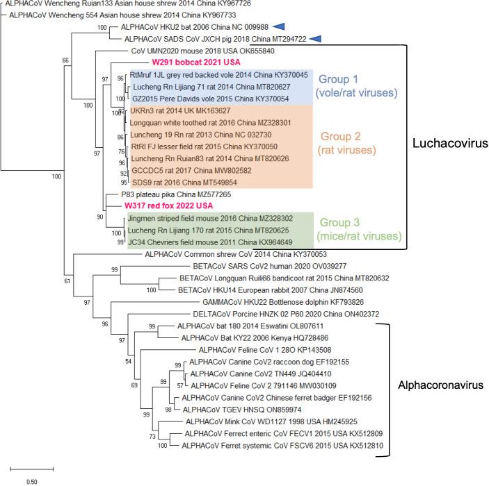
Several coronaviruses (CoVs) have been detected in domesticated, farmed, and wild meso-carnivores, causing a wide range of diseases and infecting diverse species, highlighting their important but understudied role in the epidemiology of these viruses. Assessing the viral diversity hosted in wildlife species is essential to understand their significance in the cross-species transmission of CoVs. Our focus here was on CoV discovery in meso-carnivores in the Northeast United States as a potential "hotspot" area with high density of humans and urban wildlife. This study identifies novel alphacoronaviruses circulating in multiple free-ranging wild and domestic species in this area and explores their potential epidemiological importance based on regions of the Spike gene, which are relevant for virus-host interactions.

摘要

已在驯化、养殖和野生中型食肉动物中检测到几种冠状病毒(CoVs),这些病毒引发了广泛的疾病,并感染了多种物种,这突显了它们在这些病毒的流行病学中重要但研究不足的作用。评估野生动物物种中携带的病毒多样性对于了解它们在 CoV 跨物种传播中的意义至关重要。我们的重点是在美国东北部的中型食肉动物中发现 CoV,因为该地区拥有高密度的人类和城市野生动物,是一个潜在的“热点”地区。本研究鉴定了在该地区多个自由放养的野生和家养物种中循环的新型甲型冠状病毒,并根据与病毒-宿主相互作用相关的 Spike 基因区域探索了它们的潜在流行病学重要性。

https://cdn.ncbi.nlm.nih.gov/pmc/blobs/09c3/10688340/4a20b9ffa2ef/jvi.00829-23.f001.jpg

文献AI研究员

20分钟写一篇综述,助力文献阅读效率提升50倍。

立即体验

用中文搜PubMed

大模型驱动的PubMed中文搜索引擎

马上搜索

文档翻译

学术文献翻译模型,支持多种主流文档格式。

立即体验