Suppr超能文献

中华大刀螳(螳螂目:螳螂科)染色体水平基因组揭示其作为捕食者的生物学特性。

The chromosome-level genome of Chinese praying mantis Tenodera sinensis (Mantodea: Mantidae) reveals its biology as a predator.

机构信息

Institute of Insect Sciences, College of Agriculture and Biotechnology, Zhejiang University, Hangzhou 310058, China.

State Key Lab of Rice Biology, Ministry of Agriculture Key Lab of Molecular Biology of Crop Pathogens and Insects, and Zhejiang Provincial Key Laboratory of Biology of Crop Pathogens and Insects, Zhejiang University, Hangzhou 310058, China.

出版信息

Gigascience. 2022 Dec 28;12. doi: 10.1093/gigascience/giad090. Epub 2023 Oct 26.

Abstract

BACKGROUND

The Chinese praying mantis, Tenodera sinensis (Saussure), is a carnivorous insect that preys on a variety of arthropods and small vertebrates, including pest species. Several studies have been conducted to understand its behavior and physiology. However, there is limited knowledge about the genetic information underlying its genome evolution, digestive demands, and predatory behaviors.

FINDINGS

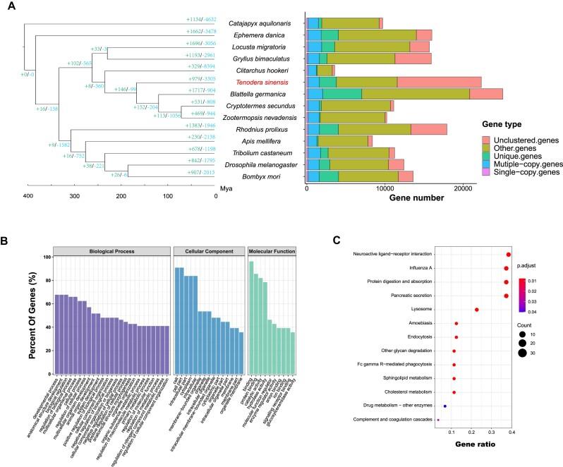
Here we have assembled the chromosome-level genome of T. sinensis, representing the first sequenced genome of the family Mantidae, with a genome size of 2.54 Gb and scaffold N50 of 174.78 Mb. Our analyses revealed that 98.6% of BUSCO genes are present, resulting in a well-annotated assembly compared to other insect genomes, containing 25,022 genes. The reconstructed phylogenetic analysis showed the expected topology placing the praying mantis in an appropriate position. Analysis of transposon elements suggested the Gypsy/Dirs family, which belongs to long terminal repeat (LTR) transposons, may be a key factor resulting in the larger genome size. The genome shows expansions in several digestion and detoxification associated gene families, including trypsin and glycosyl hydrolase (GH) genes, ATP-binding cassette (ABC) transporter, and carboxylesterase (CarE), reflecting the possible genomic basis of digestive demands. Furthermore, we have found 1 ultraviolet-sensitive opsin and 2 long-wavelength-sensitive (LWS) opsins, emphasizing the core role of LWS opsins in regulating predatory behaviors.

CONCLUSIONS

The high-quality genome assembly of the praying mantis provides a valuable repository for studying the evolutionary patterns of the mantis genomes and the gene expression profiles of insect predators.

摘要

背景

中华绿螳螂(Tenodera sinensis)是一种肉食性昆虫,以多种节肢动物和小型脊椎动物为食,包括害虫。已经进行了一些研究来了解其行为和生理特性。然而,对于其基因组进化、消化需求和捕食行为的遗传信息知之甚少。

发现

我们在这里组装了中华绿螳螂的染色体水平基因组,这是 Mantidae 家族中第一个测序的基因组,基因组大小为 2.54 Gb,支架 N50 为 174.78 Mb。我们的分析表明,存在 98.6%的 BUSCO 基因,与其他昆虫基因组相比,组装得到了很好的注释,包含 25,022 个基因。重建的系统发育分析显示了预期的拓扑结构,将螳螂置于适当的位置。转座元件分析表明,Gypsy/Dirs 家族属于长末端重复 (LTR) 转座子,可能是导致更大基因组大小的关键因素。基因组在几个与消化和解毒相关的基因家族中显示出扩张,包括胰蛋白酶和糖苷水解酶 (GH) 基因、ATP 结合盒 (ABC) 转运蛋白和羧酸酯酶 (CarE),反映了消化需求的可能基因组基础。此外,我们发现了 1 个紫外线敏感视蛋白和 2 个长波敏感 (LWS) 视蛋白,强调了 LWS 视蛋白在调节捕食行为中的核心作用。

结论

中华绿螳螂的高质量基因组组装为研究螳螂基因组的进化模式和昆虫捕食者的基因表达谱提供了有价值的资源。

https://cdn.ncbi.nlm.nih.gov/pmc/blobs/a4e9/10600911/ce420d56bdaa/giad090fig1.jpg

文献AI研究员

20分钟写一篇综述,助力文献阅读效率提升50倍。

立即体验

用中文搜PubMed

大模型驱动的PubMed中文搜索引擎

马上搜索

文档翻译

学术文献翻译模型,支持多种主流文档格式。

立即体验