Suppr超能文献

实验性肥胖中脂肪组织库特异性表达和调节与纤维化相关的基因和蛋白质。

Adipose tissue depot specific expression and regulation of fibrosis-related genes and proteins in experimental obesity.

机构信息

Department of Internal Medicine I, Regensburg University Hospital, 93053, Regensburg, Germany.

Department of Genetics, University of Regensburg, 93040, Regensburg, Germany.

出版信息

Mamm Genome. 2024 Mar;35(1):13-30. doi: 10.1007/s00335-023-10022-3. Epub 2023 Oct 26.

Abstract

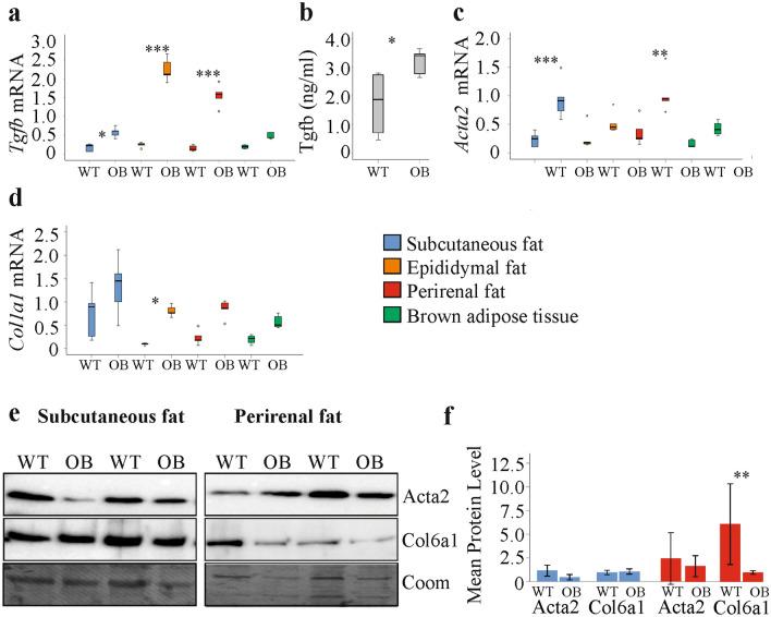
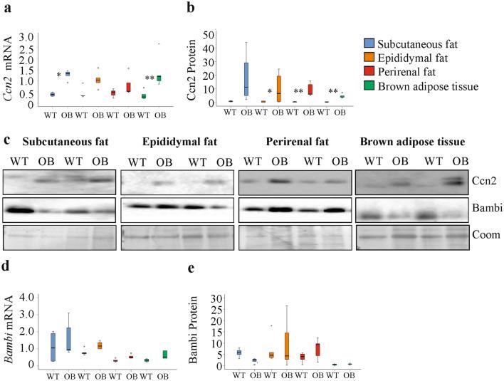
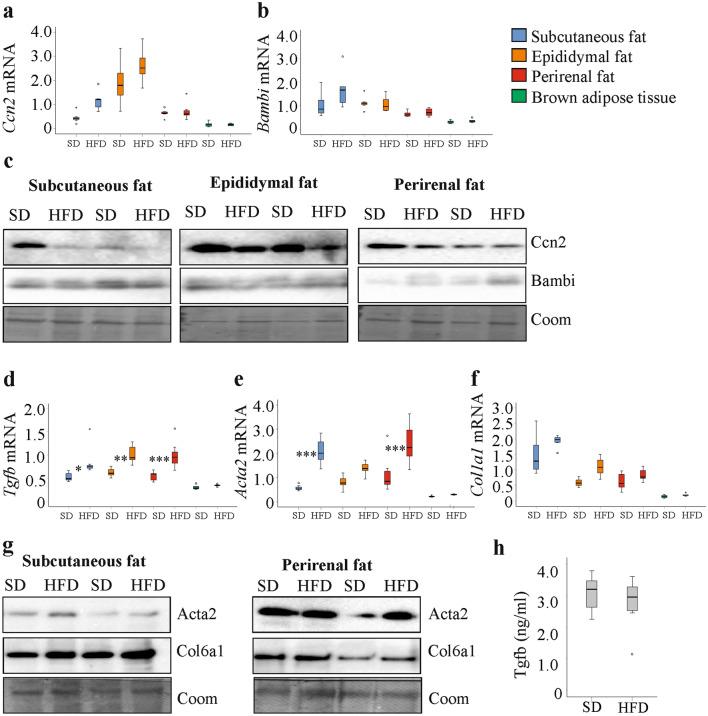
Transforming growth factor beta (Tgfb) is a well-studied pro-fibrotic cytokine, which upregulates cellular communication network factor 2 (Ccn2), collagen, and actin alpha 2, smooth muscle (Acta2) expression. Obesity induces adipose tissue fibrosis, which contributes to metabolic diseases. This work aimed to analyze the expression of Tgfb, Ccn2, collagen1a1 (Col1a1), Acta2 and BMP and activin membrane-bound inhibitor (Bambi), which is a negative regulator of Tgfb signaling, in different adipose tissue depots of mice fed a standard chow, mice fed a high fat diet (HFD) and ob/ob mice. Principally, these genes were low expressed in brown adipose tissues and this difference was less evident for the ob/ob mice. Ccn2 and Bambi protein as well as mRNA expression, and collagen1a1 mRNA were not induced in the adipose tissues upon HFD feeding whereas Tgfb and Acta2 mRNA increased in the white fat depots. Immunoblot analysis showed that Acta2 protein was higher in subcutaneous and perirenal fat of these mice. In the ob/ob mice, Ccn2 mRNA and Ccn2 protein were upregulated in the fat depots. Here, Tgfb, Acta2 and Col1a1 mRNA levels and serum Tgfb protein were increased. Acta2 protein was, however, not higher in subcutaneous and perirenal fat of these mice. Col6a1 mRNA was shown before to be higher in obese fat tissues. Current analysis proved the Col6a1 protein was induced in subcutaneous fat of HFD fed mice. Notably, Col6a1 was reduced in perirenal fat of ob/ob mice in comparison to the respective controls. 3T3-L1 cells express Ccn2 and Bambi protein, whose levels were not changed by fatty acids, leptin, lipopolysaccharide, tumor necrosis factor and interleukin-6. All of these factors led to higher Tgfb in 3T3-L1 adipocyte media but did not increase its mRNA levels. Free fatty acids induced necrosis whereas apoptosis did not occur in any of the in vitro incubations excluding cell death as a main reason for higher Tgfb in cell media. In summary, Tgfb mRNA is consistently induced in white fat tissues in obesity but this is not paralleled by a clear increase of its target genes. Moreover, discrepancies between mRNA and protein expression of Acta2 were observed. Adipocytes seemingly do not contribute to higher Tgfb mRNA levels in obesity. These cells release more Tgfb protein when challenged with obesity-related metabolites connecting metabolic dysfunction and fibrosis.

摘要

转化生长因子-β(Tgfb)是一种研究充分的促纤维化细胞因子,可上调细胞通讯网络因子 2(Ccn2)、胶原蛋白和肌动蛋白α 2、平滑肌(Acta2)的表达。肥胖会引起脂肪组织纤维化,从而导致代谢疾病。本研究旨在分析不同脂肪组织中 Tgfb、Ccn2、胶原蛋白 1a1(Col1a1)、Acta2 和骨形态发生蛋白和激活素膜结合抑制剂(Bambi)的表达,Bambi 是 Tgfb 信号的负调节剂,这些基因在给予标准饮食的小鼠、给予高脂肪饮食(HFD)的小鼠和 ob/ob 小鼠的不同脂肪组织中表达较低,ob/ob 小鼠的这种差异不明显。Ccn2 和 Bambi 蛋白以及 mRNA 表达以及胶原蛋白 1a1 mRNA 在脂肪组织中未因 HFD 喂养而诱导,而 Tgfb 和 Acta2 mRNA 在白色脂肪组织中增加。免疫印迹分析显示,这些小鼠的皮下和肾周脂肪中的 Acta2 蛋白水平较高。在 ob/ob 小鼠中,脂肪组织中 Ccn2 mRNA 和 Ccn2 蛋白上调。在此,Tgfb、Acta2 和 Col1a1 mRNA 水平和血清 Tgfb 蛋白增加。然而,这些小鼠的皮下和肾周脂肪中的 Acta2 蛋白水平并没有升高。先前研究表明 Col6a1 mRNA 在肥胖脂肪组织中升高。本分析证明,HFD 喂养的小鼠皮下脂肪中 Col6a1 蛋白被诱导。值得注意的是,与相应对照相比,ob/ob 小鼠肾周脂肪中的 Col6a1 减少。3T3-L1 细胞表达 Ccn2 和 Bambi 蛋白,其水平不受脂肪酸、瘦素、脂多糖、肿瘤坏死因子和白细胞介素-6 的影响。所有这些因素都会导致 3T3-L1 脂肪细胞培养基中的 Tgfb 增加,但不会增加其 mRNA 水平。游离脂肪酸诱导坏死,而在任何体外孵育中都没有发生细胞凋亡,除了细胞死亡作为细胞培养基中 Tgfb 升高的主要原因之外。总之,肥胖症中白色脂肪组织中持续诱导 Tgfb mRNA,但与其靶基因的明显增加不平行。此外,Acta2 的 mRNA 和蛋白表达之间存在差异。脂肪细胞似乎不会导致肥胖症中 Tgfb mRNA 水平升高。当这些细胞受到肥胖相关代谢物的挑战时,它们会释放更多的 Tgfb 蛋白,这些代谢物将代谢功能障碍与纤维化联系起来。

https://cdn.ncbi.nlm.nih.gov/pmc/blobs/01ac/10884164/04d93d353352/335_2023_10022_Fig1_HTML.jpg

文献AI研究员

20分钟写一篇综述,助力文献阅读效率提升50倍。

立即体验

用中文搜PubMed

大模型驱动的PubMed中文搜索引擎

马上搜索

文档翻译

学术文献翻译模型,支持多种主流文档格式。

立即体验