Suppr超能文献

CEP55 作为一种有前途的免疫干预标志物,可调节肿瘤进展:基于实验验证的泛癌症分析。

CEP55 as a Promising Immune Intervention Marker to Regulate Tumor Progression: A Pan-Cancer Analysis with Experimental Verification.

机构信息

Department of Pharmacology, College of Pharmacy, Chongqing Medical University, Chongqing 400016, China.

Chongqing Key Laboratory of Drug Metabolism, Chongqing Medical University, Chongqing 400016, China.

出版信息

Cells. 2023 Oct 15;12(20):2457. doi: 10.3390/cells12202457.

Abstract

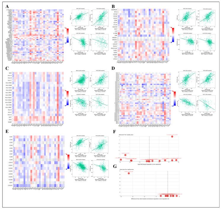
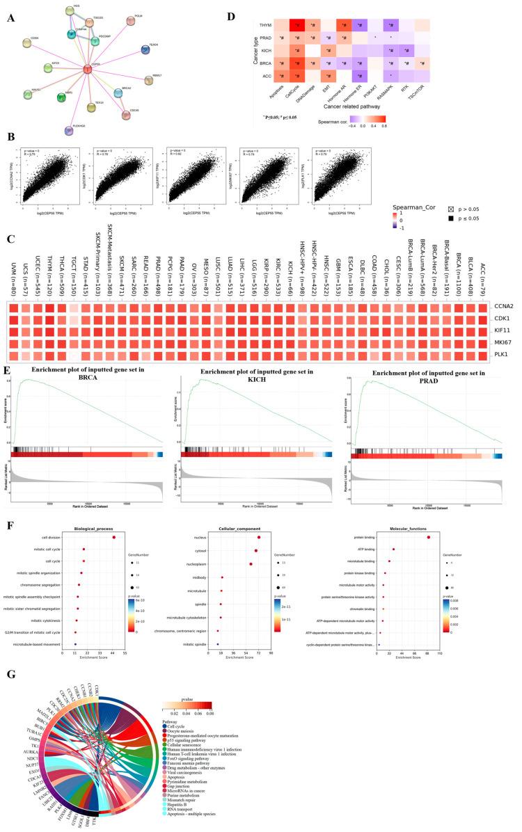
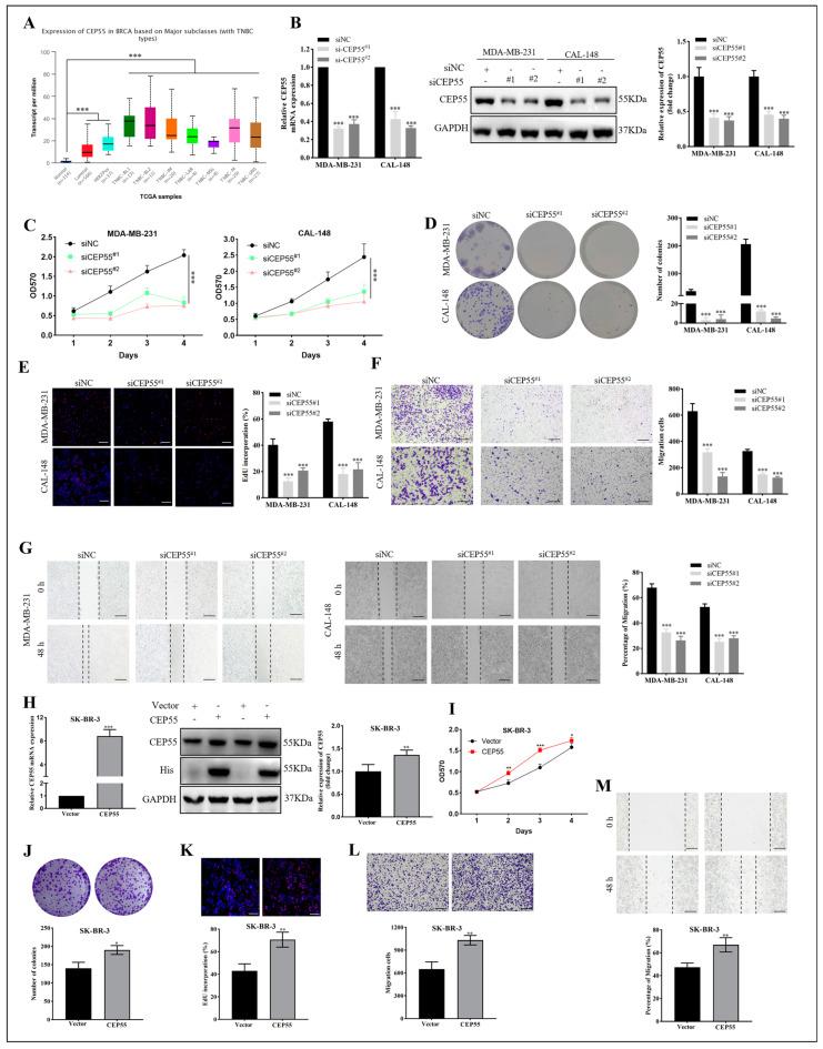
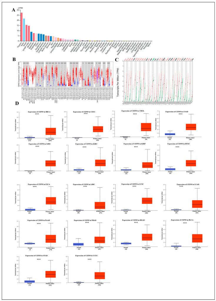
CEP55, a member of the centrosomal protein family, affects cell mitosis and promotes the progression of several malignancies. However, the relationship between CEP55 expression levels and prognosis, as well as their role in cancer progression and immune infiltration in different cancer types, remains unclear. We used a combined form of several databases to validate the expression of CEP55 in pan-cancer and its association with immune infiltration, and we further screened its targeted inhibitors with CEP55. Our results showed the expression of CEP55 was significantly higher in most tumors than in the corresponding normal tissues, and it correlated with the pathological grade and age of the patients and affected the prognosis. In breast cancer cells, CEP55 knockdown significantly decreased cell survival, proliferation, and migration, while overexpression of CEP55 significantly promoted breast cancer cell proliferation and migration. Moreover, CEP55 expression was positively correlated with immune cell infiltration, immune checkpoints, and immune-related genes in the tumor microenvironment. CD-437 was screened as a potential CEP55-targeted small-molecule compound inhibitor. In conclusion, our study highlights the prognostic value of CEP55 in cancer and further provides a potential target selection for CEP55 as a potential target for intervention in tumor immune infiltration and related immune genes.

摘要

CEP55 是中心体蛋白家族的成员之一,影响细胞有丝分裂,促进多种恶性肿瘤的进展。然而,CEP55 表达水平与预后之间的关系,以及它们在不同癌症类型中的肿瘤进展和免疫浸润中的作用尚不清楚。我们使用了几种数据库的组合形式来验证 CEP55 在泛癌中的表达及其与免疫浸润的相关性,并进一步筛选了其靶向抑制剂 CEP55。我们的结果表明,CEP55 在大多数肿瘤中的表达明显高于相应的正常组织,并且与患者的病理分级和年龄相关,影响预后。在乳腺癌细胞中,CEP55 敲低显著降低了细胞的存活、增殖和迁移,而过表达 CEP55 则显著促进了乳腺癌细胞的增殖和迁移。此外,CEP55 的表达与肿瘤微环境中的免疫细胞浸润、免疫检查点和免疫相关基因呈正相关。CD-437 被筛选为潜在的 CEP55 靶向小分子化合物抑制剂。总之,我们的研究强调了 CEP55 在癌症中的预后价值,并进一步为 CEP55 作为干预肿瘤免疫浸润和相关免疫基因的潜在靶点提供了潜在的选择。

https://cdn.ncbi.nlm.nih.gov/pmc/blobs/98c7/10605621/f4cf72f7e927/cells-12-02457-g001.jpg

文献AI研究员

20分钟写一篇综述,助力文献阅读效率提升50倍。

立即体验

用中文搜PubMed

大模型驱动的PubMed中文搜索引擎

马上搜索

文档翻译

学术文献翻译模型,支持多种主流文档格式。

立即体验