Suppr超能文献

用于癌症诊疗的脂质体

Liposomes for Cancer Theranostics.

作者信息

Fernandes Donald A

机构信息

Independent Researcher, Toronto, ON, Canada.

出版信息

Pharmaceutics. 2023 Oct 11;15(10):2448. doi: 10.3390/pharmaceutics15102448.

Abstract

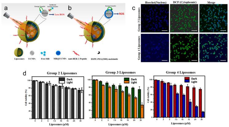
Cancer is one of the most well-studied diseases and there have been significant advancements over the last few decades in understanding its molecular and cellular mechanisms. Although the current treatments (e.g., chemotherapy, radiotherapy, gene therapy and immunotherapy) have provided complete cancer remission for many patients, cancer still remains one of the most common causes of death in the world. The main reasons for the poor response rates for different cancers include the lack of drug specificity, drug resistance and toxic side effects (i.e., in healthy tissues). For addressing the limitations of conventional cancer treatments, nanotechnology has shown to be an important field for constructing different nanoparticles for destroying cancer cells. Due to their size (i.e., less than 1 μm), nanoparticles can deliver significant amounts of cancer drugs to tumors and are able to carry moieties (e.g., folate, peptides) for targeting specific types of cancer cells (i.e., through receptor-mediated endocytosis). Liposomes, composed of phospholipids and an interior aqueous core, can be used as specialized delivery vehicles as they can load different types of cancer therapy agents (e.g., drugs, photosensitizers, genetic material). In addition, the ability to load imaging agents (e.g., fluorophores, radioisotopes, MRI contrast media) enable these nanoparticles to be used for monitoring the progress of treatment. This review examines a wide variety of different liposomes for cancer theranostics, with the different available treatments (e.g., photothermal, photodynamic) and imaging modalities discussed for different cancers.

摘要

癌症是研究最为深入的疾病之一,在过去几十年里,人们对其分子和细胞机制的理解取得了重大进展。尽管目前的治疗方法(如化疗、放疗、基因治疗和免疫治疗)已使许多患者实现了癌症完全缓解,但癌症仍是全球最常见的死因之一。不同癌症治疗反应率低的主要原因包括缺乏药物特异性、耐药性以及(对健康组织的)毒副作用。为解决传统癌症治疗的局限性,纳米技术已成为构建不同纳米颗粒以摧毁癌细胞的重要领域。由于纳米颗粒尺寸(即小于1微米)较小,它们能够将大量抗癌药物输送到肿瘤部位,并能够携带部分物质(如叶酸、肽)以靶向特定类型的癌细胞(即通过受体介导的内吞作用)。由磷脂和内部水相核心组成的脂质体可用作特殊的递送载体,因为它们可以装载不同类型的癌症治疗剂(如药物、光敏剂、遗传物质)。此外,装载成像剂(如荧光团、放射性同位素、磁共振成像造影剂)的能力使这些纳米颗粒能够用于监测治疗进展。本综述考察了用于癌症诊疗的多种不同脂质体,并讨论了针对不同癌症的不同可用治疗方法(如光热疗法、光动力疗法)和成像方式。

https://cdn.ncbi.nlm.nih.gov/pmc/blobs/772f/10610083/a1f0e495150c/pharmaceutics-15-02448-g001.jpg

文献AI研究员

20分钟写一篇综述,助力文献阅读效率提升50倍。

立即体验

用中文搜PubMed

大模型驱动的PubMed中文搜索引擎

马上搜索

文档翻译

学术文献翻译模型,支持多种主流文档格式。

立即体验