Suppr超能文献

白细胞介素-4 通过诱导蛛网膜下腔出血后小胶质细胞的表型转化来调节神经炎症。

Interleukin-4 Modulates Neuroinflammation by Inducing Phenotypic Transformation of Microglia Following Subarachnoid Hemorrhage.

机构信息

Medical College of Qingdao University, Qingdao, Shandong, 266021, China.

Institute for Neurological Research, School of Basic Medical Sciences of Shandong First Medical University & Shandong Academy of Medical Sciences, The Second Affiliated Hospital, Taian, Shandong, 271000, China.

出版信息

Inflammation. 2024 Feb;47(1):390-403. doi: 10.1007/s10753-023-01917-z. Epub 2023 Oct 29.

Abstract

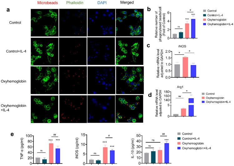
Neuroinflammation, a key pathological feature following subarachnoid hemorrhage (SAH), can be therapeutically targeted by inhibiting microglia M1 polarization and promoting phenotypic transformation to M2 microglia. Interleukin-4 (IL-4) is a pleiotropic cytokine known to its regulation of physiological functions of the central nervous system (CNS) and mediate neuroinflammatory processes. However, its specific role in neuroinflammation and microglia responses following SAH remains unexplored. In this investigation, we established both in vivo and in vitro SAH models and employed a comprehensive array of assessments, including ELISA, neurofunctional profiling, immunofluorescence staining, qRT-PCR, determination of phagocytic capacity, and RNA-Seq analyses. The findings demonstrate an elevated expression of IL-4 within cerebrospinal fluid (CSF) subsequent to SAH. Furthermore, exogenous administration of IL-4 ameliorates post-SAH neurofunctional deficits, attenuates cellular apoptosis, fosters M2 microglia phenotype conversion, and mitigates neuroinflammatory responses. The RNA-Seq analysis signifies that IL-4 governs the modulation of neuroinflammation in microglia within an in vitro SAH model through intricate cascades of signaling pathways, encompassing interactions between cytokines and cytokine receptors. These discoveries not only augment comprehension of the neuropathogenesis associated with post-SAH neuroinflammation but also present novel therapeutic targets for the management thereof.

摘要

神经炎症是蛛网膜下腔出血(SAH)后的一个关键病理特征,可以通过抑制小胶质细胞 M1 极化和促进表型转化为 M2 小胶质细胞来治疗。白细胞介素 4(IL-4)是一种多效细胞因子,已知其调节中枢神经系统(CNS)的生理功能,并介导神经炎症过程。然而,其在 SAH 后神经炎症和小胶质细胞反应中的具体作用仍未被探索。在这项研究中,我们建立了体内和体外 SAH 模型,并采用了一系列综合评估方法,包括 ELISA、神经功能谱分析、免疫荧光染色、qRT-PCR、吞噬能力测定和 RNA-Seq 分析。研究结果表明,SAH 后脑脊液(CSF)中 IL-4 的表达升高。此外,外源性给予 IL-4 可改善 SAH 后的神经功能缺陷,减轻细胞凋亡,促进 M2 小胶质细胞表型转化,并减轻神经炎症反应。RNA-Seq 分析表明,IL-4 通过细胞因子和细胞因子受体之间的复杂信号通路级联,调节体外 SAH 模型中小胶质细胞中的神经炎症。这些发现不仅增加了对与 SAH 后神经炎症相关的神经发病机制的理解,而且为其治疗提供了新的治疗靶点。

https://cdn.ncbi.nlm.nih.gov/pmc/blobs/723b/10799105/8baa7dfeae5a/10753_2023_1917_Fig1_HTML.jpg

文献AI研究员

20分钟写一篇综述,助力文献阅读效率提升50倍。

立即体验

用中文搜PubMed

大模型驱动的PubMed中文搜索引擎

马上搜索

文档翻译

学术文献翻译模型,支持多种主流文档格式。

立即体验