Suppr超能文献

早期给予小剂量巴氯芬抑制创伤性脑损伤小鼠模型继发性脑损伤的长期结果。

Long-term results on the suppression of secondary brain injury by early administered low-dose baclofen in a traumatic brain injury mouse model.

机构信息

Department of Neurosurgery, Yonsei University College of Medicine, 50 Yonsei-ro, Seodaemun-gu, Seoul, 03722, Republic of Korea.

Brain Korea 21 PLUS Project for Medical Science and Brain Research Institute, Yonsei University College of Medicine, Seoul, Republic of Korea.

出版信息

Sci Rep. 2023 Oct 30;13(1):18563. doi: 10.1038/s41598-023-45600-7.

Abstract

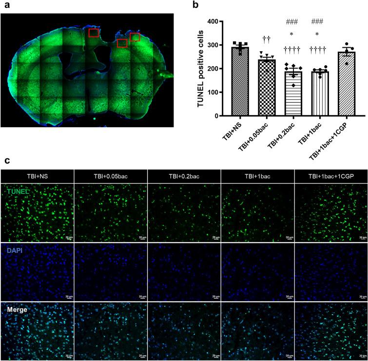
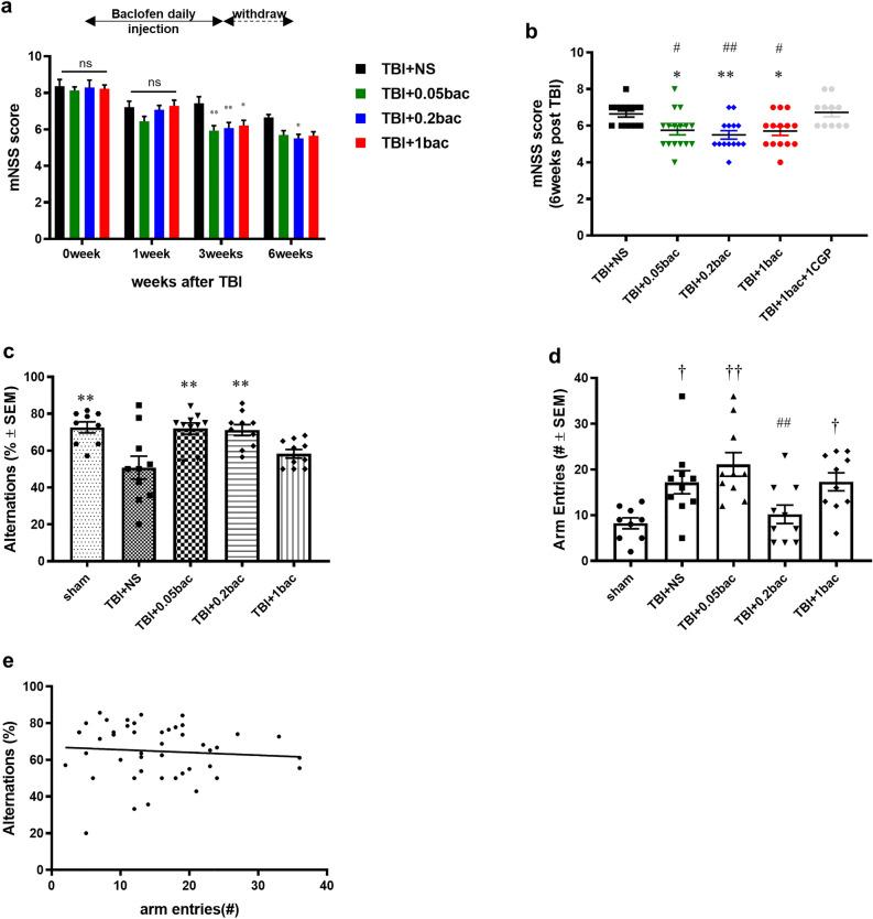
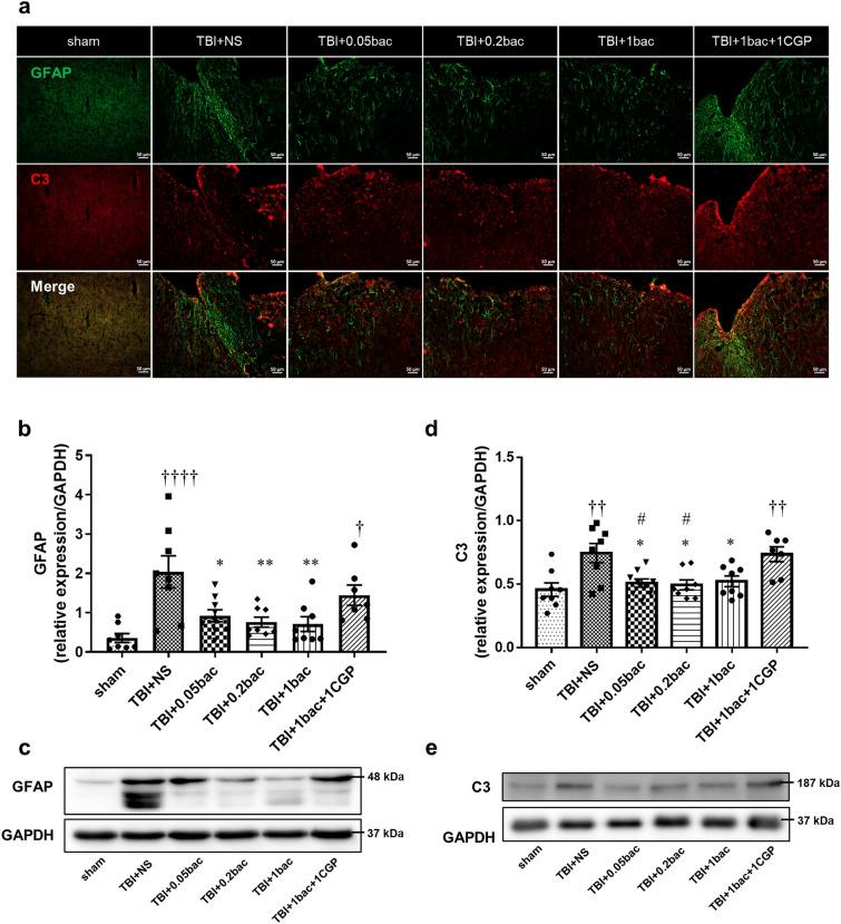
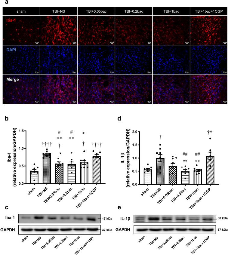
Secondary injury from traumatic brain injury (TBI) perpetuates cerebral damages through varied ways. Attenuating neuroinflammation, which is a key feature of TBI, is important for long-term prognosis of its patients. Baclofen, a muscle relaxant, has shown promise in reducing excessive inflammation in other neurologic disorders. However, its effectiveness in TBI remains ambiguous. Thus, our study aimed to investigate whether early administration of baclofen could elicit potential therapeutic effects by diminishing exaggerated neuroinflammation in TBI mice. In this study, 80 C57BL/6 mice were used, of which 69 mice received controlled cortical impact. The mice were divided into six groups (11-16 mice each). Baclofen, administered at dose of 0.05, 0.2 and 1 mg/kg, was injected intraperitoneally a day after TBI for 3 consecutive weeks. 3 weeks after completing the treatments, the mice were assessed histologically. The results showed that mice treated with baclofen exhibited a significantly lower volume of lesion tissue than TBI mice with normal saline. Baclofen also reduced activated glial cells with neurotoxic immune molecules and inhibited apoptotic cells. Significant recovery was observed and sustained for 6 weeks at the 0.2 mg/kg dose in the modified neurological severity score. Furthermore, memory impairment was recovered with low-doses of baclofen in the Y-maze. Our findings demonstrate that early administration of low dose baclofen can regulate neuroinflammation, prevent cell death, and improve TBI motor and cognitive abnormalities.

摘要

外伤性脑损伤(TBI)的继发性损伤通过多种方式导致脑损伤持续存在。减轻神经炎症是改善 TBI 患者长期预后的关键。巴氯芬是一种肌肉松弛剂,已显示出在减轻其他神经疾病中的过度炎症方面具有潜力。然而,其在 TBI 中的疗效仍存在争议。因此,我们的研究旨在探讨早期给予巴氯芬是否可以通过减轻 TBI 小鼠过度的神经炎症来产生潜在的治疗效果。在这项研究中,使用了 80 只 C57BL/6 小鼠,其中 69 只接受了皮质控制冲击。这些小鼠被分为六组(每组 11-16 只)。巴氯芬以 0.05、0.2 和 1 mg/kg 的剂量腹腔注射,在 TBI 后一天开始连续 3 周给药。治疗结束后 3 周,对小鼠进行组织学评估。结果显示,与生理盐水处理的 TBI 小鼠相比,巴氯芬处理的小鼠损伤组织体积明显更小。巴氯芬还减少了具有神经毒性免疫分子的活化神经胶质细胞,并抑制了凋亡细胞。在改良神经严重程度评分中,0.2 mg/kg 剂量下观察到显著的恢复,并持续 6 周。此外,在 Y 迷宫中,低剂量的巴氯芬可恢复记忆障碍。我们的研究结果表明,早期给予低剂量巴氯芬可以调节神经炎症,防止细胞死亡,并改善 TBI 的运动和认知异常。

https://cdn.ncbi.nlm.nih.gov/pmc/blobs/29f4/10616194/8f6cf3d0352a/41598_2023_45600_Fig1_HTML.jpg

文献AI研究员

20分钟写一篇综述,助力文献阅读效率提升50倍。

立即体验

用中文搜PubMed

大模型驱动的PubMed中文搜索引擎

马上搜索

文档翻译

学术文献翻译模型,支持多种主流文档格式。

立即体验