Suppr超能文献

骨骼肌来源的细胞外囊泡在小鼠的氧化型和糖酵解型肌肉组织中的血管生成潜力不同。

Angiogenic potential of skeletal muscle derived extracellular vesicles differs between oxidative and glycolytic muscle tissue in mice.

机构信息

Department of Health and Kinesiology, Max E. Wastl Human Performance Laboratory, Purdue University, West Lafayette, IN, USA.

Department of Animal Sciences, Purdue University, West Lafayette, IN, USA.

出版信息

Sci Rep. 2023 Nov 2;13(1):18943. doi: 10.1038/s41598-023-45787-9.

Abstract

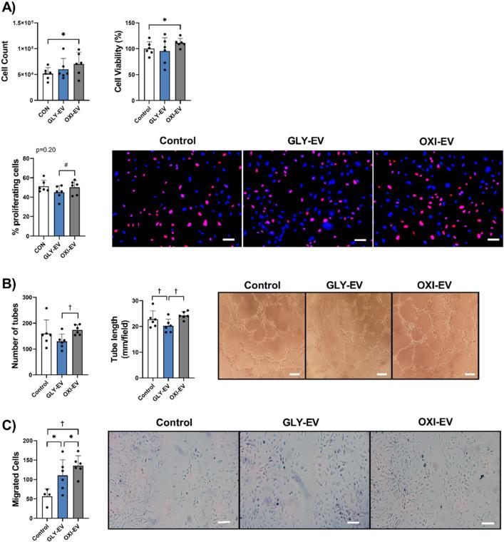
Skeletal muscle fibers regulate surrounding endothelial cells (EC) via secretion of numerous angiogenic factors, including extracellular vesicles (SkM-EV). Muscle fibers are broadly classified as oxidative (OXI) or glycolytic (GLY) depending on their metabolic characteristics. OXI fibers secrete more pro-angiogenic factors and have greater capillary densities than GLY fibers. OXI muscle secretes more EV than GLY, however it is unknown whether muscle metabolic characteristics regulate EV contents and signaling potential. EVs were isolated from primarily oxidative or glycolytic muscle tissue from mice. MicroRNA (miR) contents were determined and endothelial cells were treated with OXI- and GLY-EV to investigate angiogenic signaling potential. There were considerable differences in miR contents between OXI- and GLY-EV and pathway analysis identified that OXI-EV miR were predicted to positively regulate multiple endothelial-specific pathways, compared to GLY-EV. OXI-EV improved in vitro angiogenesis, which may have been mediated through nitric oxide synthase (NOS) related pathways, as treatment of endothelial cells with a non-selective NOS inhibitor abolished the angiogenic benefits of OXI-EV. This is the first report to show widespread differences in miR contents between SkM-EV isolated from metabolically different muscle tissue and the first to demonstrate that oxidative muscle tissue secretes EV with greater angiogenic signaling potential than glycolytic muscle tissue.

摘要

骨骼肌纤维通过分泌大量血管生成因子(包括细胞外囊泡(SkM-EV))来调节周围的内皮细胞(EC)。根据代谢特征,骨骼肌纤维可广泛分为氧化型(OXI)或糖酵解型(GLY)。与 GLY 纤维相比,OXI 纤维分泌更多的促血管生成因子,且毛细血管密度更高。OXI 肌肉分泌的 EV 比 GLY 多,但是否肌肉代谢特征调节 EV 含量和信号转导潜能尚不清楚。从小鼠的主要氧化型或糖酵解型肌肉组织中分离 EV。测定 microRNA(miR)含量,并将内皮细胞用 OXI-和 GLY-EV 处理,以研究血管生成信号转导潜能。OXI-EV 和 GLY-EV 之间的 miR 含量存在显著差异,通路分析表明,与 GLY-EV 相比,OXI-EV 的 miR 预计可正向调节多个内皮特异性通路。OXI-EV 改善了体外血管生成,这可能是通过一氧化氮合酶(NOS)相关通路介导的,因为内皮细胞用非选择性 NOS 抑制剂处理可消除 OXI-EV 的血管生成益处。这是首次报道从代谢不同的肌肉组织中分离出的 SkM-EV 之间的 miR 含量存在广泛差异,也是首次证明氧化型肌肉组织分泌的 EV 具有比糖酵解型肌肉组织更高的血管生成信号转导潜能。

https://cdn.ncbi.nlm.nih.gov/pmc/blobs/e66b/10622454/1a8f66dc7955/41598_2023_45787_Fig1_HTML.jpg

文献AI研究员

20分钟写一篇综述,助力文献阅读效率提升50倍。

立即体验

用中文搜PubMed

大模型驱动的PubMed中文搜索引擎

马上搜索

文档翻译

学术文献翻译模型,支持多种主流文档格式。

立即体验