Suppr超能文献

阿托伐醌通过调控 PDGFRβ/NF-κB 信号通路抑制结直肠癌细胞转移。

Atovaquone inhibits colorectal cancer metastasis by regulating PDGFRβ/NF-κB signaling pathway.

机构信息

Department of General Surgery, The Second Affiliated Hospital of Chengdu Medical College, National Nuclear Corporation 416 Hospital, 610051, Chengdu, Sichuan, China.

Department of Hepatobiliary Surgery, The First Affiliated Hospital of Chongqing Medical University, Chongqing, China.

出版信息

BMC Cancer. 2023 Nov 6;23(1):1070. doi: 10.1186/s12885-023-11585-9.

Abstract

BACKGROUND

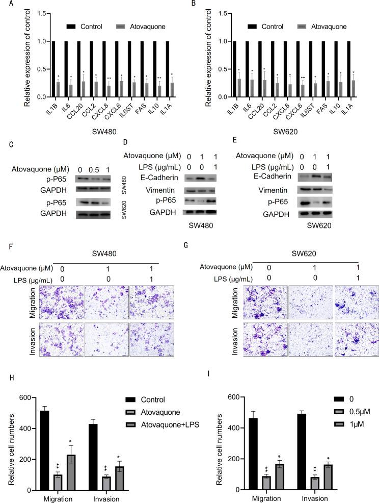
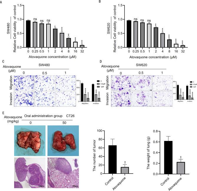
Colorectal cancer is a common malignant tumour. Invasive growth and distant metastasis are the main characteristics of its malignant biological behaviour, and they are also the primary factors leading to death in colon cancer patients. Atovaquone is an antimalarial drug, and its anticancer effect has recently been demonstrated in several cancer models in vitro and in vivo, but it has not been examined in the treatment of colorectal cancer.

METHODS

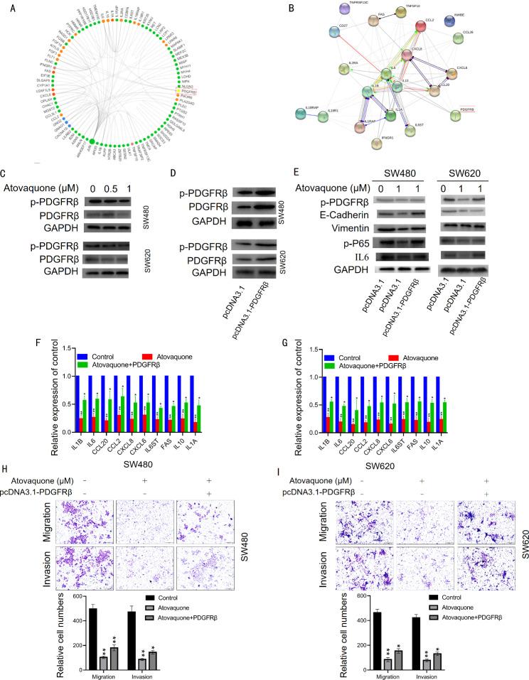
To elucidate the effect of atovaquone on colorectal cancer. We used RNA transcriptome sequencing, RT‒PCR and Western blot experiments to examine the expression of NF-κB (p-P65), EMT-related proteins and related inflammatory factors (IL1B, IL6, CCL20, CCL2, CXCL8, CXCL6, IL6ST, FAS, IL10 and IL1A). The effect of atovaquone on colorectal cancer metastasis was validated using an animal model of lung metastases. We further used transcriptome sequencing, the GCBI bioinformatics database and the STRING database to predict relevant target proteins. Furthermore, pathological sections were collected from relevant cases for immunohistochemical verification.

RESULTS

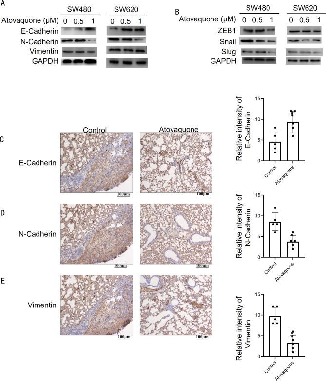
This study showed that atovaquone could inhibit colorectal cancer metastasis and invasion in vivo and in vitro, inhibit the expression of E-cadherin protein, and promote the protein expression of N-cadherin, vimentin, ZEB1, Snail and Slug. Atovaquone could inhibit EMT by inhibiting NF-κB (p-P65) and related inflammatory factors. Further bioinformatics analysis and verification showed that PDGFRβ was one of the targets of atovaquone.

CONCLUSION

In summary, atovaquone can inhibit the expression of NF-κB (p-P65) and related inflammatory factors by inhibiting the protein expression of p-PDGFRβ, thereby inhibiting colorectal cancer metastasis. Atovaquone may be a promising drug for the treatment of colorectal cancer metastasis.

摘要

背景

结直肠癌是一种常见的恶性肿瘤。侵袭性生长和远处转移是其恶性生物学行为的主要特征,也是导致结肠癌患者死亡的主要因素。阿托伐醌是一种抗疟药物,其抗癌作用已在体外和体内的几种癌症模型中得到证实,但尚未在结直肠癌治疗中进行研究。

方法

为了阐明阿托伐醌对结直肠癌的作用。我们使用 RNA 转录组测序、RT-PCR 和 Western blot 实验来检测 NF-κB(p-P65)、EMT 相关蛋白和相关炎症因子(IL1B、IL6、CCL20、CCL2、CXCL8、CXCL6、IL6ST、FAS、IL10 和 IL1A)的表达。使用肺转移动物模型验证阿托伐醌对结直肠癌转移的影响。我们进一步使用转录组测序、GCBI 生物信息学数据库和 STRING 数据库来预测相关的靶蛋白。此外,从相关病例中收集病理切片进行免疫组织化学验证。

结果

本研究表明,阿托伐醌可以在体内和体外抑制结直肠癌的转移和侵袭,抑制 E-钙黏蛋白蛋白的表达,并促进 N-钙黏蛋白、波形蛋白、ZEB1、Snail 和 Slug 蛋白的表达。阿托伐醌通过抑制 NF-κB(p-P65)和相关炎症因子来抑制 EMT。进一步的生物信息学分析和验证表明,PDGFRβ 是阿托伐醌的靶蛋白之一。

结论

综上所述,阿托伐醌通过抑制 p-PDGFRβ 蛋白的表达抑制 NF-κB(p-P65)和相关炎症因子的表达,从而抑制结直肠癌的转移。阿托伐醌可能是治疗结直肠癌转移的一种有前途的药物。

https://cdn.ncbi.nlm.nih.gov/pmc/blobs/9264/10629062/f3032fdbba26/12885_2023_11585_Fig1_HTML.jpg

文献AI研究员

20分钟写一篇综述,助力文献阅读效率提升50倍。

立即体验

用中文搜PubMed

大模型驱动的PubMed中文搜索引擎

马上搜索

文档翻译

学术文献翻译模型,支持多种主流文档格式。

立即体验