Suppr超能文献

胶原蛋白-I影响膜联蛋白A2在乳腺癌进展中的翻译后调控、结合伴侣及作用。

Collagen-I influences the post-translational regulation, binding partners and role of Annexin A2 in breast cancer progression.

作者信息

Mahdi Amira F, Nolan Joanne, O'Connor Ruth Í, Lowery Aoife J, Allardyce Joanna M, Kiely Patrick A, McGourty Kieran

机构信息

School of Medicine, University of Limerick, Limerick, Ireland.

Health Research Institute, University of Limerick, Limerick, Ireland.

出版信息

Front Oncol. 2023 Oct 24;13:1270436. doi: 10.3389/fonc.2023.1270436. eCollection 2023.

Abstract

INTRODUCTION

The extracellular matrix (ECM) has been heavily implicated in the development and progression of cancer. We have previously shown that Annexin A2 is integral in the migration and invasion of breast cancer cells and in the clinical progression of ER-negative breast cancer, processes which are highly influenced by the surrounding tumor microenvironment and ECM.

METHODS

We investigated how modulations of the ECM may affect the role of Annexin A2 in MDA-MB-231 breast cancer cells using western blotting, immunofluorescent confocal microscopy and immuno-precipitation mass spectrometry techniques.

RESULTS

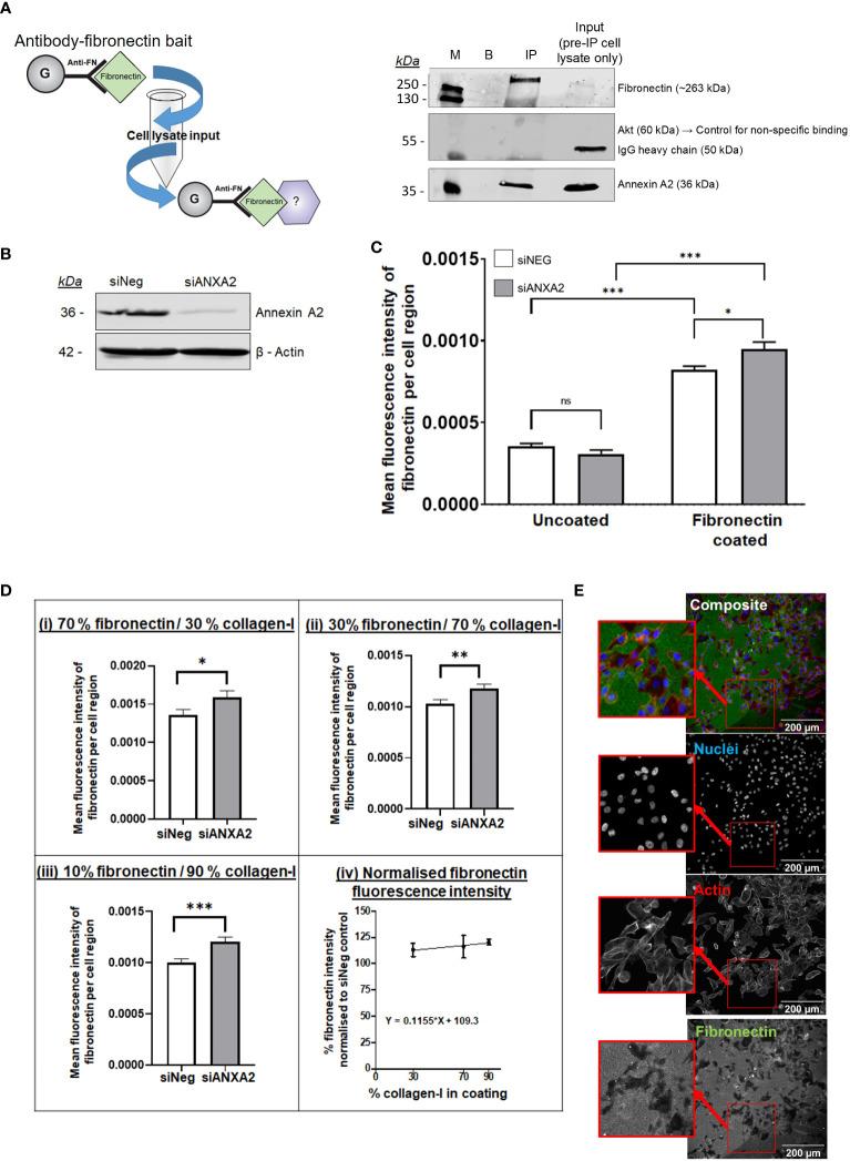
We have shown that the presence of collagen-I, the main constituent of the ECM, increases the post-translational phosphorylation of Annexin A2 and subsequently causes the translocation of Annexin A2 to the extracellular surface. In the presence of collagen-I, we identified fibronectin as a novel interactor of Annexin A2, using mass spectrometry analysis. We then demonstrated that reducing Annexin A2 expression decreases the degradation of fibronectin by cancer cells and this effect on fibronectin turnover is increased according to collagen-I abundance.

DISCUSSION

Our results suggest that Annexin A2's role in promoting cancer progression is mediated by collagen-I and Annexin A2 maybe a therapeutic target in the bi-directional cross-talk between cancer cells and ECM remodeling that supports metastatic cancer progression.

摘要

引言

细胞外基质(ECM)与癌症的发生和发展密切相关。我们之前已经表明,膜联蛋白A2在乳腺癌细胞的迁移和侵袭以及雌激素受体阴性乳腺癌的临床进展中不可或缺,而这些过程受到周围肿瘤微环境和细胞外基质的高度影响。

方法

我们使用蛋白质免疫印迹法、免疫荧光共聚焦显微镜和免疫沉淀质谱技术,研究细胞外基质的调节如何影响膜联蛋白A2在MDA-MB-231乳腺癌细胞中的作用。

结果

我们已经表明,细胞外基质的主要成分I型胶原蛋白的存在会增加膜联蛋白A2的翻译后磷酸化,随后导致膜联蛋白A2转运到细胞外表面。在I型胶原蛋白存在的情况下,我们通过质谱分析确定纤连蛋白是膜联蛋白A2的一种新的相互作用蛋白。然后我们证明,降低膜联蛋白A2的表达会减少癌细胞对纤连蛋白的降解,并且根据I型胶原蛋白的丰度,这种对纤连蛋白周转的影响会增强。

讨论

我们的结果表明,膜联蛋白A2在促进癌症进展中的作用是由I型胶原蛋白介导的,并且膜联蛋白A2可能是癌细胞与支持转移性癌症进展的细胞外基质重塑之间双向相互作用中的一个治疗靶点。

https://cdn.ncbi.nlm.nih.gov/pmc/blobs/b0b5/10628465/8ed288a7f731/fonc-13-1270436-g001.jpg

文献AI研究员

20分钟写一篇综述,助力文献阅读效率提升50倍。

立即体验

用中文搜PubMed

大模型驱动的PubMed中文搜索引擎

马上搜索

文档翻译

学术文献翻译模型,支持多种主流文档格式。

立即体验